网站首页
民生简介
民生动态
新闻稿
维权经历
个人文集
民生观察在推特
民生观察维权动态
站内搜索:
检索标题
智能模糊
搜索
热门标签:
709
律师
暴力
酷刑
虐待
秋雨教会
您当前所在的位置:
网站主页
>
底层民众
> 正文
相 关 文 章
江苏王彩霞夫妇被限制自由
江苏徐州吴继新养老金问题
江苏无锡维稳堵门确保“十
女孩因错过抢救期去世医院
重庆蒋祖成家因泄洪遭损坏
江苏南通一中学生被殴致死
江苏吴继新被通知两会前不
湖北高飞疑因关注疫情被拘
警察因截访被砍
江苏马玉生因举报被害致残
最 新 热 门
宁夏青铜峡访民宋素萍深夜
青岛孙举昌上访被致残 妻子
农忙时节河南息县访民邢望
湖北荆州访民郭红讨要身份
年三十北京访民聚餐陈沈群
河南访民袁军斗国家信访局
春节截访依旧 沈阳李香来武
上海公民程玉兰被15人看押在
湖南维权人士周杰、周伟在
讨薪维权之路:“六四”能
随 机 推 荐
山东省威海市马述喜因多次
只顾封城 不顾滞留人员死活
快讯:大批访民前往全国人
湖北襄阳多位访民被关“黑
于佃荣—— 一个悲惨的
[组图]记录访民百态:盛夏里
湖北省农垦局下岗职工刘茉
天安门再现冤民欲自焚事件
高温下北京访民联合国办事
上海凌敏华将被带走等访民
江苏吴菊芳因“擅离南京”被拘留
荐
★★★
江苏吴菊芳因“擅离南京”被拘留
作者:民生编辑 文章来源:本站原创 更新时间:2018-06-03 21:06
【民生观察2018年6月3日消息】本网获悉,江苏南京访民吴菊芳,因近期前往北京国家信访局递交上访材料,回家后于6月1日被南京市公安局宣武分局行政拘留9天,目前羁押在石佛寺拘留所。
据悉,吴菊芳因房屋被南京市鼓楼区政府强行拆除,历经4年都没有得到合理解决,遂于今年5月底再次前往北京国家信访局递交上访材料,期望问题能早日得到解决,后于6月1日回到南京被宣武分局以“擅自离开南京”为由行政拘留9天。
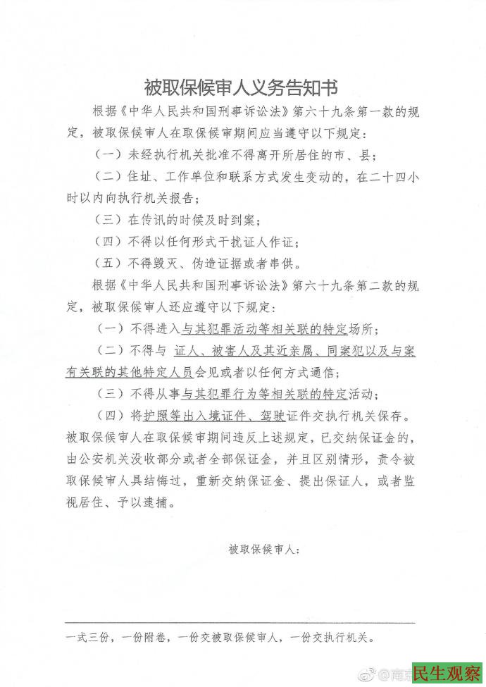
目前正处在取保候审期间的吴菊芳,曾因今年两会期间进京上访,被北京警方和南京警方联合执法,跨省将她从北京强行带回南京当地,并于3月10日以“寻衅滋事罪”刑拘,在被非法关押28天后,于4月9日获取保候审。
据中国公民运动报道,2018年5月31日晚上,南京新街派出所警察上门未出示任何法律手续,把吴菊芳女儿程小姐强行带走关押,直到6月1日吴菊芳到派出所报到,当局才以“人换人”的方式释放程小姐。程小姐强烈谴责有关行动违反法律法规。程小姐表示:“人换人就是我老妈去派出所,然后他们就可以把我放出来。当时他们也没有带传唤证,而且只有一个民警是穿着警服来的,还有一个穿着便服。我向他们提出要书面手续,但他们说没有。”有知情人士认为,南京公安的行动固然和吴菊芳所谓“擅自离开南京”有关,但六四临近,当局加强防范更是重要原因。
据公开资料显示,吴菊芳(网名:南京女侠),2014年自家的合法房屋被南京市鼓楼区政府强行拆除,房屋及屋内财产被夷为平地,导致损失惨重。其后,吴菊芳开始维权,曾向南京市人民政府提起《行政复议》申请。同年,南京市政府《宁行复2014第304号决定书》确认鼓楼区政府的强拆行为违法并责令赔偿。但随后的差不多四年时间,各级政府部门均不予理会,行政命令形同废纸。四年间,吴菊芳多次前往北京反映问题,亦多次遭受南京地方维稳人员的非法打压迫害。
另外,今天上午株洲公民郭闽和欧彪峰前往拘留所打听得到确切消息,六四前夕举牌悼念“六四”的湖南株洲维权人士何家维、陈思明,于6月3日分别被行政拘留10天和5天。
相关报道:举牌悼念”六四”株洲何家维、陈思明被拘
http://aaa.aetdhfjgk.cf/a/lanmu4/2018/0603/17550.html
维权女侠吴菊芳被南京警方跨省抓回刑拘
http://aaa.aetdhfjgk.cf/a/lanmu4/2018/0311/17155.html
(责任编辑:民生编辑)
文章录入:民生编辑 责任编辑:民生编辑
上一篇:
福州众冤民为叶钟妻子筹钱拯救生命
下一篇:
亲友参加梁燕葵生日宴被传唤
【
发表评论
】【
加入收藏
】【
告诉好友
】【
打印此文
】【
关闭窗口
】
网友评论:
(只显示最新10条。评论内容只代表网友观点,与本站立场无关!)
友情链接
·
开放
·
民主中国
·
独立中文笔会
·
争鸣动向
·
大纪元
·
中国人权双周刊
·
北京之春
·
中央社
·
自由新闻
·
台湾中央广播电台
·
权利运动
·
无国界记者
·
参与
·
BBC
·
法国国际广播电台
·
新世纪新闻网
·
德国之声
·
自由亚洲电台
·
美国之音
·
维权网
·
博讯
|
设为首页
|
加入收藏
|
联系民生
|
友情链接
|
关于民生
|
Copyright © 2002-2013 民生观察工作室 版权所有
网址:www.aaa.aetdhfjgk.cf
Power by DedeCms