|
|
|
朱承志因扫墓被抓现提起公诉 |
|
| 作者:民生编辑1 文章来源:本站原创 更新时间:2019-07-19 22:03 |
| |
【民生观察2019年7月19日消息】湖南著名维权人士朱承志因去年到苏州灵岩山为林昭扫墓,而被江苏苏州当局以涉嫌“寻衅滋事”逮捕,4月份进入“审查起诉阶段”后,今家属透露苏州市吴中区检察院对朱承志的《起诉书》,起诉罪名多来源于境外网络平台推特(Twitter)及脸书(Facebook),只字未提朱承志此次因前去苏州林昭扫墓而被捕。
朱承志因去年(2018年4月29日)到苏州灵岩山为林昭扫墓,而遭江苏苏州当局以涉嫌“寻衅滋事”抓捕并逮捕,在其被超期羁押近一年零三个月后,近日家属才透露江苏苏州吴中区检察院对朱承志所提起的公诉《起诉书》。
《起诉书》中对朱承志的公诉涉及三个部分:
1、2010年3月以来,朱承志利用其境外网络平台推特(Twitter)注册的“朱承志a1887665440”账号,长期诋毁中国法制制度。
2、2014年以来,朱承志利用其在境外网络平台脸书(Facebook)注册“朱承志”账号,长期诋毁中国政治制度。
3、朱承志利用上述其境外网络平台Twitter和Facebook注册的账号,恶意炒作“建三江事件”、“庆安事件”、“雷洋事件”等国内重大事件。
江苏苏州吴中区法院对朱承志的《起诉书》全文如下:
被告人朱承志,男,1950年10月18日生,身份证号码430503195010180033,汉族,初中文化,无业,住湖南省邵阳市双清区宝东社区居民委员会宝庆东路1469号1栋3单元102号。被告人朱承志因阻碍执行职务,于2012年6月8日被湖南省邵阳市公安局行政拘留十日;因扰乱公共秩序,于2016年10月11日被湖南省邵阳市公安局行政拘留七日。被告人朱承志因涉嫌寻衅滋事罪,于2018年4月30日被苏州市公安局吴中分局指定居所监视居住,因涉嫌煽动颠覆国家政权罪于2018年10月29日被苏州市公安局吴中分局刑事拘留,因涉嫌寻衅滋事罪于2018年11月12日经本院批准逮捕,同日由该分局执行逮捕。
本案由苏州市公安局吴中分局侦查终结,以被告人朱承志涉嫌寻衅滋事罪,于2019年4月3日向本院移送审查起诉。本院受理后,于2019年4月3日已告知被告人朱承志有权委托辩护人,依法讯问了报告人朱承志,审查了全部案件材料。因案情重大、复杂,本院于2019年5月4日决定延长审查起诉期限半个月。
经依法审查查明:
2010年以来,被告人朱承志通过境外网络平台Twitter和Facebook,大量散布严重损害国家形象、严重危害国家利益的虚假信息,起哄闹事,混淆视听,造成公共秩序严重混乱。具体事实如下:
1、2010年3月以来,被告人朱承志利用其在境外网络平台Twitter注册的“朱承志a13887665440”账号,长期诋毁我国政治制度,发布了“猴年马月独裁倒台”、“暴政、暴行正在进行”、“中国梦=白日梦=入坑梦”等严重损害国家形象、严重危害国家利益的虚假言论或图片。经查。被告人朱承志的Twitter推文数量达50000余条,关注者数量达30000余人,其中直接攻击我国国家领导人和政治制度的虚假信息达140余条,累计被转发710余次,累计被点赞1290余次。
2、2014年以来,被告人朱承志利用其在境外网络平台Facebook 注册的“朱承志”账号,长期诋毁我国政治制度,发布了“权利衣冠楚楚,而法律衣不遮体,这就是中国人权的现状”、“讽刺中国梦”、“没有共产党、才有新中国”等严重损害国家形象、严重危害国家利益的虚假言论或图片。经查,被告人朱承志的Facebook好友数量达3000余人,发布信息中直接攻击我国国家领导人和政治制度的虚假信息达50余条,累计被转发40余次,累计被点赞150余次。
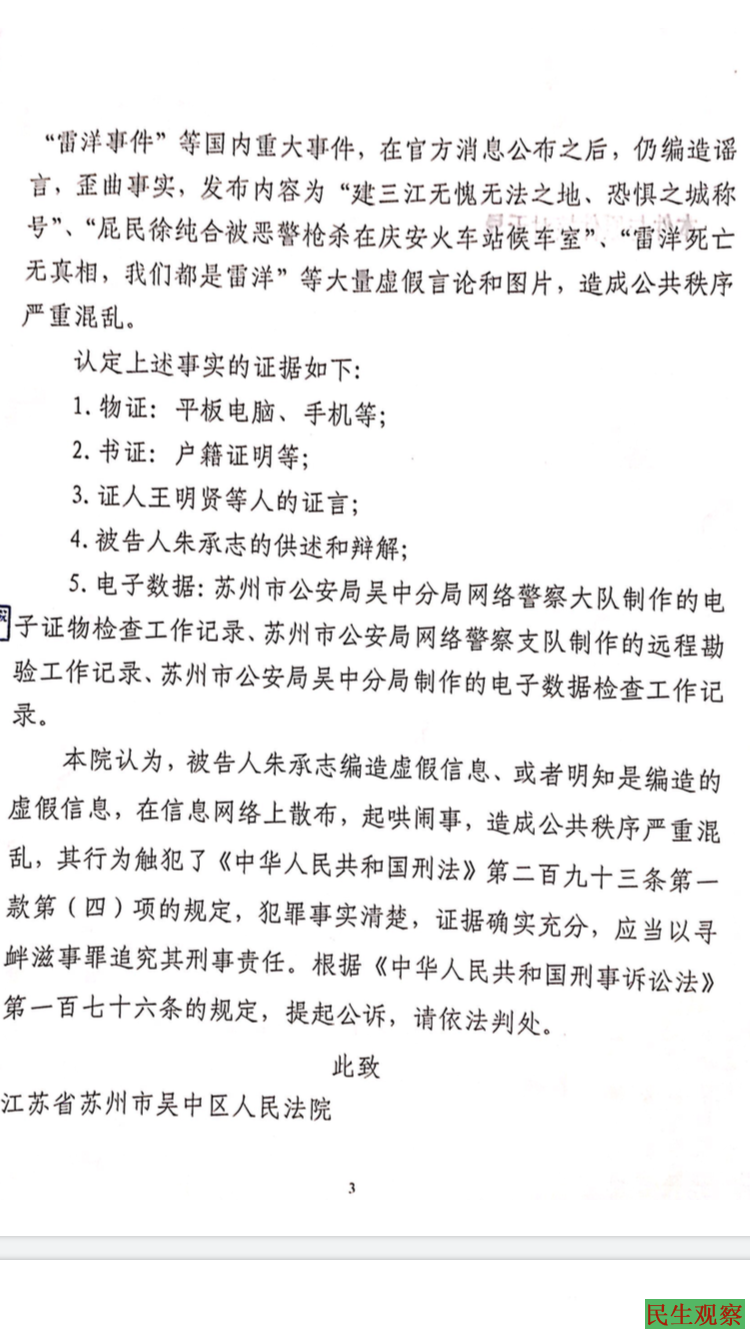
3、被告人朱承志利用上述其在境外网络平台Twitter和Facebook注册的账号,恶意炒作“建三江事件”、“庆安事件”、“雷洋事件”等国内重大事件,在官方消息公布之后,仍编造谣言,歪曲事实,发布内容为“建三江无愧于无法之地、恐惧之城称号”、“屁民徐纯合被恶警枪杀在庆安火车站候车室”、“雷洋死亡无真相,我们都是雷洋”等大量虚假言论和图片,造成公共秩序严重混乱。
认定上述事实的证据如下:
1、物证:平板电脑、手机等;
2、书证:户籍证明等;
3、证人王明贤等人的证言;
4、被告人朱承志的供述和辩解;
5、电子数据:苏州市公安局吴中分局网络警察大队制作的电子证物检查工作记录、苏州市公安局网络警察支队制作的远程勘验工作记录、苏州市公安局吴中分局制作的电子数据检查工作记录。
本院认为,被告人朱承志编造虚假信息、或者明知是编造的虚假信息,在信息网络上散布,起哄闹事,造成公共秩序严重混乱,其行为触犯了《中华人民共和国刑法》第二百九十三条第一款第(四)项的规定,犯罪事实清楚,证据确实充分,应当以寻衅滋事罪追究其刑事责任。根据《中华人民共和国刑事诉讼法》第一百七十六条的规定,提起公诉,请依法判处。
此致
江苏省苏州苏州市吴中区人民法院
2019年5月17日
苏州市吴中区人民检察院
纵观苏州市检察院对朱承志提起公诉所涉及的内容,没有一条是涉及2018年朱承志因4月29日前去苏州灵岩山为林昭扫墓的痕迹,只是笼统地说
“被告朱承志因涉嫌寻衅滋事罪,于2018年4月30日被苏州市公安局吴中分局指定居所监视居住,因涉嫌煽动颠覆国家政权罪于2018年10月29日被苏州市公安局区中分解刑事拘留,因涉嫌寻衅滋事罪于2018年11月12日经本院批准逮捕,同日由该分局执行逮捕。”
对此,朱承志的朋友表示,老朱因纪念林昭被苏州当局抓捕,其《起诉书》中没有一个字是涉及纪念林昭的内容。却将老朱9年前的推文和脸书发表的文字拿来说事儿,看来苏州当局是清算老朱了。
另一位不愿意透露姓名关注朱承志案的网友表示,苏州当局如果以朱承志为林昭扫墓抓捕治罪,第一是拿不出台面,第二唯恐此后4.29纪念林昭蔚然成风。所以就做起了太平洋警察,拿朱承志9年前的推特与脸书发表的文字说事儿,但这其中涉及到一个管辖权问题。朱承志是湖南邵阳人,这九年他的推文与脸书发表的文字如果涉及到法律问题也应该归邵阳管辖,朱承志又不是在你苏州地盘上发表的,与你苏州当局何干?看来苏州当局越权管辖是想拿朱承志立个大功了。
民生观察会继续关注朱承志的相关消息。




(责任编辑:民生编辑)
|
|
|
|
|
|
|
|
|
|