网站首页
民生简介
民生动态
新闻稿
维权经历
个人文集
民生观察在推特
民生观察维权动态
站内搜索:
检索标题
智能模糊
搜索
热门标签:
709
律师
暴力
酷刑
虐待
秋雨教会
您当前所在的位置:
网站主页
>
司法监察
> 正文
相 关 文 章
大午案十问十答(四)
大午案十问十答(三)
孙大午等七人被检察院批捕
孙治军起诉公安局非法拘留
孙治军被批准逮捕
孙治军诉郑州市公安局中原
孙大午妻子取保被拒两儿媳
孙大午被采取刑事强制措施
郑州“恶势力集团”李根生
河南信阳孙传强涉黑案离奇
最 新 热 门
王树英告精神病院不被立案
河北访民刘敏杰诉非法拘留
陈兆志被追加起诉
贵州何世光爆炸冤案
覃永沛案已退侦 曾举报俩公
王永明病危仍被逮捕
陈兆志因言获罪羁押月余终
发表疫情言论被捕陈兆志羁
郑州黄波案法院违法限制旁
安徽周维林案秘密开庭
随 机 推 荐
“长沙富能”三人已送检申
律师王宗跃前往大理会见卢
河北衡水司机醉驾拖着受害
郝劲松再获律师会见
访民冯改娣“寻衅滋事案”
营口八十六岁老兵寻衅滋事
常玮平的律师阅卷受阻
广州11·12大抓捕案情通报
“雪饼案”已移送检察院起
转发香港游行多人被传唤拘
郑州孙治军被刑拘
荐
★★★
郑州孙治军被刑拘
作者:民生编辑1 文章来源:本站原创 更新时间:2020-12-21 08:57
【民生观察2020年12月21日消息】本网获悉,河南郑州维权人士孙治军,周五(12月18日)郑州市公安局中原分局以“妨害社会管理秩序罪”传唤,到派出所后,源于其不听警察“劝告”、不妥协,而后又被当局变更罪名以涉嫌“寻衅滋事罪”遭刑拘。
据知情人士透露,12月18日早上7点多,郑州市公安局中原分局西流湖派出所民警到郑州市中原区西流湖街道孙庄孙治军家中,以其涉嫌“妨害社会管理秩序罪”口头传唤他到派出所去一趟。孙治军向警察索要《传唤证》未果,拒绝与其前往。
不料,两名警察离开后,早上八点带着《传唤证》再次登门,随即将孙治军带走。
当天下午,孙治军在派出所打电话通知亲友,派出所警察“不让其开庭,不让其参选村主任换届选举”等要求,均遭到孙治军的拒绝。而后,孙治军便被郑州市公安局中原分局以涉嫌《寻衅滋事罪》刑拘。
大约晚上7点左右,孙治军送到了郑州第三看守所;19日早上家属收到了孙治军被刑事的《拘留通知书》。
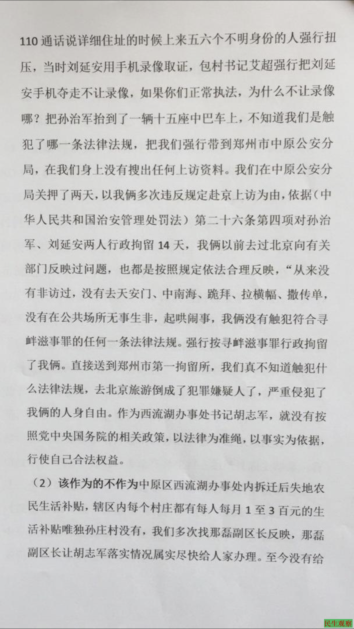
据悉,10月25日,孙治军等六位维权人士在五中全会前夕到北京旅游未果,便被跟踪而来的河南郑州警方及西流湖办事处截访人员遣返,10月27日被郑州市中原分局以涉嫌“寻衅滋事”行政拘留14日。
孙治军不服郑州市中原分局的行政处罚决定,拘留获释后一个月,于2020年12月2日,一纸行政诉状将“郑州市中原分局”告上郑州铁路运输法庭。
孙治军行政诉状中表示,10月25日自己仅仅是到北京律师,不存在任何违法行为,郑州市中原分局对自己的处罚事实不清、使用法律错误,应依法予以撤销对其的处罚决定。
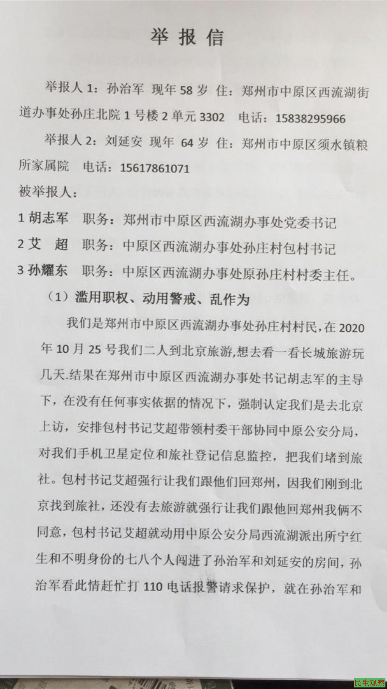
12月17日,孙治军和刘延安又到信访局实名举报了郑州市中原区西流湖办事处书记胡志军、中原区西流湖办事处孙庄包村书记艾超、以及中原区西流湖办事处原孙庄村村委会主任孙耀东。
举报内容,以上三位干部:滥用职权、动用警械、乱作为;垄断村资源;伪造宅基证骗取宅基院补偿的安置房;违规套取国家迁拆补偿款等(此内容来源于孙治军、刘延安《举报信》)。
然而,孙治军、刘延安12月17日到信访局举报三名干部,第二天(12月18日)便遭郑州市中原分局西流湖派出所民警以涉嫌“妨害社会管理秩序罪”上门传唤,源于其不听警察“不要开庭、不要参选村委会主任”的劝告,随即变更罪名将其以涉嫌“寻衅滋事罪”刑事拘留。
知情人士称,究其原因,孙治军被刑事拘留可能与2019年到北京反映孙庄村民征地补偿款9000多万被挪用问题;12月17日对三名干部的实名举报;以及状告中原区公安分局;和他此次要参加村委会换届选举有关。这是赤裸裸的官警勾结滥用职权;包庇原村委会主任贪污腐败违法犯罪;对孙治军的打击报复行为。
孙治军,1963年出生,现年57岁,河南郑州维权人士,为人正直善良、有公益心;对社会不公嫉恶如仇,不畏强权,敢于揭露黑暗。现居中原区西流湖街道孙庄北苑。长期关注被强拆群体及业主维权。
(责任编辑:民生编辑)
文章录入:民生编辑 责任编辑:民生编辑
上一篇:
何世光爆炸案将举行听证会
下一篇:
林春芬案因外媒关注终止审理
【
发表评论
】【
加入收藏
】【
告诉好友
】【
打印此文
】【
关闭窗口
】
网友评论:
(只显示最新10条。评论内容只代表网友观点,与本站立场无关!)
友情链接
·
开放
·
民主中国
·
独立中文笔会
·
争鸣动向
·
大纪元
·
中国人权双周刊
·
北京之春
·
中央社
·
自由新闻
·
台湾中央广播电台
·
权利运动
·
无国界记者
·
参与
·
BBC
·
法国国际广播电台
·
新世纪新闻网
·
德国之声
·
自由亚洲电台
·
美国之音
·
维权网
·
博讯
|
设为首页
|
加入收藏
|
联系民生
|
友情链接
|
关于民生
|
Copyright © 2002-2013 民生观察工作室 版权所有
网址:www.aaa.aetdhfjgk.cf