网站首页
民生简介
民生动态
新闻稿
维权经历
个人文集
民生观察在推特
民生观察维权动态
站内搜索:
检索标题
智能模糊
搜索
热门标签:
709
律师
暴力
酷刑
虐待
秋雨教会
您当前所在的位置:
网站主页
>
司法监察
> 正文
相 关 文 章
郝鸣和武见男被控诈骗罪一
内蒙古十名基督徒被控非法
唐慧兄妹被控寻滋案今宣判
冯波被控涉黑案二审将再次
唐慧兄妹被控寻衅滋事案将
秦燕因举报公安被控寻滋案
成都谢俊彪被控寻滋案将开
张卫国举报法官被控寻滋罪
全世欣被控“寻衅滋事”一
漳州李红花一家三代女性被
最 新 热 门
王树英告精神病院不被立案
河北访民刘敏杰诉非法拘留
陈兆志被追加起诉
宋泽案已移送检察院审查起
贵州何世光爆炸冤案
覃永沛案已退侦 曾举报俩公
王永明病危仍被逮捕
陈兆志因言获罪羁押月余终
郑州黄波案法院违法限制旁
安徽周维林案秘密开庭
随 机 推 荐
张展律师狱中续绝食抗争
青岛越战老兵乞讨被戴手铐
陈家鸿被以煽颠罪判刑三年
湖南永州拘留所违法剥夺律
山东烟台百余退伍军人政府
河北魏永良受骗控告26年无果
律师线下当面会见了丁家喜
就烟台市困难企业军转干部
董洪义、田奇庄案一审宣判
陈兆志寻衅滋事案开庭
张建被控交通肇事罪家属要求异地审理
荐
★★★
张建被控交通肇事罪家属要求异地审理
作者:民生编辑1 文章来源:本站原创 更新时间:2024-03-17 11:17
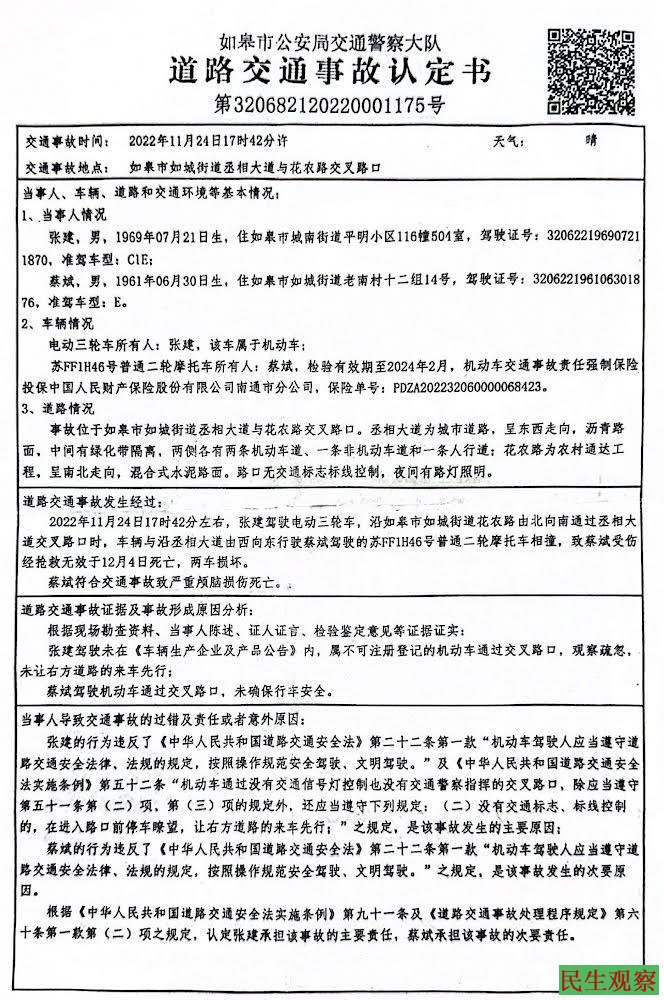
【民生观察2024年3月17日消息】2024年3月14日,江苏如皋张建被控交通肇事罪一案,在如皋看守所开庭审理。张建妻子薛井凤实名控告如皋市交警大队吴金鹏和马飞飞两位交警,违法办案,制定的交通认定书错误,联合制造冤假错案导致其丈夫张建被以交通肇事罪公诉到法院。家属强烈要求如皋法院异地审理,尽快对事故车辆做车速鉴定,还张建一个清白。
薛井凤讲述事情经过:2022年11月24日下午5时左右,在丞相大道和花农路的交叉路口发生一起交通事故,当时我老公张建驾驶电动三轮车由北向南缓慢行驶至交叉路口中间的绿化带,多次观察东西方向是否有来车,确认无车且安全后通行,在行驶到大半后莫名其妙被一车撞飞。艰难爬起后发现对方是个摩托车,且驾驶员也倒在地上。
我老公张建立刻拨打110、120,警察到场发现对方摩托车显示50码,丞相大道标明全线限速30码,很明显对方超速并有可能严重超速。
在交警处理本交通事故中,吴金鹏和马飞飞两位交警未对两车进行车速鉴定,妄下结论,恶意认定,让我老公张建负主要责任,我老公张建是被冤枉的。而且,事发之后,对方之前已提起过民事诉讼,现在到了如皋法院又把已取保在外的张建逮捕到了看守所,很明显涉嫌用刑事手段插手民事纠纷。
交警于2024年2月27日下午5时许,直接把我老公张建非法抓到看守所,并与家人断了联系。
我老公是拆迁维权户因为维权车辆在事故发生前被安装了跟踪器,报警求助至今无果。前日案件在看守所开庭,我作为家属强烈要求如皋法院异地审理,尽快对事故车辆做车速鉴定,还我老公清白,恳请大家关注!
3月15日张建的辩护律师王大伟表示:“以没有现场监控视频为由就认为做不了事故时的行驶速度鉴定是牵强且不成立的,经检索现实当中大量存在依据现场制动痕迹、车损情况、碰撞形态等条件进行的鉴定案例,作为专业的事故处理单位肯定比我更专业的,能不能做是一回事,应委托鉴定而未委托则是另一回事了。
张建被控交通肇事罪尽管昨日开庭已结束,但辩护工作没有结束,对于公诉人昨日当庭提交交警情况说明用来证明现场限速50,我和家属今日再次到现场勘查,拍摄完整视频可以证实1事故认定位置错误,不是认定的花农路,而是政法南路路口,且事故地点限速不是50而是30,多个视频今日已提交了法院。”
(责任编辑:民生编辑)
文章录入:民生编辑 责任编辑:民生编辑
上一篇:
张岳兵案将召开庭前会议家属要求异地审理
下一篇:
律师会见雷凤春
【
发表评论
】【
加入收藏
】【
告诉好友
】【
打印此文
】【
关闭窗口
】
网友评论:
(只显示最新10条。评论内容只代表网友观点,与本站立场无关!)
友情链接
·
开放
·
民主中国
·
独立中文笔会
·
争鸣动向
·
大纪元
·
中国人权双周刊
·
北京之春
·
中央社
·
自由新闻
·
台湾中央广播电台
·
权利运动
·
无国界记者
·
参与
·
BBC
·
法国国际广播电台
·
新世纪新闻网
·
德国之声
·
自由亚洲电台
·
美国之音
·
维权网
·
博讯
|
设为首页
|
加入收藏
|
联系民生
|
友情链接
|
关于民生
|
Copyright © 2002-2013 民生观察工作室 版权所有
网址:www.aaa.aetdhfjgk.cf