网站首页
民生简介
民生动态
新闻稿
维权经历
个人文集
民生观察在推特
民生观察维权动态
站内搜索:
检索标题
智能模糊
搜索
热门标签:
709
律师
暴力
酷刑
虐待
秋雨教会
您当前所在的位置:
网站主页
>
司法监察
> 正文
相 关 文 章
余文生许艳被控煽颠案将开
阮晓寰案二审进展情况
陈品霖寻滋案将召开庭前会
辽宁李晓东行政拘留案开庭
广东佛山盛佳教会案开庭审
张盼成被以涉嫌寻滋罪刑拘
毛善春寻滋案将召开庭前会
河北赵春红寻滋案将开庭审
徐琳已被广州警方正式批捕
宋泽案开庭审理没有当庭宣
最 新 热 门
王树英告精神病院不被立案
河北访民刘敏杰诉非法拘留
陈兆志被追加起诉
宋泽案已移送检察院审查起
顺德盛佳教会教案二次开庭
贵州何世光爆炸冤案
覃永沛案已退侦 曾举报俩公
王永明病危仍被逮捕
陈兆志因言获罪羁押月余终
郑州黄波案法院违法限制旁
随 机 推 荐
律师第二次会见李翘楚
[图文]空军军官指挥士兵扭打
冯正虎:就不立案向上海四
李昱函案被当庭宣判有期徒
全国复员军官就刘克志事件
天安门裸女冯小妹取保后被
张卫国举报法官被控寻滋罪
李翘楚案件最新进展
覃永沛煽颠罪上诉一案维持
黎智英等被以“违反国安法
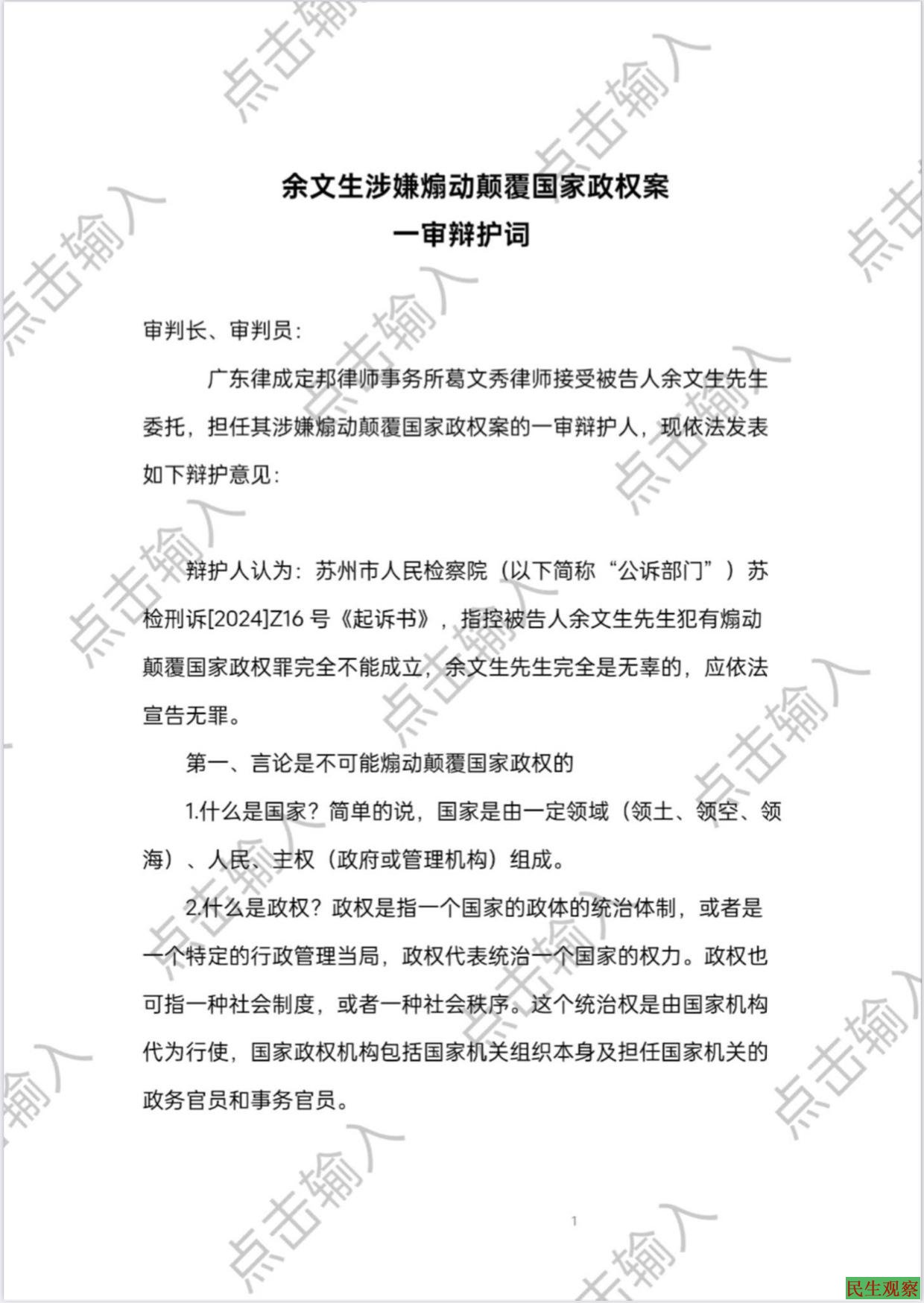
余文生涉嫌煽动颠覆国家政权案一审辩护词
荐
★★★
余文生涉嫌煽动颠覆国家政权案一审辩护词
作者:民生编辑1 文章来源:网络 更新时间:2024-08-30 14:43
【民生观察2024年8月30日消息】广州律成定邦律师事务所,葛文秀律师认为:苏州市人民检察院,指控被告人余文生先生犯有煽动颠覆国家政权罪完全不能成立,余文生先生是完全无辜的,应依法宣告无罪。
(责任编辑:民生编辑)
文章录入:民生编辑 责任编辑:民生编辑
上一篇:
谢阳被控煽颠案将召开庭前会议
下一篇:
昝爱宗邹巍因海祭刘晓波被正式批捕
【
发表评论
】【
加入收藏
】【
告诉好友
】【
打印此文
】【
关闭窗口
】
网友评论:
(只显示最新10条。评论内容只代表网友观点,与本站立场无关!)
友情链接
·
开放
·
民主中国
·
独立中文笔会
·
争鸣动向
·
大纪元
·
中国人权双周刊
·
北京之春
·
中央社
·
自由新闻
·
台湾中央广播电台
·
权利运动
·
无国界记者
·
参与
·
BBC
·
法国国际广播电台
·
新世纪新闻网
·
德国之声
·
自由亚洲电台
·
美国之音
·
维权网
·
博讯
|
设为首页
|
加入收藏
|
联系民生
|
友情链接
|
关于民生
|
Copyright © 2002-2013 民生观察工作室 版权所有
网址:www.aaa.aetdhfjgk.cf