网站首页
民生简介
民生动态
新闻稿
维权经历
个人文集
民生观察在推特
民生观察维权动态
站内搜索:
检索标题
智能模糊
搜索
热门标签:
709
律师
暴力
酷刑
虐待
秋雨教会
您当前所在的位置:
网站主页
>
人权观察
> 正文
相 关 文 章
湖南公民行动者谭兵林被逮
上海公民季孝龙再被警方传
安徽公民刘涛华监视居住于
湖南维权公民谭兵林被拘留
因唐山黑恶势力 福州公民遭
福州公民林兰英怒怼社保局
山东烟台藏翠滨被强迫失踪
北京办冬残奥会期间福州残
福建张华、林鸿在京遭绑架
残奥会开幕 福州残疾人雷宗
最 新 热 门
快讯:湖北宜昌维权人士刘
北京警察:习近平管不了警
被以“污辱国家领导人”行
湖北访民余甘林被再安监控
张少杰家前仍有监控车辆 女
身份证信息暴露河北访民张
网友渺小(梁海怡)被以煽
苏州访民钱才珍找巡视组反
人权日喝农药被判刑的武汉
最高院批准 刘家财“煽动颠
随 机 推 荐
黄月华被关黑监狱身体出现
浙江钱塘潮数十位死者亲属
辽宁维权人士林明洁被从北
贵州民运人士燕明因不明原
安徽省颍上县访民杨士侠被
湖北维权人尹旭安信访局前
江苏访民黄兰珍被非法拘禁
刘美廷夫妇因上访被非法拘
江天勇律师至今被软禁在家
上海维权人孙洪琴和母亲同
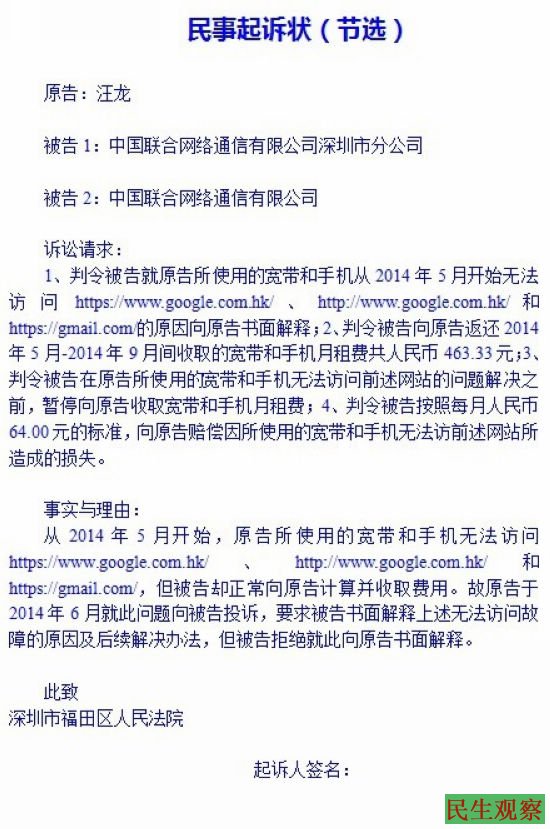
深圳汪龙控告联通屏蔽google被警方扣押到派出所近四小时
荐
★★★
深圳汪龙控告联通屏蔽google被警方扣押到派出所近四小时
作者:民生编辑 文章来源:本站原创 更新时间:2014-09-11 17:45
民生观察工作室2014/9/11日消息:今天上午11点30分,深圳公民汪龙因起诉联通屏蔽google一事,被警察带走,后被确认带至深圳市龙岗区盛平派出所,传唤近4小时。
汪龙在微博上表示” 警号064270郑某用非警车把我带到盛平派出所,没有任何理由,没有任何手续,把我放在龙岗盛平派出所的一楼等着龙岗国保过来审讯我,此时已近中午12点半,到现在连早餐、中午都没有吃。”
国宝到后,表示让汪龙最近不要离开深圳也不要去广州,这才明确说明是郭飞雄开庭的事情,对于起诉中国联通的事情,则称呼“你上不了Google,可以上百度”,三点多他被国宝送回家,但是家楼下还有人看着限制他出入的自由。
(责任编辑:民生编辑)
文章录入:民生编辑 责任编辑:民生编辑
上一篇:
浙江民主党人吕耿松的夫人汪雪娥遭传唤
下一篇:
联合国开发署前被抓的朱玉芳被取保候审
【
发表评论
】【
加入收藏
】【
告诉好友
】【
打印此文
】【
关闭窗口
】
网友评论:
(只显示最新10条。评论内容只代表网友观点,与本站立场无关!)
友情链接
·
开放
·
民主中国
·
独立中文笔会
·
争鸣动向
·
大纪元
·
中国人权双周刊
·
北京之春
·
中央社
·
自由新闻
·
台湾中央广播电台
·
权利运动
·
无国界记者
·
参与
·
BBC
·
法国国际广播电台
·
新世纪新闻网
·
德国之声
·
自由亚洲电台
·
美国之音
·
维权网
·
博讯
|
设为首页
|
加入收藏
|
联系民生
|
友情链接
|
关于民生
|
Copyright © 2002-2013 民生观察工作室 版权所有
网址:www.aaa.aetdhfjgk.cf