|
|
覃臣寿就“赵素利失踪案”提行政复议获受理
|
荐 ★★★ |
|
|
|
覃臣寿就“赵素利失踪案”提行政复议获受理 |
|
| 作者:民生编辑 文章来源:本站原创 更新时间:2017-02-07 20:12 |
| |
[民生观察工作室2017/02/07消息]覃臣寿律师于今日(2月7日),收到武汉青山政府的行政复议受理通知书。此前,他申请公开“赵素利失踪案”的相关信息,被青山警方以不符合规定为由拒绝。
2015年1月,赵素利和丈夫秦永敏分别被武汉警方带走,之后赵素利就一直处于失踪状态。去年6月,秦永敏被以“煽动颠覆国家政权罪”,起诉至武汉市中级法院,法院已两次召开庭前会议,至今仍未开庭审理。
赵素利失踪两年来,家属从未收到法律文书。家属和律师曾多次前往当地派出所、公安局报案,或到检察院控告,均无任何结果。数百维权人士参与“追查赵素利生死”的行动,多人遭到武汉警方恐吓、传唤、驱逐,甚至暴力遣返。
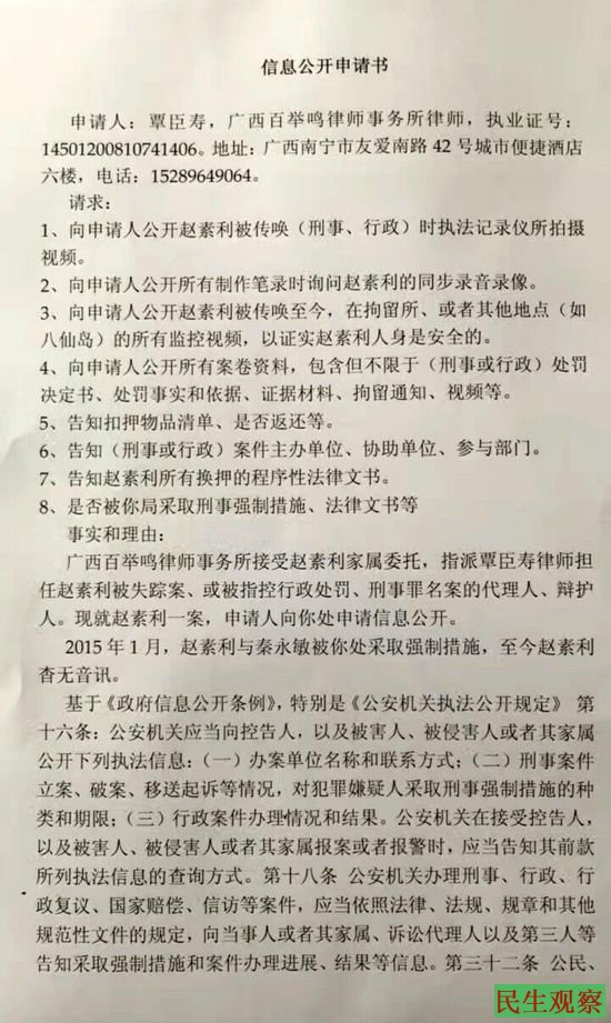
去年12月,覃臣寿受赵素利家属委托,向武汉市青山区公安分局申请政府信息公开。内容包括:赵素利是否被采取刑事强制措施、能证明人身安全的录音录像、告知案件主办单位、告知所有换押的程序性法律文书等八项。
今年1月,覃臣寿收到青山区公安分局的答复书,称所要求获取的信息,不属于《政府信息公开条例》规定的范畴,不予公开。随后,覃臣寿对答复不服,向武汉市青山区政府申请行政复议。
   
(责任编辑:民生编辑)
|
|
|
|
|
|
|
|
|
|