网站首页
民生简介
民生动态
新闻稿
维权经历
个人文集
民生观察在推特
民生观察维权动态
站内搜索:
检索标题
智能模糊
搜索
热门标签:
709
律师
暴力
酷刑
虐待
秋雨教会
您当前所在的位置:
网站主页
>
人权观察
> 正文
相 关 文 章
季孝龙致信上海市委书记被
律师会见谢俊彪
秋雨圣约教会会友邢宏伟取
湖南公民行动者谭兵林被逮
李贵生律师面临被警方构陷
上海公民季孝龙再被警方传
广西谭冬梅欲进京被强行带
律师视频会见邢宏伟弟兄
锦旗哥冯勇军被以寻滋罪刑
云南基督徒王顺平被刑拘
最 新 热 门
快讯:湖北宜昌维权人士刘
北京警察:习近平管不了警
被以“污辱国家领导人”行
湖北访民余甘林被再安监控
张少杰家前仍有监控车辆 女
身份证信息暴露河北访民张
网友渺小(梁海怡)被以煽
苏州访民钱才珍找巡视组反
人权日喝农药被判刑的武汉
最高院批准 刘家财“煽动颠
随 机 推 荐
江天勇律师至今被软禁在家
湖北维权人尹旭安信访局前
安徽省颍上县访民杨士侠被
辽宁维权人士林明洁被从北
上海维权人孙洪琴和母亲同
贵州民运人士燕明因不明原
刘美廷夫妇因上访被非法拘
黄月华被关黑监狱身体出现
江苏访民黄兰珍被非法拘禁
浙江钱塘潮数十位死者亲属
余文生取保被拒 许艳申请对案件进行监督
荐
★★★
余文生取保被拒 许艳申请对案件进行监督
作者:民生编辑 文章来源:本站原创 更新时间:2018-05-23 22:24
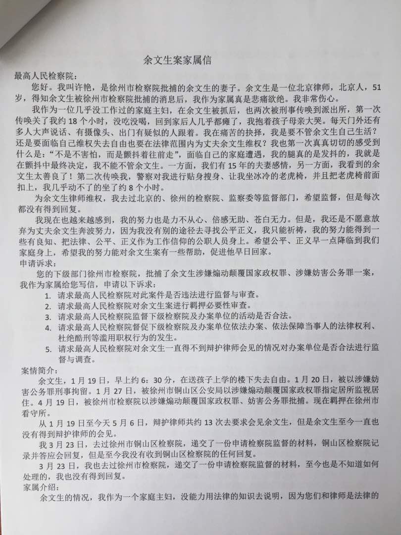
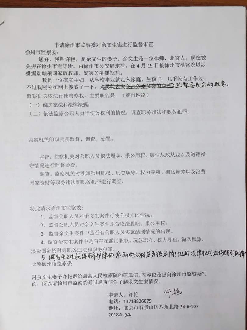
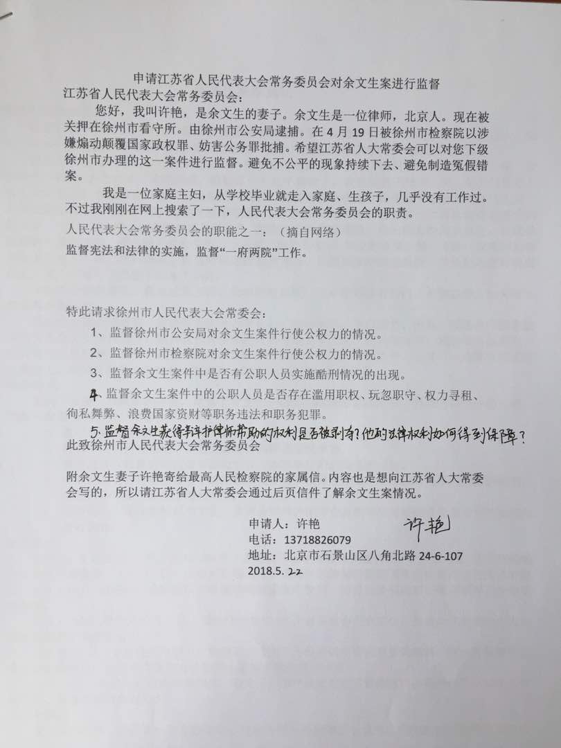
【民生观察2018年5月23日消息】本网获悉,日前,余文生律师妻子许艳女士收到徐州市公安局寄来的《不予变更强制措施通知书》,拒绝家属提出的取保候审要求。为此,许女士于今日向徐州市监察委、徐州市人大常委会、江苏省监察委及江苏省人大常委会邮寄了《申请对余文生案监督》的申请书。
北京知名人权律师余文生被捕已有四个月,但律师与家属至今未知该案的办案部门及办案人员的具体信息。四个月间,辩护律师及家属多次前往徐州市公安局了解情况并要求会见当事人,但当局一直推来搪去,因此外界对该案几乎一无所知。最近一次是5月16日,辩护人常伯阳及谢阳两位律师和许艳女士一起去到徐州市看守所要求会见余文生不果,看守所的工作电脑显示“限制会见”。其后,两位辩护律师又去到徐州市公安局要求会见办案人员进行会见申请,但办案人员并无接待,将律师与家属指派去信访办,而信访办官员则以两位辩护律师已被解聘为由,不认可辩护律师的身份。
今日5月23日,许艳女士用邮寄的方式向徐州市监察委、徐州市人大常委会、江苏省监察委及江苏省人大常委会、最高人民检察院邮寄了《申请对余文生案件监督》的申请书,申请监督事项包括:
1.监督徐州市公安局对余文生案件行使公权力的情况;
2.监督徐州市检察院对余文生案件行使公权力的情况;
3.监督余文生案件中公职人员是否实施酷刑情况;
4.监督余文生案件中公职人员是否有滥用职权、玩忽职守、徇私舞弊等情况;
5.监督当事人余文生聘请律师的权利是否被剥夺,余文生获得辩护律师帮助的法律权利如何得到保障。
据称,前日余文生律师的妻子许艳女士致电徐州市公安局信访部门的电话,向该部门核实5月16日信访办答应转交的两份材料,一份是“余文生家属取保候审申请书”,另一份是家属写给余文生的家信,但令人惊讶的是信访办竟然答复称“信访办5月16日没有收过上述东西”。其后,许女士又致电徐州市公安局督察部门、徐州市公安局总机及徐州市公安局国保的电话,上述工作人员表示不知道余文生案的情况,均以“应找到具体办案部门与办案人员问询”的理由推脱。
许艳表示,截止目前,家属并不知道余文生案办案人员的具体信息和联系方式,加上徐州市公安局不承认家属为余文生聘请的辩护律师,因此目前无法获知余文生有没有辩护律师,更加不清楚案件的具体情况。为此,许女士表明态度称,假如余文生有律师(当局指定),那么家属是不认可官派律师的;假如没有辩护律师,那么就是剥夺了余文生聘请律师的权利,当事人理应在被捕后一直享有根据自身意愿聘请辩护律师的权利。
关于向多部门邮寄监督申请书,许女士直言,余文生案完全是赤裸裸的打击报复政治迫害案件,希望有关部门能够依法履行监督职责,对余文生案件进行监督,避免不公正或冤假错案的发生,同时亦希望那些滥用职权者可以回归人性与法治。
(责任编辑:民生编辑)
文章录入:民生编辑 责任编辑:民生编辑
上一篇:
“海祭案”余其元被抓捕 被人脸识别
下一篇:
律师要求会见朱承志 罪名“寻衅滋事”
【
发表评论
】【
加入收藏
】【
告诉好友
】【
打印此文
】【
关闭窗口
】
网友评论:
(只显示最新10条。评论内容只代表网友观点,与本站立场无关!)
友情链接
·
开放
·
民主中国
·
独立中文笔会
·
争鸣动向
·
大纪元
·
中国人权双周刊
·
北京之春
·
中央社
·
自由新闻
·
台湾中央广播电台
·
权利运动
·
无国界记者
·
参与
·
BBC
·
法国国际广播电台
·
新世纪新闻网
·
德国之声
·
自由亚洲电台
·
美国之音
·
维权网
·
博讯
|
设为首页
|
加入收藏
|
联系民生
|
友情链接
|
关于民生
|
Copyright © 2002-2013 民生观察工作室 版权所有
网址:www.aaa.aetdhfjgk.cf