|
|
|
上海沈艳秋要求停止限制骚扰 |
|
| 作者:民生编辑1 文章来源:本站原创 更新时间:2018-09-02 00:38 |
| |
【民生观察2018年9月1日消息】本网获悉,由于多年经常被限制人身自由和骚扰,在北京召开中非论坛峰会之际,多年已经不上访的上海公民沈艳秋公开发出告知,欲乘坐火车前往北京,结果在火车上被当地维稳人员抓住,随后被带回家中软禁,目前楼下已被多人24小时看守,非法限制其人身自由。对此,沈艳秋发出请求书,要求上海当局撤销对她的监控维稳措施。
据沈艳秋讲述,8月31日,她欲乘坐火车前往北京,之后在火车上被当地维稳人员抓住,随后她被带回家中软禁,楼下有维稳人员24小时看守,现在她出门购物或是办事,都被这些人跟着,走到哪里跟到哪里,没有任何自由可言。沈艳秋说,之前维稳人员曾向她提出让她去度假山庄居住,但遭到她严辞拒绝。据看守人员说,对她的监控一直要到9月5日才会解除。
沈艳秋表示,她曾因经营的门面被强拆而上访维权八年,期间诉求得到解决,这几年来她从未上访过,但是几年来一直倍受地方维稳部门的“关照”,给她的工作生活及家庭带来一定程度的烦扰,再加上其身体健康欠佳,希望能专心经营自己的生意从而正常生活,因此,她要求相关部门撤销对其长期实施稳控的强制措施。
据悉,沈艳秋是上海虹口区人,多年来曾因上访维权,遭到上海警方多次刑拘及判刑。当地街道办事处每次都会在重要敏感日期来临之际,将其带至郊区农庄软禁。其患有多种因非法关押和服刑而产生的疾病,定时需要服药和住院诊治。
今年北京两会前夕,沈艳秋无任何上访行为,却被街道办十几名维稳人员强行带到上海某休闲农庄软禁,无法忍受的她伺机逃出,并准备于2月27日在虹桥火车站乘车前往北京,结果在火车站遭到拦截,后被带往凉城派出所刑拘。
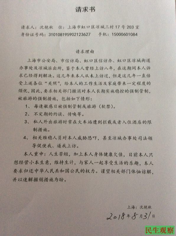
附:请求书
请求人:沈艳秋住址:上海市虹口区凉城三村17号203室
身份证号码:31008195902123627电话:15000601084
请求事由
上海市公安局、市信访局、虹口区信访办、虹口凉城街道办事处及凉城派出所,鉴于本人曾经上访八年,在这期间本人诉求己得到解决,这几年来本人从未上访过,但是这几年来一直倍受上述各单位“关照”,给本人的工作生活及家庭带来一定程度的烦忧,因此,要求相关部门撤销对本人长期实施稳控的强制管制或被旅游的强制措施,包括如下情形:
1、每逢敏感日被强制管制或旅游(软禁);
2、不定期的约谈、传唤等;
3、私人外出旅游时,常在火车站遭到拦截或者入住酒店的限制措施;
4、相关维稳人员对本人威胁恐吓,甚至凉城办事处司法领导促使我逼我上访;
本人重申,人生苦短,加上本人身体健康欠佳,目前本人只想经营小本生意,维持生计,与丈夫,子女一起享受生活乐趣,谨望相关部门体恤谅解,本人要求归还中华人民共和国公民的权利,并以解决撤销措施为盼。
上海沈艳秋
2018年8月31日



(责任编辑:民生编辑)
|
|
|
|
|
|
|
|
|
|