网站首页
民生简介
民生动态
新闻稿
维权经历
个人文集
民生观察在推特
民生观察维权动态
站内搜索:
检索标题
智能模糊
搜索
热门标签:
709
律师
暴力
酷刑
虐待
秋雨教会
您当前所在的位置:
网站主页
>
人权观察
> 正文
相 关 文 章
福州林鸿、叶钟、邱香英在
柴金元在精神病院治疗已三
毛惠斌被抓疑在网上发布唐
徐秦在监狱被瘫痪律师发出
武汉访民童斌在法院被打断
王永红在派出所被打绝食抗
玫瑰团队秘书长徐秦在关押
江苏徐秦在羁押期间瘫痪
辽宁杨秀梅在国家信访局被
刘红霞在京遭殴打并被强行
最 新 热 门
快讯:湖北宜昌维权人士刘
北京警察:习近平管不了警
被以“污辱国家领导人”行
湖北访民余甘林被再安监控
张少杰家前仍有监控车辆 女
身份证信息暴露河北访民张
网友渺小(梁海怡)被以煽
苏州访民钱才珍找巡视组反
人权日喝农药被判刑的武汉
最高院批准 刘家财“煽动颠
随 机 推 荐
浙江钱塘潮数十位死者亲属
贵州民运人士燕明因不明原
湖北维权人尹旭安信访局前
辽宁维权人士林明洁被从北
刘美廷夫妇因上访被非法拘
上海维权人孙洪琴和母亲同
江天勇律师至今被软禁在家
黄月华被关黑监狱身体出现
江苏访民黄兰珍被非法拘禁
安徽省颍上县访民杨士侠被
吉林郭洪伟在宁江监狱受虐处理结果
荐
★★★
吉林郭洪伟在宁江监狱受虐处理结果
作者:民生编辑1 文章来源:本站原创 更新时间:2021-01-08 14:40
【民生观察2021年1月8日消息】吉林郭荫起投诉宁江监狱对郭洪伟虐待处理的结果已经获得。
郭洪伟于2015年3月与母亲在吉林省政府官员和警察一起的尾随下,到北京上访,事后被吉林省四平市政府人员用将其母子二人构陷入狱,入狱后郭洪伟长期受到虐待,在监狱吃不饱,零下近二十度的大冬天不给棉衣穿,限制郭洪伟消费购物等等。
郭洪伟在2020年5月22日晚上9点至9点30分左右的时间中,被民警用消毒剂氧乙酸消毒的情况下,把郭洪伟关押在一个只有两平方米狭小的禁闭管控小屋里进行消毒,造成郭洪伟止息,2020年10月19日郭荫起对狱警卢佳讯进行举报,2020年12月29号收到处理结果。处理结果日期是2020年12月26日,处理结果如下:
吉林省宁江监狱文件;吉林狱发【2020】40号
关于郭荫起,肖藴苓信访事项的处理意见书
郭荫起,肖藴苓:
你们于2020年10月19日来访投诉服刑人员郭宏伟受到监室区民警卢佳讯虐待事项,监狱于当日正式受理针对投诉民警事项,监狱领导高度重视,责成信访部门和主管部门本着事实求实的原则,深入开展调查核实工作,对涉嫌违纪违规问题进行严肃问责现将监狱处理意见答复如下:
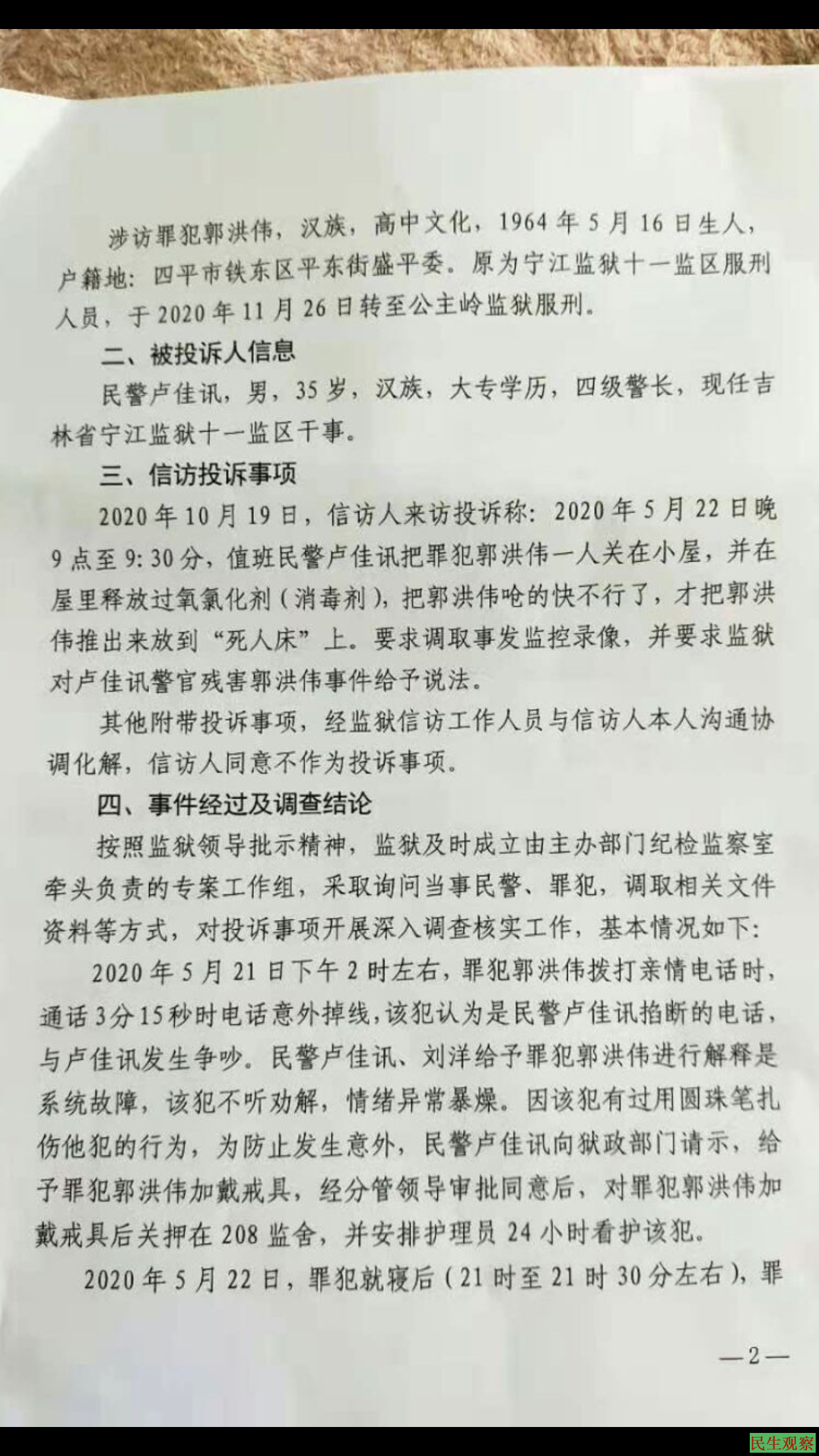
一,信访人信息:郭荫起,男;身份证:220303193712222016,住地:吉林省四平市铁东区海银花园小区11号楼3单元202室,联系电话:13179039308,系服刑人员郭洪伟的父亲。
肖藴苓,女,1940年6月15日生人,住址:四平市铁东区,联系电话:0434-6022906,系服刑人员郭洪伟的母亲。 涉访罪犯郭洪伟,汉族,高中文化,1964年5月16日生人,户籍地四平市铁东区平东街盛平委,原为宁江监狱十一监区服刑人员,于2020年11月26日转至公主岭监狱服刑。
二,被投诉人信息:民警卢佳讯,男,35岁,汉族,大专学历,四级警长,现任吉林省宁江监狱十一监区干事。
三,信访投诉事件:2020年10月19日信访人来访投诉称:2020年5月22日晚9点至9点30分,值班民警卢佳讯把罪犯郭洪伟一人关押在小屋,并在屋里释放过氧碌化剂,(消毒剂)把郭洪伟呛的快不行了,才把郭洪伟推出来放到“死人床”上要求调取事发监控录像,并要求监狱对卢佳讯警官残害郭洪伟事件给予说法。
监狱经查:
(一)郭洪伟自入监以来不能认罪,悔罪,经常违反监规,反改造倾向严重,(2017年合计扣有效考核计分690,,2018年合计扣有效考核计分50分,2019年合计扣有效计分85分,2020年合计扣有效考核计分25分)。2020年5月21日罪犯郭洪伟拨打亲情电话时,在监舍走廊大吵大闹,情绪暴躁,不听从民警劝解,为防止发生意外,民警卢佳讯向狱政部门请示,给予罪犯郭洪伟加戴戒惧,并安排护理员24小时看护该犯,属正常执法。
(二)民警卢佳讯在处理罪犯郭洪伟吵闹行为时,对其居住208监室进行过氧乙酸消毒后,仍将该犯罪置屋内并关闭房门,造成过氧乙酸气味短时间无法消散,不符合消毒管理规定,属处置不当。
(三)对严管级罪犯郭洪伟单独一人留在房间内,违反狱政管理制度。
以上有《使用戒惧审批表》,《关于对罪犯郭洪伟使用戒惧情况说明》,《警戒惧管理使用制度》。《罪犯郭洪伟日常改造表现》,以及民警裴少伟,刘洋,卢佳讯的笔录,罪犯唐全,赵爱东,刘志华,张光明,范宝迪的笔录,罪犯郭洪伟狱内伤害案件相关材料,2017年以来郭洪伟违纪扣分凭证等为证,因事发时间过长,超出存储时限,事发当日录像已无法调取查询。
五,监狱处理意见:
(一)依据《中华人民共和国公职人员政务处分法》之规定;
1.责成纪检监察部对民警卢佳讯进行谈话提醒;
2.将民警卢佳讯调整原工作岗位;
3.对民警卢佳讯违反消毒规定及狱政管理制度等问题予以口本年度个人考核积分10分,绩效考核评奖1000元的警务处罚并通报批评。
(二)信访人如果对本处理意见持有异议,可在收到本处理意见书之日起30日内向上一级主管单位,即吉林省监狱管理局提出复查申请,逾期视为放弃本权利。
郭洪伟于2020年11月26日,已转至公主岭监狱服刑。郭洪伟在转移到公主岭监狱后首先进行隔离14天,然后还要进行两个月的学习后才能得到与家人通信的权利,目前郭洪伟还没有与家人联系,公主岭监狱已经与郭洪伟父亲郭荫起联系告诉郭洪伟在监狱的情况,等监狱安排时间会见。
本网将关注郭洪伟被虐待后父亲继续向上级投诉的情况。
(责任编辑:民生编辑)
文章录入:民生编辑 责任编辑:民生编辑
上一篇:
张展身体情况略有好转
下一篇:
西安防疫千人被收取高昂隔离费
【
发表评论
】【
加入收藏
】【
告诉好友
】【
打印此文
】【
关闭窗口
】
网友评论:
(只显示最新10条。评论内容只代表网友观点,与本站立场无关!)
友情链接
·
开放
·
民主中国
·
独立中文笔会
·
争鸣动向
·
大纪元
·
中国人权双周刊
·
北京之春
·
中央社
·
自由新闻
·
台湾中央广播电台
·
权利运动
·
无国界记者
·
参与
·
BBC
·
法国国际广播电台
·
新世纪新闻网
·
德国之声
·
自由亚洲电台
·
美国之音
·
维权网
·
博讯
|
设为首页
|
加入收藏
|
联系民生
|
友情链接
|
关于民生
|
Copyright © 2002-2013 民生观察工作室 版权所有
网址:www.aaa.aetdhfjgk.cf