网站首页
民生简介
民生动态
新闻稿
维权经历
个人文集
民生观察在推特
民生观察维权动态
站内搜索:
检索标题
智能模糊
搜索
热门标签:
709
律师
暴力
酷刑
虐待
秋雨教会
您当前所在的位置:
网站主页
>
人权观察
> 正文
相 关 文 章
刘萍被强制赋红码医学隔离
尹旭安狱中病重急需保外就
十堰金汉琴被非法医学隔离
郑州120接线员延误救治致大
北师大学生要求解封自由返
信阳学院大二学生坠亡家长
鲁东大学孙健因抗议封校被
重庆维权人士李学志被抓捕
律师就李淑莲行政赔偿要求
《商学院》记者赵正被单位
最 新 热 门
快讯:湖北宜昌维权人士刘
北京警察:习近平管不了警
被以“污辱国家领导人”行
湖北访民余甘林被再安监控
张少杰家前仍有监控车辆 女
身份证信息暴露河北访民张
网友渺小(梁海怡)被以煽
苏州访民钱才珍找巡视组反
人权日喝农药被判刑的武汉
最高院批准 刘家财“煽动颠
随 机 推 荐
浙江钱塘潮数十位死者亲属
刘美廷夫妇因上访被非法拘
贵州民运人士燕明因不明原
湖北维权人尹旭安信访局前
上海维权人孙洪琴和母亲同
安徽省颍上县访民杨士侠被
黄月华被关黑监狱身体出现
江苏访民黄兰珍被非法拘禁
辽宁维权人士林明洁被从北
江天勇律师至今被软禁在家
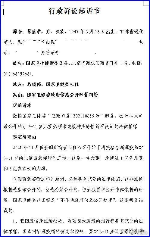
慕盛学就儿童接种新冠疫苗问题起诉卫健委
荐
★★★
慕盛学就儿童接种新冠疫苗问题起诉卫健委
作者:民生编辑1 文章来源:本站原创 更新时间:2021-12-09 21:07
【民生观察2021年12月9日消息】北京慕盛学就儿童接种新冠疫苗的信息,向国家卫健委递交了两份政府信息公开申请书。他不满卫健委的回复,11月24日到北京一中院立案起诉,法官要他分两起案件起诉。25日他再去立案,法官说回去等通知吧。12月3日,慕盛学又到法院询问,法官说不予立案。慕盛学问不立案的理由,法官说就是不立案,没有任何理由。
12月8日慕盛学发文称:关于儿童接种新冠疫苗问题本人向国家卫健委要求申请公开有关数据和法律依据,国家卫健委给予了明确回复。本文不写任何评论,只是全文公布我的申请公开的内容、国家卫健委的回复和我的起诉书。
一、第一份申请公开、国家卫健委的回复和我的起诉书
1、我的申请公开
2、国家卫健委的回复
3、我的起诉书
由于本人要求公开的数据,是疫情中要求对3-11岁儿童紧急接种新冠病毒疫苗的最基本数据,但是国家卫健委回复告诉我他们没有这个数据。这个数据是需要“加工、分析的,不予提供”,因此本人依据国家卫健委的提示,向北京市第一中级人民法院提起诉讼,起诉书如下:
二、第二份申请公开、国家卫健委的回复和我的起诉书
1、我的申请公开
2、国家卫健委的回复
3、我的起诉书
三、北京一中院拒绝受理
本案的起诉是完全符合《中华人民共和国行政诉讼法》第六章的第44条、第49条、第50条的规定的。法院应该按照第51条办理。但本人于11月24日去北京一中院立案庭,接待人员告诉我两个申请公开要分开起诉。本人于25日再去立案,接待人员告诉我回去等通知。我等到12月3日仍然没有接到通知,本人于12月3日下午去法院询问。接待人员告诉我,不予立案。因为不能立案所以就不用通知了。我问不立案应该有理由呀,接待人员说,就是不能立案,没有任何理由。
(责任编辑:民生编辑)
文章录入:民生编辑 责任编辑:民生编辑
上一篇:
潘喜被警察持枪威胁投诉无果
下一篇:
国际反腐日 福州公民痛批贪官
【
发表评论
】【
加入收藏
】【
告诉好友
】【
打印此文
】【
关闭窗口
】
网友评论:
(只显示最新10条。评论内容只代表网友观点,与本站立场无关!)
友情链接
·
开放
·
民主中国
·
独立中文笔会
·
争鸣动向
·
大纪元
·
中国人权双周刊
·
北京之春
·
中央社
·
自由新闻
·
台湾中央广播电台
·
权利运动
·
无国界记者
·
参与
·
BBC
·
法国国际广播电台
·
新世纪新闻网
·
德国之声
·
自由亚洲电台
·
美国之音
·
维权网
·
博讯
|
设为首页
|
加入收藏
|
联系民生
|
友情链接
|
关于民生
|
Copyright © 2002-2013 民生观察工作室 版权所有
网址:www.aaa.aetdhfjgk.cf