|
|
|
“清网行动”严重侵犯学生个人隐私 |
|
| 作者:民生编辑1 文章来源:本站原创 更新时间:2023-02-07 18:57 |
| |
【民生观察2023年2月7日消息】山西现代双语学校开展“清网行动”,要求家长打开孩子的电子设备,清查社交软件和相册,浏览器等,该行为严重侵犯学生的个人隐私。无独有偶,广州番禺南雅学校今年寒假也让学生和家长签署了类似协议。另外,上海浦东新区有学校要求学生签署《不自杀承诺书(校内)》。
2022年1月30日,山西现代双语学校初二年级发布通知,开展“清网行动”。
通知称,开学在即,结合网课、寒假特殊情况,按照学校要求,现再次开展“清网行动”,希望各位家长高度重视,积极行动,具体安排如下:
1、家长打开孩子的微信、QQ、钉钉等社交APP,要求联系人一律实名,清除不良网群,清除不良人员,清除朋友圈不当言论等;
2、家长打开孩子的电话本,要求联系人一律实名,清除不良联系人;
3、家长打开孩子的手机短信、手机相册、QQ空间“我的相册”等,清除不良短信、清除不雅照片,清除不良视频;
4、家长打开孩子的百度浏览器、QQ浏览器等搜索软件,清除不良网址、清除不良网站、清除不良链接;
5、家长打开孩子的手机、平板、电脑清除不良游戏APP、清除不良交友APP、清除不良聊天APP;
6、开学在即,家长做好孩子的收心工作,要求收起孩子的手机等电子产品,调整孩子的作息,督促孩子整理好开学物品及网课期间作业;返校时,请家长务必做好手机等违禁品检查,一经发现,立即回家反省。
7、家长清除以上内容后,“电话本联系人”截图提交“家校本”。
(要求家长手写,返校后上交班主任):我是某某家长,现已按学校要求对孩子手机微信、QQ、钉钉等APP中所有不当内容进行了彻底清除,“电话本联系人”截图已经提交“家校本”,并且保证今后会持续跟进、密切监管孩子的手机使用。
无独有偶,广州番禺南雅学校今年寒假也让学生和家长签署了类似协议。
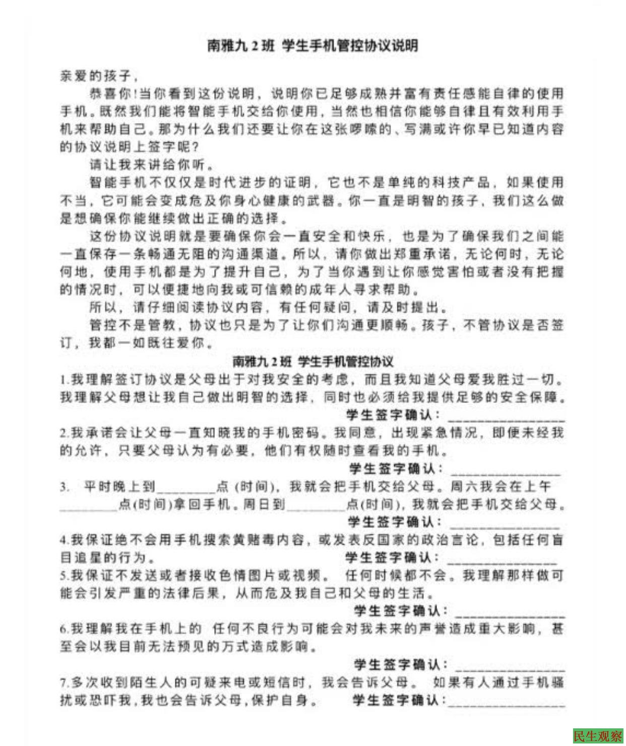
《南雅九2班学生手机管控协议说明》内容如下:
亲爱的孩子,当你看到这份说明,说明你已足够成熟并富有责任感能自律的使用手机。既然我们能将智能手机交给你使用,当然也相信你能够自律且有效利用手机来帮助自己。
智能手机不仅仅是时代进步的证明,它也不是单纯的科技产品,如果使用不当,它可能会变成危及你身心健康的武器。你一直是明智的孩子,我们这么做是想确保你能继续做出正确的选择。
这份协议说明就是要确保你会一直安全和快乐,也是为了确保我们之间能一直保存一条畅通无阻的沟通渠道。所以,请你做出郑重承诺,无论何时,无论何地,使用手机都是为了提升自己,为了当你遇到让你感觉害怕或者没有把握的情况时,可以便捷地向我或可信赖的成年人寻求帮助。管控不是管教,协议也只是为了让你们沟通更顺畅。孩子,不管协议是否签订,我都一如既往爱你。
1.我理解签订协议是父母出于对我安全的考虑,而且我知道父母爱我胜过一切。我理解父母想让我自己做出明智的选择,同时也必须给我提供足够的安全保障。
2、我承诺会让父母一直知晓我的手机密码。我同意,出现紧急情况,即便未经我的允许,只要父母认为有必要,他们有权随时查看我的手机。
3.平时晚上到x点(时间),我就会把手机交给父母。周六我会在上午x点(时间)拿回手机。周日到x点(时间),我就会把手机交给父母。
4.我保证绝不会用手机搜索黄赌毒内容,或发表反国家的政治言论,包括任何盲目追星的行为。
5.我保证不发送或者接收色情图片或视频。任何时候都不会。我理解那样做可能会引发严重的法律后果,从而危及我自己和父母的生活。
6.我理解我在手机上的任何不良行为,可能会对我未来的声誉造成重大影响,甚至会以我目前无法预见的方式造成影响。
7.多次收到陌生人的可疑来电或短信时,我会告诉父母。如果有人通过手机骚扰或恐吓我,我也会告诉父母,保护自身。
另外,网上流传一份上海浦东新区一学校要求学生签署《不自杀承诺书(校内)》。内容如下:
我现在处于危机状态,已于x月x日到学校心理中心(心理老师)寻求帮助。在心理老师的建议下,我自愿签署不自杀承诺书。在此,我同意不会做出任何伤害自己或他人的行为,具体做出如下承诺:
我愿意为自己的行为负责,并在遇到无法解决的问题时及时联系浦东新区24小时心理咨询热线4008206235或约见心理辅导老师。
在无法联系到心理辅导老师的情况下,我会使用本承诺书中列出的其他资源。我知晓也明白xx老师不提供常规预约以外的紧急服务。
承诺书末尾留下了危机干预热线、希望24热线以及紧急情况下的电话号码。


(责任编辑:民生编辑)
|
|
|
|
|
|
|
|
|
|