网站首页
民生简介
民生动态
新闻稿
维权经历
个人文集
民生观察在推特
民生观察维权动态
站内搜索:
检索标题
智能模糊
搜索
热门标签:
709
律师
暴力
酷刑
虐待
秋雨教会
您当前所在的位置:
网站主页
>
人权观察
> 正文
相 关 文 章
秋雨圣约教会吴五清传道因
广西彭海清因维权惨遭打击
刘桐林因上访被判两次入狱
阜阳麦种归正教会三位同工
牛腾宇父亲获释原因是其曝
福建医大学生连续跳楼学生
女子实名举报单位领导对其
江西单亲母亲邝桂英因维权
王默因发推文悼念孙林被拘
余文生儿子因警察监控服药
最 新 热 门
快讯:湖北宜昌维权人士刘
北京警察:习近平管不了警
被以“污辱国家领导人”行
湖北访民余甘林被再安监控
张少杰家前仍有监控车辆 女
身份证信息暴露河北访民张
网友渺小(梁海怡)被以煽
苏州访民钱才珍找巡视组反
人权日喝农药被判刑的武汉
最高院批准 刘家财“煽动颠
随 机 推 荐
江西南昌程绍军因网络言论
天津张建中因要求追查郭洪
新余三君子案继续开审 五年
快讯:浙江民主党人吕耿松
李和平郑州坐火车被查
北京公民月末聚餐 宋再民被
递交《国家人权行动计划书
河南省焦作市连续拘留进京
[图文]郭飞熊案即将开庭&n
北京李方平律师3月1日上午在
女企业家因向政府讨要工程款被拘代理律师失联
荐
★★★
女企业家因向政府讨要工程款被拘代理律师失联
作者:民生编辑1 文章来源:本站原创 更新时间:2024-02-29 21:12
【民生观察2024年2月28日消息】女企业家马艺珈伊因讨要工程款被警方刑事拘留,过亿债务政府只愿给1200万元。代理律师失联至今仍无消息。
据中国经营报报道,少数民族女企业家马艺珈伊,为贵州六盘水城建10个政府项目后,持续讨要工程款长达8年。
2023年12月15日,此案律师候志涛曾发视频向全社会求助,他在视频中表示,当大家看到这个视频的时候,自己有可能已经遭到贵州六盘水政府的迫害而牺牲。
据其自述,自2023年11月20日起,他和他的同事陆续被抓,自己也面临搜捕,罪名是寻衅滋事。
原因是在代理法院强制执行六盘水市水城区玉舍森林旅游开发有限公司(地方国企)过程中,发现执行法院存在众多违法,甚至涉嫌犯罪的行为,如:违法解冻1500余万元、一个法院同时使用两枚公章、法官滥用警械等。法院未纠正错误,反而与公安合谋使用刑事手段逮捕他们。
候律师希望得到帮助。请社会各界通过合法途径监督六盘水的行为,并营救他们。
网友在查看候志涛的微博后发现,其最新一条庆祝生日的微博是系统于2月10日自动发布的。不少人在候志涛的微博评论区留言,询问其近况。
2023年年末,在贵州省高级人民法院听证会召开当天,马艺珈伊被地方公安以涉嫌寻衅滋事罪刑事拘留。而在她之前,为她代理债务执行的律师、律师助理等10余人已被刑事拘留,涉嫌罪名均为寻衅滋事罪。
据部分公开材料显示,六盘水市水城区政府共欠企业约2.2亿元。而地方政府一份文件则承认有9000余万元欠款。
经多方证实,马艺珈伊等人被抓前,区政府一度提出以1200万元化解所有债务,被她和代理律师拒绝,随即案发。
据媒体报道,马艺珈伊承办的项目之一:鞭驼小镇及世界鞭坨文化博物馆批复于2016年,当时的六盘水市委书记李在勇,2023年涉嫌严重违纪违法被中央纪委调查。
2024年2月26日,报道该事件的中国经营报旗下记者郝成发文表示,此前他曾给玉海管委会、水城区法院法官、水城区区长、水城区检察长等人发短信采访询问此事,但均没有收到回复。
2月27日,贵州六盘水市水城区发布情况通报称,政府欠企业2.2亿元消息不实,女子编造虚假信息、恶意炒作被逮捕。
为此,中国经营报记者郝成发文表示,因为微博(@记者郝成)被封很久了,目前在今日头条发了一些文件。今天问这事的比较多,现在简单回复大家一下:
1.发稿前,我联系了六盘水市水城区区长、检察长、法院院长、地方平台公司董事长等人,要求他们讲下情况,尤其希望他们回应一下为何过亿的债务,只给1200万(前面一次是说给1500万元),这个问题,也给他们逐一短信了。而我的手机号,是报社公开过的,所以不存在没法核实我身份这一说法,但他们任何人都没有回应过。
2.关于债务究竟是多少,稿件写的很清楚,也写明哪个数字是企业统计的,哪个是诉讼确认的,哪个是他们地方政府向上汇报文件中出现的数字。他们确认债务的文件有很多,希望地方政府不要避重就轻,更不要歪曲事实,地方政府是可以很容易看到这些文件的。现在我也贴出了一些文件,大家很容易辨别。
3.地方政府说了涉嫌寻衅滋事的细节,这个也是我找他们采访想要了解到的。地方政府列出涉嫌寻衅滋事的事项,是不是女企业家马女士实施的?和马女士是什么关系?我们相信未来庭审会公开出来。马女士被抓前也留下了手写书信,代理债务执行案的律师唐某、法律人侯某某也发过微博、视频。
4.律师们反映的最大问题,唐林律师通过法院调查令,获得了银行流水和贷款材料,发现森林公司通过伪造材料,涉嫌骗取贷款5.8亿元。这是涉嫌骗取贷款罪的严重问题。政府通报未作任何回应。当然,更多政府通报和我们报道的细节,大家可以进一步比对。其实,这件事之前媒体就报道过只是上次报道的时候,地方政府回应会积极解决问题,这次我们报道后,地方政府回应的是“不实”。希望地方能够坦诚面对问题,解决问题,而不是玩文字游戏,混淆视听。
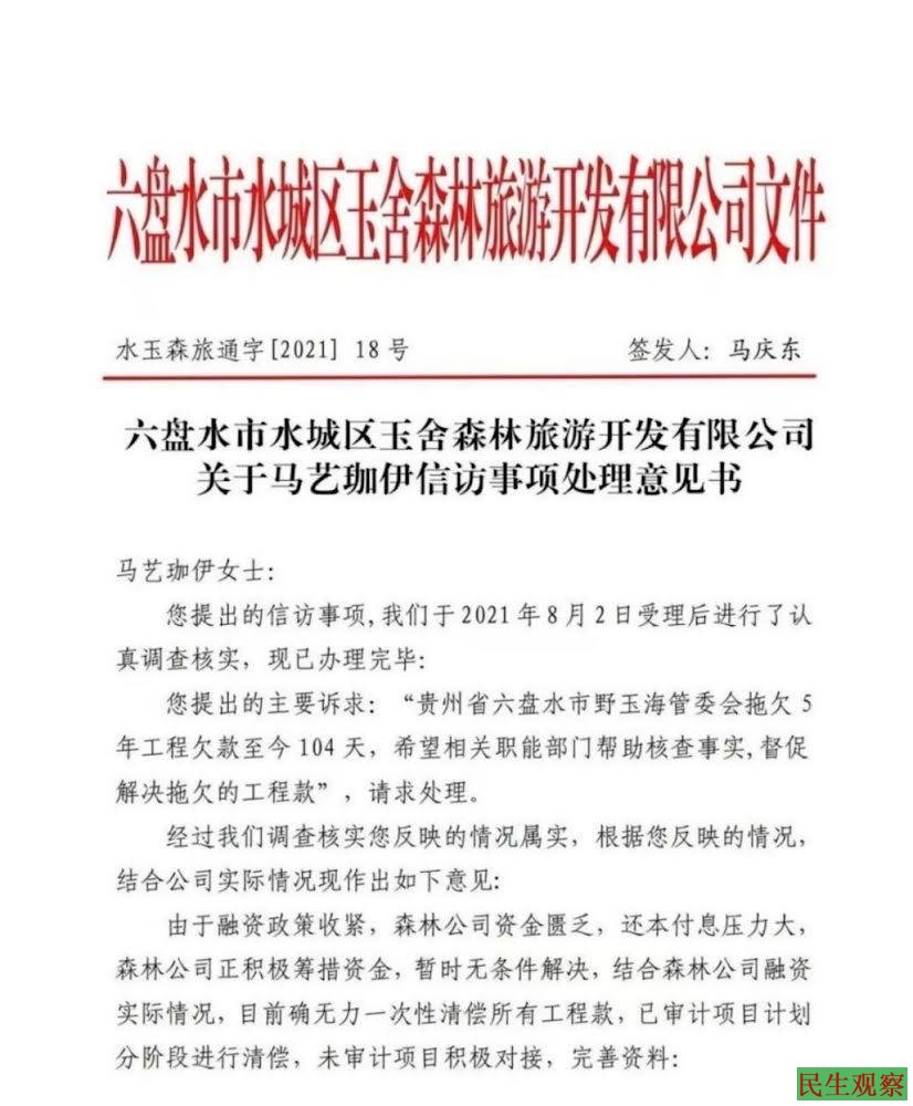
另外,有网友反映,一封2021年9月22日题为“六盘水市水城区玉舍森林旅游开发有限公司关于马艺珈伊信访事项处理意见书”的文件显示,文中称经过核实调查,马艺珈伊提出的诉求“贵州市六盘水市野玉海管委会拖欠5年工程款至今104天”情况属实。
(责任编辑:民生编辑)
文章录入:民生编辑 责任编辑:民生编辑
上一篇:
瞿华被公安强行撬门带走传讯今日获释
下一篇:
蒋湛春被从北京带回后处于失联状态
【
发表评论
】【
加入收藏
】【
告诉好友
】【
打印此文
】【
关闭窗口
】
网友评论:
(只显示最新10条。评论内容只代表网友观点,与本站立场无关!)
友情链接
·
开放
·
民主中国
·
独立中文笔会
·
争鸣动向
·
大纪元
·
中国人权双周刊
·
北京之春
·
中央社
·
自由新闻
·
台湾中央广播电台
·
权利运动
·
无国界记者
·
参与
·
BBC
·
法国国际广播电台
·
新世纪新闻网
·
德国之声
·
自由亚洲电台
·
美国之音
·
维权网
·
博讯
|
设为首页
|
加入收藏
|
联系民生
|
友情链接
|
关于民生
|
Copyright © 2002-2013 民生观察工作室 版权所有
网址:www.aaa.aetdhfjgk.cf