|
|
游飞翥拟被司法局停业罚款现要求公开听证
|
荐 ★★★ |
|
|
|
游飞翥拟被司法局停业罚款现要求公开听证 |
|
| 作者:民生编辑1 文章来源:本站原创 更新时间:2024-08-06 22:18 |
| |
【民生观察2024年8月6日消息】近日,游飞翥律师收到重庆市江北区司法局对其拟停业、罚款的通知。对此游飞翥律师表示,对自己的处罚决定是错误的、违法的,是打击报复的,他要求进行公开听证并全程直播。
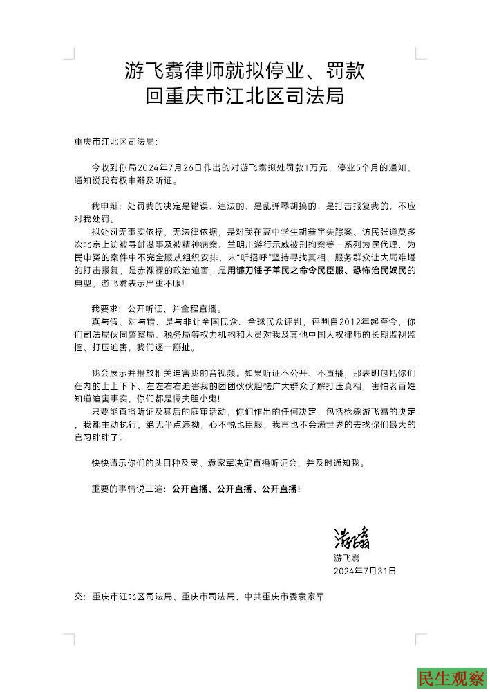
2024年7月31日,游飞翥律师收到重庆市江北区司法局,于2024年7月26日作出的对其拟处罚款1万元、停业5个月的通知,通知说他有权申辩及听证。
游飞翥律师进行申辩如下:“处罚我的决定是错误、违法的,是乱弹琴胡搞的,是打击报复我的,不应对我处罚。
拟处罚无事实依据,无法律依据,是对我在高中学生胡鑫宇失踪案、访民张道英多次北京上访被寻衅滋事及被精神病案、兰明川游行示威被刑拘案等一系列为民代理、为民申冤的案件中不完全服从组织安排、未“听招呼”坚持寻找真相、服务群众让大局难堪的打击报复,是赤裸裸的政治迫害,是用镰刀锤子革民之命令民臣服、恐怖治民奴民的典型,游飞翥表示严重不服!”
与此同时,游飞翥律师要求:“公开听证,并全程直播。
真与假、对与错、是与非让全国民众、全球民众评判,评判自2012年起至今,你们司法局伙同警察局、税务局等权力机构和人员对我及其他中国人权律师的长期监视监控、打压迫害,我们逐一掰扯。
我会展示并播放相关迫害我的音视频。如果听证不公开、不直播,那表明包括你们在内的上上下下、左左右右迫害我的团团伙伙胆怯广大群众了解打压真相,害怕老百姓知道迫害事实,你们都是懦夫胆小鬼!
只要能直播听证及其后的庭审活动,你们作出的任何决定,包括枪毙游飞翥的决定,我都主动执行,绝无半点违拗,心不悦也臣服,我再也不会满世界的去找你们最大的官习胖胖了。
快快请示你们的头目种及灵、袁家军决定直播听证会,并及时通知我。”
最后,游飞翥律师表示:“重要的事情说三遍:公开直播、公开直播、公开直播!”
据悉,游飞翥是一位爱说话的土牌律师,曾代理举牌抗议黑龙江庆安枪杀访民被抓公民被非法拘案、709大抓捕曾两次被抓、发帖被转发500次遭刑拘第一人。曾是初中生杨辉、江西失踪中学生胡鑫宇案的代理律师。


(责任编辑:民生编辑)
|
|
|
|
|
|
|
|
|
|