网站首页
民生简介
民生动态
新闻稿
维权经历
个人文集
民生观察在推特
民生观察维权动态
站内搜索:
检索标题
智能模糊
搜索
热门标签:
709
律师
暴力
酷刑
虐待
秋雨教会
您当前所在的位置:
网站主页
>
征地拆迁
> 正文
相 关 文 章
景德镇居民抗议虚假“棚户
吉林省延吉市公安局局长带
吉林延庆市民拉横幅抗议强
吉林省扶余县刘金伟遭强拆
吉林省奋进乡农民实名举报
吉林四平马新伟家继续遭强
吉林四平西农园小区正遭强
吉林五名女访民在京爬塔吊
[组图]录音:吉林油田工人起
吉林省德惠市毛家村强行占
最 新 热 门
北京一民宅深夜遭强拆 住户
中国拆迁与征地观察(第三
黑龙江绥化市恒艺阳光城拆
重庆王国良房屋被非法强拆
福建漳浦征地 碾死4岁女童
邱雪云:反对强行占地丈夫
辽宁凌海市访民杨玉兴上访
上海访民丁菊英房子正在遭
湖南政府隔夜强拆养猪场
黑龙江哈尔滨市通河县通河
随 机 推 荐
山东沂水君达食品厂遭四百
辽宁凌海市访民杨玉兴上访
上海抗强拆斗士魏勤刑满获
湖南浏阳张开桂房屋面临强
湖南湘乡占地起冲突 六
上海访民丁菊英房子正在遭
武汉拆迁户宋永安的控告书
[组图]湖北省宜昌市10房主爬
“广西北海陈时佳、李冰凤
河北沧州荷花池小区发生暴
吉林延吉棚户区改造变景观别墅 六百余户民房遭拆
荐
★★★
吉林延吉棚户区改造变景观别墅 六百余户民房遭拆
作者:民生编辑 文章来源:本站原创 更新时间:2016-05-03 16:00
民生观察工作室2016/5/3消息:张宏丽是吉林省延吉市公园街居民,近日她向工作室投诉,公园街一带已有六百多户居民的房子被拆了,现在还有数十户居民拒绝搬迁,当地法院声称明天就来强拆她家的房子。
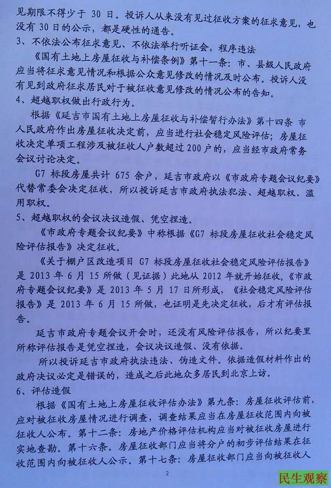
从2012年11月,延吉市政府开始在公园街以所谓棚户区改造G7标段的名义进行房屋征收拆迁,涉及公园街共675户居民。对此,居民提出了许多意见和不满,首先是当地居民没有就此行动被征求过意见,未见具体规划,也不清楚他们房子属于拆迁范围;按《国有土地上房屋征收与补偿条例》规定,房屋拆迁补偿安置方案应征求公众意见,征求意见不得少于三十日,有关方面 更未就此举行呼证会,程序违法。居民们还认为评估造假,评估机构选定未与居民协商同意,仅用五天就将675户居民的房子“评估”完了,许多家庭未见评估人员到场。
张宏丽现在房子是2000年购得的,位于延吉市园西街27—3号,现有面积约55.13平方米。
购房时此房就被作商业用房,开了一家串店。张宏丽买下此房后继续经营此串店,并获得了营业执照。可现在评估拆迁,此房不被承认是商业房,不进行补偿,店内因拆迁废弃的设备也不进行赔偿。
延吉市公园街居民还反映,这几年来当局一直暴力逼迁、拆迁,不少居民曾被断电,张宏丽串店被水淹没,居民区内垃圾横流阻塞道路。安置房方面,公园街居民回迁的安置房位于宁湾小区1、2、3、7、8号楼。这几栋楼环绕在大型锅炉房周围,被燥燥音和粉尘围绕。而小区内大量好位置的地段将被开发成了高级景观别墅对外售卖。
居民们认为,把棚户区改造变成商业开发,是在套取国家棚改资金,谋取商业利益,极不公正。
今天,张宏丽说她刚刚要到了延吉法院的裁定,称明天就要对她家房子进行强拆。张宏丽表示她还是相信法律,今天下午正急着赶往法院进行上诉。
以下是张宏丽提供的相关资料:
包含别墅的小区规划图
居民抗议
(责任编辑:民生编辑)
文章录入:民生编辑 责任编辑:民生编辑
上一篇:
湖北潜江强拆逼人喝农药 众拆迁户今堵政府
下一篇:
吉林延庆市民拉横幅抗议强拆行为
【
发表评论
】【
加入收藏
】【
告诉好友
】【
打印此文
】【
关闭窗口
】
网友评论:
(只显示最新10条。评论内容只代表网友观点,与本站立场无关!)
友情链接
·
开放
·
民主中国
·
独立中文笔会
·
争鸣动向
·
大纪元
·
中国人权双周刊
·
北京之春
·
中央社
·
自由新闻
·
台湾中央广播电台
·
权利运动
·
无国界记者
·
参与
·
BBC
·
法国国际广播电台
·
新世纪新闻网
·
德国之声
·
自由亚洲电台
·
美国之音
·
维权网
·
博讯
|
设为首页
|
加入收藏
|
联系民生
|
友情链接
|
关于民生
|
Copyright © 2002-2013 民生观察工作室 版权所有
网址:www.aaa.aetdhfjgk.cf