|
|
|
陕西吕动力 |
|
| 作者:民生编辑1 文章来源:本站原创 更新时间:2020-02-13 20:26 |
| |
 
姓名:吕动力,男
出生日期:1966年5月19日
户籍地:陕西省千阳县城关镇西大街48号
身份证号:610328196605190016
上访原因:吕动力自1988年下海经商。1991年开始,他一边经营其他生意一边经营千阳县农机综合经营部,主营农资产品,其中包括农机配件。
1999年3月注册为“千阳县动力机械有限公司”。同年兼并了已经停产的国有企业千阳县动力机械厂。2003年时任千阳县县委书记的刘升周要求吕动力将公司转让给他的朋友,被吕动力拒绝后,其动用公权力将吕动力公司掠夺,吕动力被冠以多个罪名入狱。吕动力出狱后为了寻求公道开始上访。
维权历程:
2013年5月18日在北京市西城看守所以涉嫌"聚众扰乱社会秩序罪。"羁押37天后取保候审。
取保当天即6月25日因涉及六、四的网络言论被再次刑拘,37天后取保候审一年。
2014年1月24日基督教会人员一起学习圣经时被冠以“非法聚会”的罪名关押于北京第一看守所,30天后释放。2014年11月11日以“非法使用间谍器材罪”关押在丰台看守所37天后取保候审一年。
2009年开始上访至今,每年三月份的两会期间都会被非法拘禁于千阳县宾馆,直至两会结束。
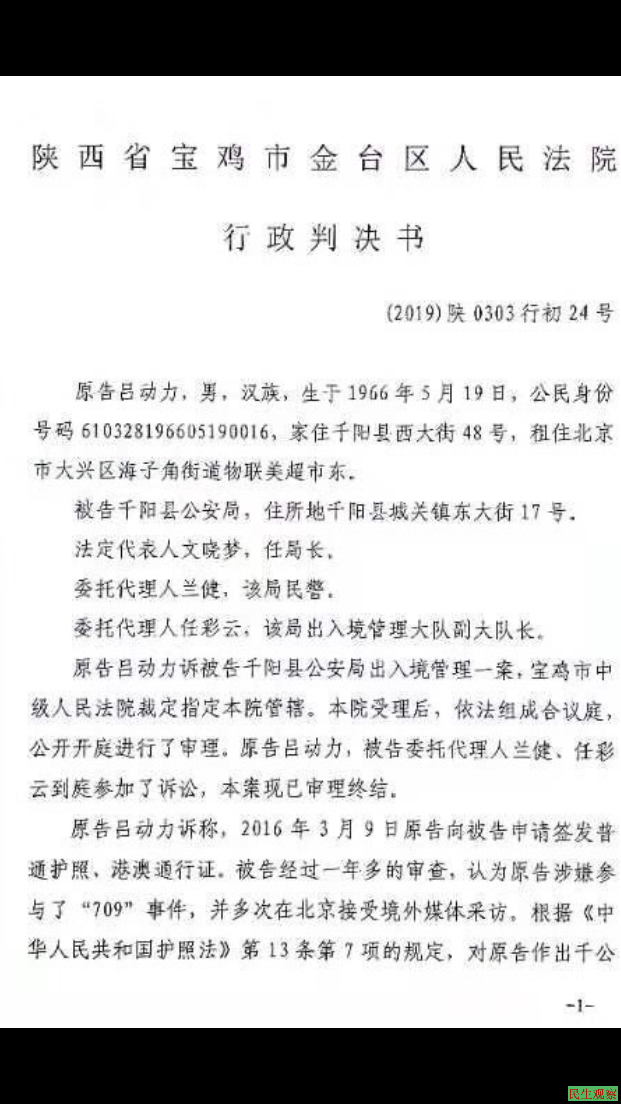
陕西省宝鸡市金台区法院2019年12月24日出具的行政判决书中显示:吕动力向千阳县公安局申请办理普通护照和港澳通行证被拒。吕动力为此诉至法院后,千阳县公安局辩称,吕动力因上述4次被拘留,公安部将其纳入法定不批准出境通报备案人员数据库,理由是出境可能危害国家安全。金台区法院审理认为公安局的决定符合法律规定,遂驳回了吕动力要求签发护照和港澳通行证的诉讼请求。
(责任编辑:民生编辑)
|
|
|
|
|
|
|
|
|
|