网站首页
民生简介
民生动态
新闻稿
维权经历
个人文集
民生观察在推特
民生观察维权动态
站内搜索:
检索标题
智能模糊
搜索
热门标签:
709
律师
暴力
酷刑
虐待
秋雨教会
您当前所在的位置:
网站主页
>
公民来稿
> 正文
相 关 文 章
山东张军举报省委书记刘家
数十访民张打横幅求见山东
数十访民张打横幅求见山东
山东省龙口市访民李春华被
山东省菏泽市16岁少年遭车祸
山东省德州市陵城区前孙镇
山东省莱州市连郭庄村民委
河南息县退伍军人郭斌诉副
山东省海阳市王奎明抵抗强
山东烟台退伍军人看望被关
最 新 热 门
我的“囚徒”生涯何时了?
彻查张六毛死亡案、异地司
无锡程茂娟程盛在车站被拦
国际酷刑日 齐崇怀亲身经历
郭飞雄:抗疫名人排行榜(
抗疫名人排行榜(第二部分
一个退役女兵的求助信
鲁东大学被开除学生孙健举
广东李宝霖恭贺即将新婚的
吉林省通化市逢凤芹拿维稳
随 机 推 荐
宝贝回家志愿者雅可夫给李
长沙公益仨家属著书控诉中
政府不遵守《信访条例》耍
拒绝强制隔离大闹西安北站
李元龙:我的强烈抗议——
山东莱州上访村主任张玉玺
刘红霞:中国黑暗信访现状
云南魏宇佳律师自述:我是
江西访民李美秀被失踪 上海
福建访民黄贞香揭穿协警骗
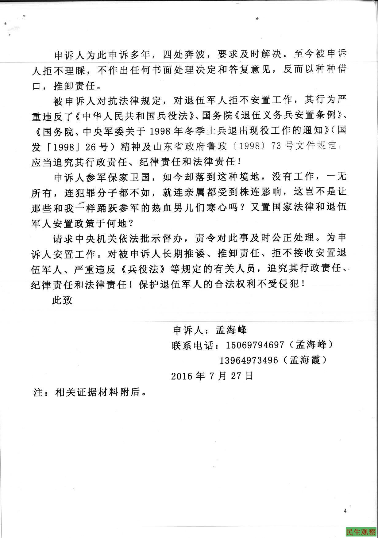
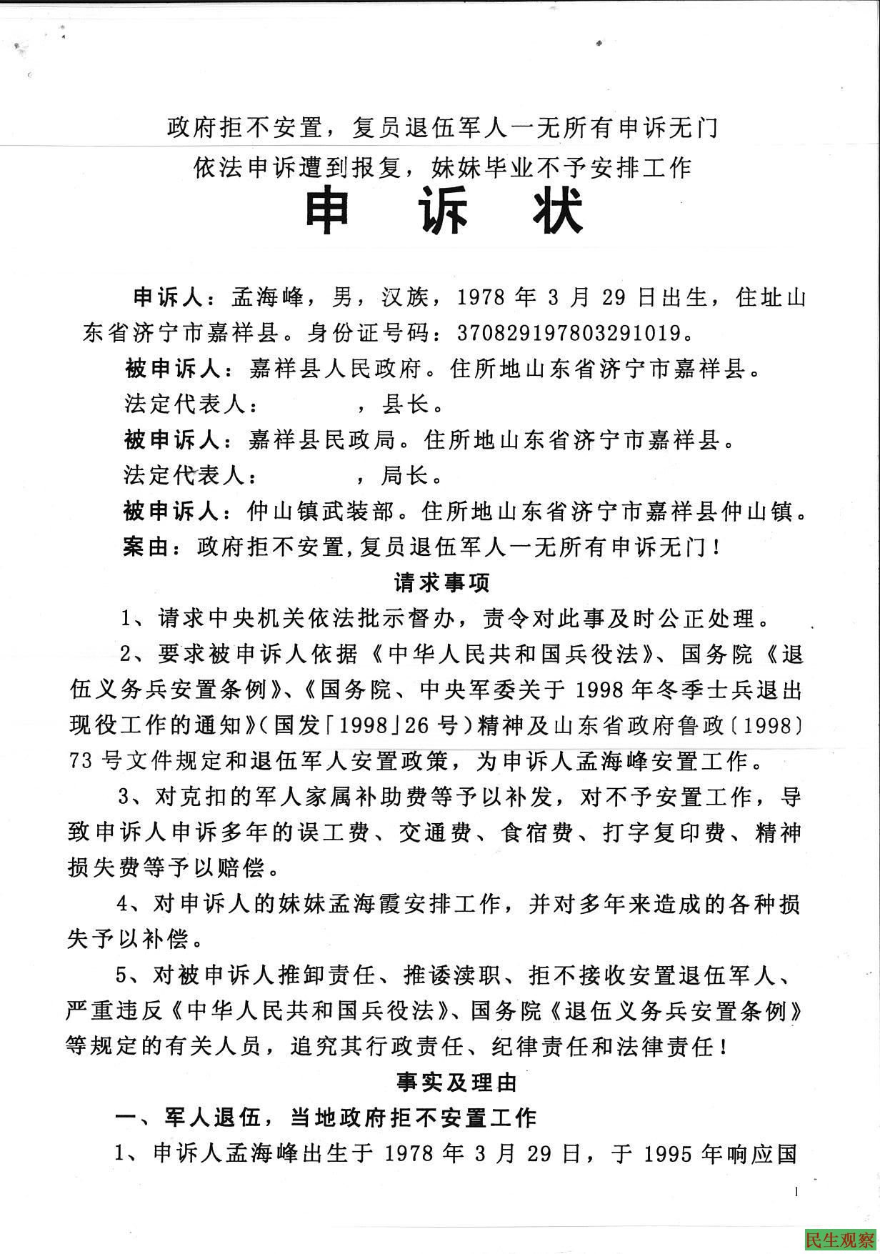
山东省嘉祥县退伍军人孟海峰十八年无安置
荐
★★★
山东省嘉祥县退伍军人孟海峰十八年无安置
作者:孟海峰 文章来源:本站原创 更新时间:2016-07-27 09:45
(责任编辑:民生编辑)
文章录入:民生编辑 责任编辑:民生编辑
上一篇:
河南省夏邑县农民王素梅讨要宅基地十多年无果
下一篇:
广东胡铭添被拘河北李会民被捕北京葛志慧被限制自由
【
发表评论
】【
加入收藏
】【
告诉好友
】【
打印此文
】【
关闭窗口
】
网友评论:
(只显示最新10条。评论内容只代表网友观点,与本站立场无关!)
友情链接
·
开放
·
民主中国
·
独立中文笔会
·
争鸣动向
·
大纪元
·
中国人权双周刊
·
北京之春
·
中央社
·
自由新闻
·
台湾中央广播电台
·
权利运动
·
无国界记者
·
参与
·
BBC
·
法国国际广播电台
·
新世纪新闻网
·
德国之声
·
自由亚洲电台
·
美国之音
·
维权网
·
博讯
|
设为首页
|
加入收藏
|
联系民生
|
友情链接
|
关于民生
|
Copyright © 2002-2013 民生观察工作室 版权所有
网址:www.aaa.aetdhfjgk.cf