网站首页
民生简介
民生动态
新闻稿
维权经历
个人文集
民生观察在推特
民生观察维权动态
站内搜索:
检索标题
智能模糊
搜索
热门标签:
709
律师
暴力
酷刑
虐待
秋雨教会
您当前所在的位置:
网站主页
>
公民来稿
> 正文
相 关 文 章
阚晓云的孩子因拒课外培训
谢燕益律师妻子原珊珊:让
山东青岛宫磊:警察违法入
沈佩兰:血汗钱养肥了的官员
沈佩兰:血汗钱养肥了的官员
河北陈树花:广阳区政法委
接济站里不给饭 有访民
最 新 热 门
我的“囚徒”生涯何时了?
彻查张六毛死亡案、异地司
无锡程茂娟程盛在车站被拦
国际酷刑日 齐崇怀亲身经历
郭飞雄:抗疫名人排行榜(
抗疫名人排行榜(第二部分
一个退役女兵的求助信
鲁东大学被开除学生孙健举
广东李宝霖恭贺即将新婚的
吉林省通化市逢凤芹拿维稳
随 机 推 荐
云南魏宇佳律师自述:我是
政府不遵守《信访条例》耍
山东莱州上访村主任张玉玺
拒绝强制隔离大闹西安北站
李元龙:我的强烈抗议——
福建访民黄贞香揭穿协警骗
江西访民李美秀被失踪 上海
宝贝回家志愿者雅可夫给李
长沙公益仨家属著书控诉中
刘红霞:中国黑暗信访现状
五岁孩子不给上户口 丧尽天良的中共
荐
★★★
五岁孩子不给上户口 丧尽天良的中共
作者:张国栋 文章来源:网络 更新时间:2020-03-23 16:49
作为父亲,看着肉嘟嘟的女儿一点一点都长成大姑娘的样子了,但中共政府就是不给上户口。文明世界的人可能根本就不知道“户口”是什么东西。“户口”只存在于象中共这样极端专制集权的国家。在文明国家,人的权利自出生时就有,但在中共的国家,只有中共政府给了“户口”,人才能有人的权利,才能成其为人。生活在中共国家的人,只要中共政府这台邪恶机器上掌管“户口”的某个小官僚不高兴、不乐意,这个倒霉的人就不能成为人了,我的女儿就是这样。
我女儿2015年3月17日出生时,她的母亲是中共32087部队(军改前61539部队,原总参三部网络部队)现役女士官。根据中共政府和军队共同制定的规定(见附件1-3),我女儿应当随母在军队驻地北京落户。2015年6月,我们将落户全部材料提交给32087部队,但该部队一直拒不向北京市公安局提交。后我们多次到中共军委办公厅信访(即上访),问题最终又转到32087部队。2019年3月18日,32087部队红头文件《信访答复意见》(见附件4)回复说是按照北京市公安局人口管理总队的要求,我女儿不能在北京落户。随后我们将北京市公安局起诉至法院。后北京市公安局及北京市东城区法院、北京市第二中级法院一致认为我女儿无法落户的原因就是32087部队不将我女儿落户申请的相关材料提交给北京市公安局人口总队(见附件5-7)。在案件审理期间,我们多次向东城法院和第二中级法院要求追加32087部队为被告,但两级法院均不同意追加,理由是军队不能作为行政案件的被告(详见中共最高法院公布的开庭视频:
http://tingshen.court.gov.cn/live/6249143
),这种理由直接违反中共国家《行政诉讼法》第二条和《户口登记条例》第三条第四款(见附件8)的规定。这两级法院对此心知肚明,因此在其书面裁定书中,对追加32087部队为被告一事只字不提。
上访、起诉都没用,我们又向中共中纪委实名举报32087部队负责人玩忽职守,但中纪委数月不回复(见附件9)。
就一个提交材料的事,举手之劳而已,责任主体又十分明确。五年时间,历经中共军队、信访、公安、法院、纪委多部门,就是解决不了。军队用红头文件说谎,公安视而不见,法院直接违法,信访、纪委沦为摆设。我女儿至今上不了“户口”,仅仅只是因为天杀的32087部队不愿意按照中共自己的法律和规定提交材料,但这在中共的国家就是解决不了。中共国家的所有机构不是都瞎了,是都装作看不见,对公民最基本的人权诉求视而不见。中共的机构彻头彻尾烂透了。
这就是中共的国家,公民没有最最基本的人权。到3月17日,我女儿就5岁了,我们在中共国内怎么努力都无法给她上个户口。万般无奈,只能向文明世界求助!
求助人:张国栋
二〇二〇年三月九日
联系电话:+8618610725736(微信同号)。
附件:
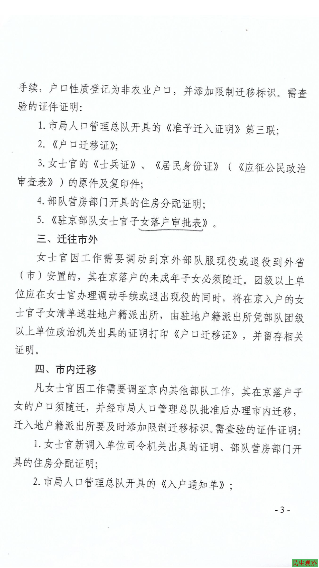
1、《关于军队女士官子女落户有关问题的通知》(政干[2013]153号)
2、《北京市人口管理总队关于做好驻京部队女士官子女户口登记工作有关问题的通知》(人管办字[2014]113号)
3、《关于驻京部队女士官子女户口登记工作有关问题的会议纪要》
4、中国人民解放军三二〇八七部队保障部《信访答复意见》
5、北京市公安局答辩状
6、北京市东城区人民法院(2019)京0101行初450号行政裁定书
7、北京市第二中级人民法院(2019)京02行终1707号行政裁定书
8、中共法律规定(摘录):《中华人民共和国行政诉讼法》、《中华人民共和国户口登记条例》
9、中纪委网站截图
(责任编辑:民生编辑)
文章录入:民生编辑 责任编辑:民生编辑
上一篇:
关于长沙富能案律师突被集体解除的家属声明
下一篇:
雷亭:反腐英雄泪
【
发表评论
】【
加入收藏
】【
告诉好友
】【
打印此文
】【
关闭窗口
】
网友评论:
(只显示最新10条。评论内容只代表网友观点,与本站立场无关!)
友情链接
·
开放
·
民主中国
·
独立中文笔会
·
争鸣动向
·
大纪元
·
中国人权双周刊
·
北京之春
·
中央社
·
自由新闻
·
台湾中央广播电台
·
权利运动
·
无国界记者
·
参与
·
BBC
·
法国国际广播电台
·
新世纪新闻网
·
德国之声
·
自由亚洲电台
·
美国之音
·
维权网
·
博讯
|
设为首页
|
加入收藏
|
联系民生
|
友情链接
|
关于民生
|
Copyright © 2002-2013 民生观察工作室 版权所有
网址:www.aaa.aetdhfjgk.cf