网站首页
民生简介
民生动态
新闻稿
维权经历
个人文集
民生观察在推特
民生观察维权动态
站内搜索:
检索标题
智能模糊
搜索
热门标签:
709
律师
暴力
酷刑
虐待
秋雨教会
test
您当前所在的位置:
网站主页
>
公民来稿
> 正文
相 关 文 章
刘涛华:立案申请书
方恒才:刑事上诉状
刘涛华:履行法定职责申请
方恒才等人涉嫌诈骗罪案件
张华的行政复议申请书
张华对多部门的控告书
卢思位委托律师发给老挝驻
卢思位的刑事申诉状
卢思位的刑事控告书
野渡:我们久久静默不语
最 新 热 门
我的“囚徒”生涯何时了?
彻查张六毛死亡案、异地司
无锡程茂娟程盛在车站被拦
国际酷刑日 齐崇怀亲身经历
郭飞雄:抗疫名人排行榜(
抗疫名人排行榜(第二部分
一个退役女兵的求助信
鲁东大学被开除学生孙健举
广东李宝霖恭贺即将新婚的
吉林省通化市逢凤芹拿维稳
随 机 推 荐
张建中的求助声明
成都市司法局:继续用谎言
疫苗患儿家长余同安致广东
“汪小燚问题”信访遭遇及
湖北武汉访民吴旺云遭绑架
重庆长寿区被行政拘留的访
[组图]唐秀云讲述访民“温暖
[组图]江苏无锡老人王海良诉
空降兵汪小燚被政委残害成
[图文]温州杨府山塗村民诉村
刘涛华涉嫌诈骗罪刑事判决书
荐
★★★
刘涛华涉嫌诈骗罪刑事判决书
作者:秩名 文章来源:网络 更新时间:2025-12-02 20:30
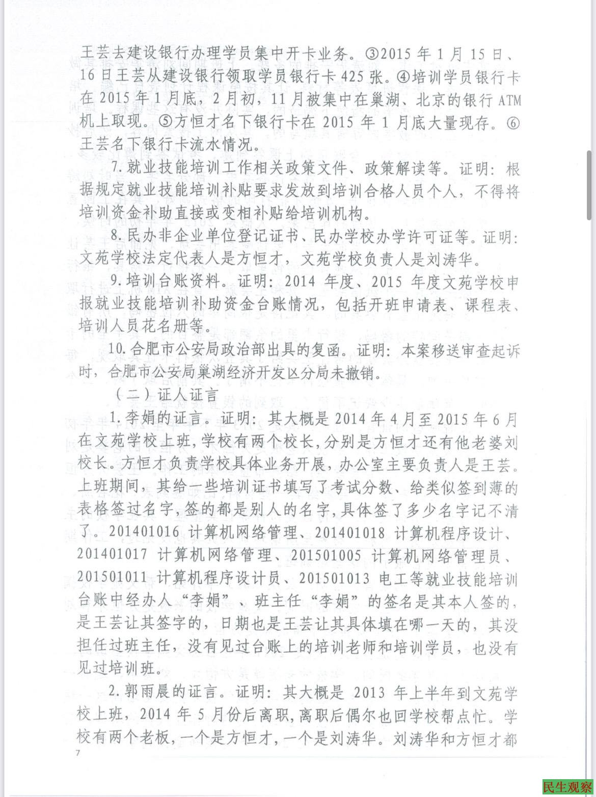
公诉机关巢湖市人⺠检祭院。
被告人刘涛华,女,1963年9月14日出生,公⺠身份号码:342625196309140026,汉族,小学肆业,原巢湖市文苑职业培训学校校⻓,安徽省含山县人。戶籍所在地:安徽省巢湖市半汤路1号巢湖学院教职工宿舍,住安徽省巢湖经济开发区半汤街道半汤路1号巢湖学院教职工宿舍13栋1单元202室。
曾因扰乱单位或公共场所秩序,被合肥市公安局巢湖经济开发区分局于2016年3月8日行政拘留十日,于2016年4月5日行政拘留十日并处罚款二百元,于2017年3月11日行政拘留十日,于2018年3月9日行政拘留十目。曾因犯寻衅滋事罪,于2023年11月23日被庐江县人⺠法院判处有期徒刑一年六个月。
因涉嫌犯诈骗罪,于2024年3月26日被合肥市公安局巢湖经济开发区分局从安徽省女子监犹押回合肥市女子看守所重审,2025年2月8日被本院决定逮捕,当日由巢湖市公安局执行逮捕,现羁押于合肥市女子看守所。
(责任编辑:民生编辑)
文章录入:民生编辑 责任编辑:民生编辑
上一篇:
刘涛华:立案申请书
下一篇:
孟建柱接访的精神病人还在喊冤
【
发表评论
】【
加入收藏
】【
告诉好友
】【
打印此文
】【
关闭窗口
】
网友评论:
(只显示最新10条。评论内容只代表网友观点,与本站立场无关!)
友情链接
·
开放
·
民主中国
·
独立中文笔会
·
争鸣动向
·
大纪元
·
中国人权双周刊
·
北京之春
·
中央社
·
自由新闻
·
台湾中央广播电台
·
权利运动
·
无国界记者
·
参与
·
BBC
·
法国国际广播电台
·
新世纪新闻网
·
德国之声
·
自由亚洲电台
·
美国之音
·
维权网
·
博讯
|
设为首页
|
加入收藏
|
联系民生
|
友情链接
|
关于民生
|
Copyright © 2002-2013 民生观察工作室 版权所有
网址:www.aaa.aetdhfjgk.cf