网站首页
民生简介
民生动态
新闻稿
维权经历
个人文集
民生观察在推特
民生观察维权动态
站内搜索:
检索标题
智能模糊
搜索
热门标签:
您当前所在的位置:
网站主页
>
中国精神健康与人权月刊
>
第四十期
> 正文
相 关 文 章
湖南永顺县计划生育受害者
最 新 热 门
抗争“魔兽世界”—黑龙江
人权专家呼吁各国消除所有
廖梅枝:精神病鉴定撤销了
已婚男同恋上同乡男子,被
沈阳教师李启东:五年前我
宁波有精神病史男子持刀连
本月被精神病动态
湖南永顺县计划生育受害者
要帮助精神疾病患者“回家
精神病人与“冷酷仙境”
随 机 推 荐
《中国精神健康与人权 》月
湖南永顺县计划生育受害者
精神病人与“冷酷仙境”
盘点农村精神病人生存现状
人权专家呼吁各国消除所有
摩的司机非法拘禁智障女 多
让精神病人过一个“暖冬”
沈阳教师李启东:五年前我
要帮助精神疾病患者“回家
本月被精神病动态
河北承德许贺友劳动纠纷上访 数次被关精神病院
荐
★★★
河北承德许贺友劳动纠纷上访 数次被关精神病院
作者:秋韵 文章来源:本刊原创 更新时间:2015-11-09 07:09
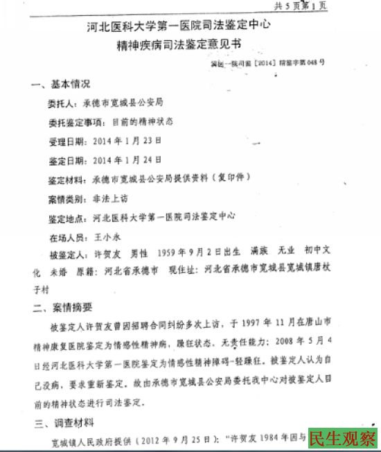
“国家法律这么健全,为什么糟践我一个小老百姓”?这是许贺友被强制接受精神疾病治疗后,经过多次努力争取到做第二次精神司法鉴定时,回答司法鉴定中心工作人员时的一句话。期间许贺友详述了自己被精神病的始末,但最后河北省精神疾病司法鉴定中心工作人员还是鉴定许贺友患有情感性精神障碍---轻躁狂。
说起许贺友的被精神病还得追溯到1984年,当时隶属于宽城县科委的新能源开发公司招聘职员,家住河北省承德市宽城县宽城镇杖子村的许贺友通过面试于6月25日被招聘为新能源开发公司业务员,并签订了试用期为半年的聘用合同。在签订合同后公司委派许贺友去南方采购,许贺友去了后结果被公司认为采购货物过多紧急将他召回,解除了聘用合同也没给他报销差旅费。
许贺友觉得这是公司违约,说好了试用期半年现在才3个月就把他解聘还不给他所定货物盈利的提成,这明摆着是坑他。原来在许贺友和公司签订合同时公司规定,每给公司创造1万元利润可得百分之十最多不超过百分之五十的提成。许贺友计算他一下子给公司订购这么多货物,公司纯利润是56万元,他应得提成26万元,现在公司解聘他就是怕他多挣钱。
1984年9月,许贺友以公司违反合同规定为由起诉到宽城县法院,法院不予受理造成他多年上访。最终他的上访行为惹恼了政府, 1987年3月,许贺友在北京最高法被县公安局抓住带回当地关进了河北省平泉县精神病院。许贺友说:“进医院也没给检查大夫就给我强制打了一针,没一会我就睡着了,之后每天我都要被强制吃药,不吃药就过电,5、6个小伙子按着我把电钮扎在我两个手上,肌肉电起老高。这样给我过了两次电,过电时心里特别难受,吃了药四肢一点力气都没有,思维不清,皮肤都变成了黑色,后来县公安局把我接出来的,这期间家里一直不知道我在哪”。
“后来一次是县庆日的头一天,忘了是哪年的县庆(1990年宽城县改为宽城满族自治县,把6月29日定为县庆日),公安局正准备县庆活动,我到公安局找他们让给我解决拘留我的问题,公安局又把我强制送到了平泉县精神病院,也没通知我家里。后来我弟弟在矿上砸伤没人照顾,我二姨找到公安局才把我接出来,当时我二姨是村委会主任她说话还好使。这次在医院也和上一次一样被过电,强制吃药”。
“再就是1997年8月3日,承德的朋友打电话说他病了让我去照顾他几天,我到承德火车站时镇政府、司法所、派出所的人把我拦住又连夜把我送到平泉县精神病院。到医院就给我打了一针,还用绳子把我捆在床上,胳膊腿都给捆住了,就这样捆到第二天早上又强行吃药,还给我过了一次电,记得是村党委书记把我接出来的。出来了才知道,我妈找不到我跟公安局闹了好几天,公安局才说我在精神病院,医院还不让我妈看我,我妈给我买的东西让大夫转给我也一直没收到,也没退回给我家里”。
1997年11月8日,许贺友准备进京上访时在旅馆被抓获,11月9日因涉嫌诽谤罪被县公安局刑拘, 11月25日宽城县公安局把他押到唐山市第五医院做精神疾病司法鉴定,鉴定结果为许贺友患有情感性精神病,躁狂状态,无责任能力。鉴定结果出来后宽城县公安局决定免予追究许贺友刑事责任,第二天把他释放。许贺友解释说,“那是我打工时给别人说邓小平的孩子走私被人举报了给定的罪”。
许贺友获释后就一直找公安局要求重新鉴定,他觉得把他一个正常人一次次关进精神病医院还把他鉴定成精神病,无论如何都接受不了,他要求重新鉴定还他一个清白。2008年5月4日县公安局委托河北省精神司法鉴定中心河北医科大学第一医院给他做了鉴定,鉴定结果为许贺友患有情感性精神障碍---轻躁狂,鉴定书中记述,“许贺友1993年和1996年在承德市精神病医院治疗过”。
2012年8月3日下午5时许,许贺友在准备乘火车到石家庄时在承德火车站被宽城镇政法委、司法所、派出所的人抓住连夜押送到平泉县精神病医院关押。许贺友说,“这回在医院还是被强制打针,打上针后我就不省人事了,第二天早上又被强行吃药不吃药就过电。在精神病院吃药132天,身体各部位变黑,全身麻木,牙打架,把嘴里都咬破了,2012年12月14日村书记才把我接出来。12月16日我到宽城县医院检查,李院长说是吃的剂量太大,精神药物中毒所致。过电给我造成心绞痛、高血压、肾结石、便秘到现在也没好,平泉县精神病医院还把我鉴定成“情感障碍”精神病”。
而许贺友七十八名乡邻签名证明许贺友没有精神病,村委会也出具证明,证明许贺友能正常料理家事。
如今许贺友还在上访,在他上访8年后,经过最高法督办,宽城县法院通知他缴纳5930元的案件受理费,他无力承担这些费用,向法院申请免交案件受理费后法院不批准造成案件至今不能立案。
回目录
(责任编辑:民生编辑)
文章录入:民生编辑 责任编辑:民生编辑
上一篇:
本月被精神病动态
下一篇:
湖南永顺县计划生育受害者黎大利上访被关精神病院
【
发表评论
】【
加入收藏
】【
告诉好友
】【
打印此文
】【
关闭窗口
】
网友评论:
(只显示最新10条。评论内容只代表网友观点,与本站立场无关!)
友情链接
·
开放
·
民主中国
·
独立中文笔会
·
争鸣动向
·
大纪元
·
中国人权双周刊
·
北京之春
·
中央社
·
自由新闻
·
台湾中央广播电台
·
权利运动
·
无国界记者
·
参与
·
BBC
·
法国国际广播电台
·
新世纪新闻网
·
德国之声
·
自由亚洲电台
·
美国之音
·
维权网
·
博讯
|
设为首页
|
加入收藏
|
联系民生
|
友情链接
|
关于民生
|
Copyright © 2002-2013 民生观察工作室 版权所有
网址:www.aaa.aetdhfjgk.cf
Power by DedeCms