网站首页
民生简介
民生动态
新闻稿
维权经历
个人文集
民生观察在推特
民生观察维权动态
站内搜索:
检索标题
智能模糊
搜索
热门标签:
709
律师
暴力
酷刑
虐待
秋雨教会
您当前所在的位置:
网站主页
>
公民维权
> 正文
相 关 文 章
最 新 热 门
在北京的各地访民继续声援
大批访民昨至国家信访总局
访民景山议政倡议三中全会
在京访民听圣经声援南乐教
重庆袁影关于北京朝阳拘留
上海六旬老人遭名誉侵权
四大银行下岗职工北京维权
湖北武汉众访民集会纪念“
今明两天我们一起聚焦泉城
访民举牌要求代表访民参加
随 机 推 荐
成都黄晓敏被抓家里被查抄
湖南湘乡访民在市委门口举
访民徐桂生诉政府信息不公
精神病院SOS:让彭咏康回家
吴继新继续为安徽公民石新
上海杨秀婷起诉民政部门 维
新冠疫苗受害者维权被刑拘
贵州安顺韩明臣:一个原政
潜江维权人继续在北京抗争
李向阳要砸政法委办公室才
李金星律师在浙江台州中院 起诉椒江法院民事侵权
荐
★★★
李金星律师在浙江台州中院 起诉椒江法院民事侵权
作者:民生编辑 文章来源:本站原创 更新时间:2015-07-06 18:08
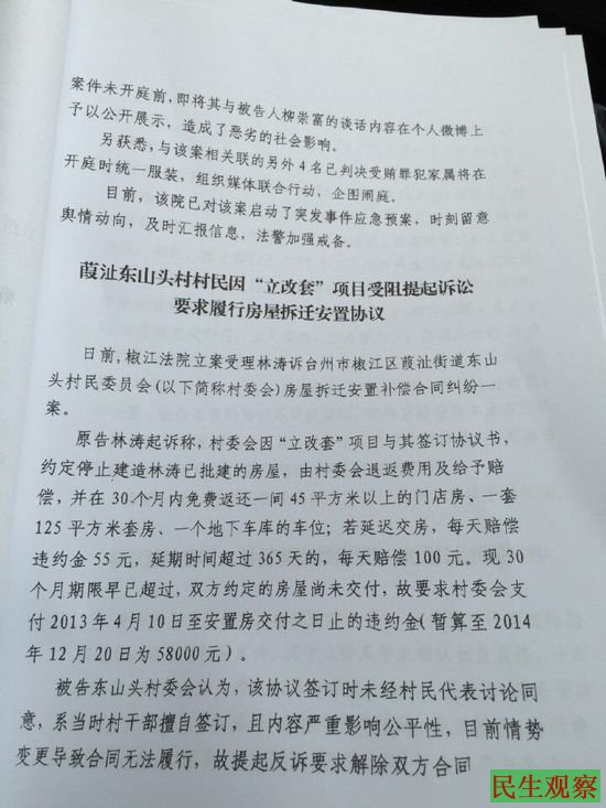
民生观察工作室2015-7-6消息:今天,李金星律师在浙江台州中院,对椒江法院民事侵权进行起诉。
据李金星律师消息,该案的起诉事实与理由是:原告作为柳崇富被诉行贿一案辩护律师,发现台州椒江区检查院在该案侦查中存在严重违法行为并导致多起重大冤案(椒江农业局系列冤案)。为了维护委托人的合法权利和社会公平正义,维护法律正确实施,原告向被告台州市椒江区人民法院刑事审判庭提出要求该院回避本案审理、调取检察院未移送的证据、复制本案行贿人受贿人全部同步讯问录音录像等请求,就案件中的严重司法不公问题原告还与其他律师一并向浙江省检察院、浙江省高级人民法院进行了反映,希望引起司法机关的重视,保障辩护人的合法权利,切实查明案情真相,纠正和避免冤假错案。。。。。。详见下图:
(责任编辑:民生编辑)
文章录入:民生编辑 责任编辑:民生编辑
上一篇:
王宇律师到北京律协投诉 遭法警拖出扔大街
下一篇:
武汉电视问政秀访民云集 局长称共产党有的是时间陪你玩
【
发表评论
】【
加入收藏
】【
告诉好友
】【
打印此文
】【
关闭窗口
】
网友评论:
(只显示最新10条。评论内容只代表网友观点,与本站立场无关!)
友情链接
·
开放
·
民主中国
·
独立中文笔会
·
争鸣动向
·
大纪元
·
中国人权双周刊
·
北京之春
·
中央社
·
自由新闻
·
台湾中央广播电台
·
权利运动
·
无国界记者
·
参与
·
BBC
·
法国国际广播电台
·
新世纪新闻网
·
德国之声
·
自由亚洲电台
·
美国之音
·
维权网
·
博讯
|
设为首页
|
加入收藏
|
联系民生
|
友情链接
|
关于民生
|
Copyright © 2002-2013 民生观察工作室 版权所有
网址:www.aaa.aetdhfjgk.cf