网站首页
民生简介
民生动态
新闻稿
维权经历
个人文集
民生观察在推特
民生观察维权动态
站内搜索:
检索标题
智能模糊
搜索
热门标签:
709
律师
暴力
酷刑
虐待
秋雨教会
您当前所在的位置:
网站主页
>
公民维权
> 正文
相 关 文 章
被强制打新冠疫苗受害者维
新冠疫苗受害者维权被刑拘
受害家属申请公开世卫专家
两会前夕疫苗受害者母亲致
再论中共政府的疫情赔偿责
新冠受害者家属要求公开隐
女儿住院感染新冠而死 家属
武汉当局疑冒充疫情受害者
三名新冠受害家属申请对武
新冠受害家属索赔第一案立
最 新 热 门
在北京的各地访民继续声援
大批访民昨至国家信访总局
访民景山议政倡议三中全会
在京访民听圣经声援南乐教
重庆袁影关于北京朝阳拘留
上海六旬老人遭名誉侵权
四大银行下岗职工北京维权
湖北武汉众访民集会纪念“
今明两天我们一起聚焦泉城
访民举牌要求代表访民参加
随 机 推 荐
李向阳要砸政法委办公室才
成都黄晓敏被抓家里被查抄
潜江维权人继续在北京抗争
吴继新继续为安徽公民石新
湖南湘乡访民在市委门口举
访民徐桂生诉政府信息不公
上海杨秀婷起诉民政部门 维
新冠疫苗受害者维权被刑拘
精神病院SOS:让彭咏康回家
贵州安顺韩明臣:一个原政
新冠受害者家属索赔第一案诉至武汉中院
荐
★★★
新冠受害者家属索赔第一案诉至武汉中院
作者:民生编辑1 文章来源:本站原创 更新时间:2020-06-12 08:45
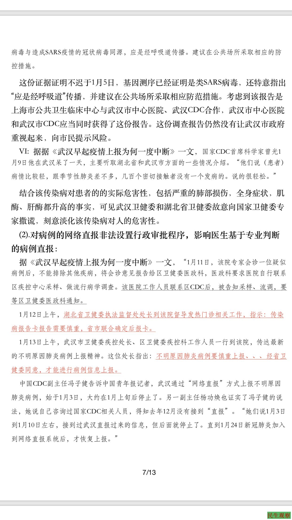
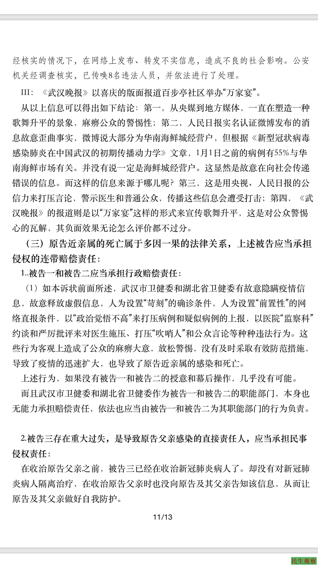
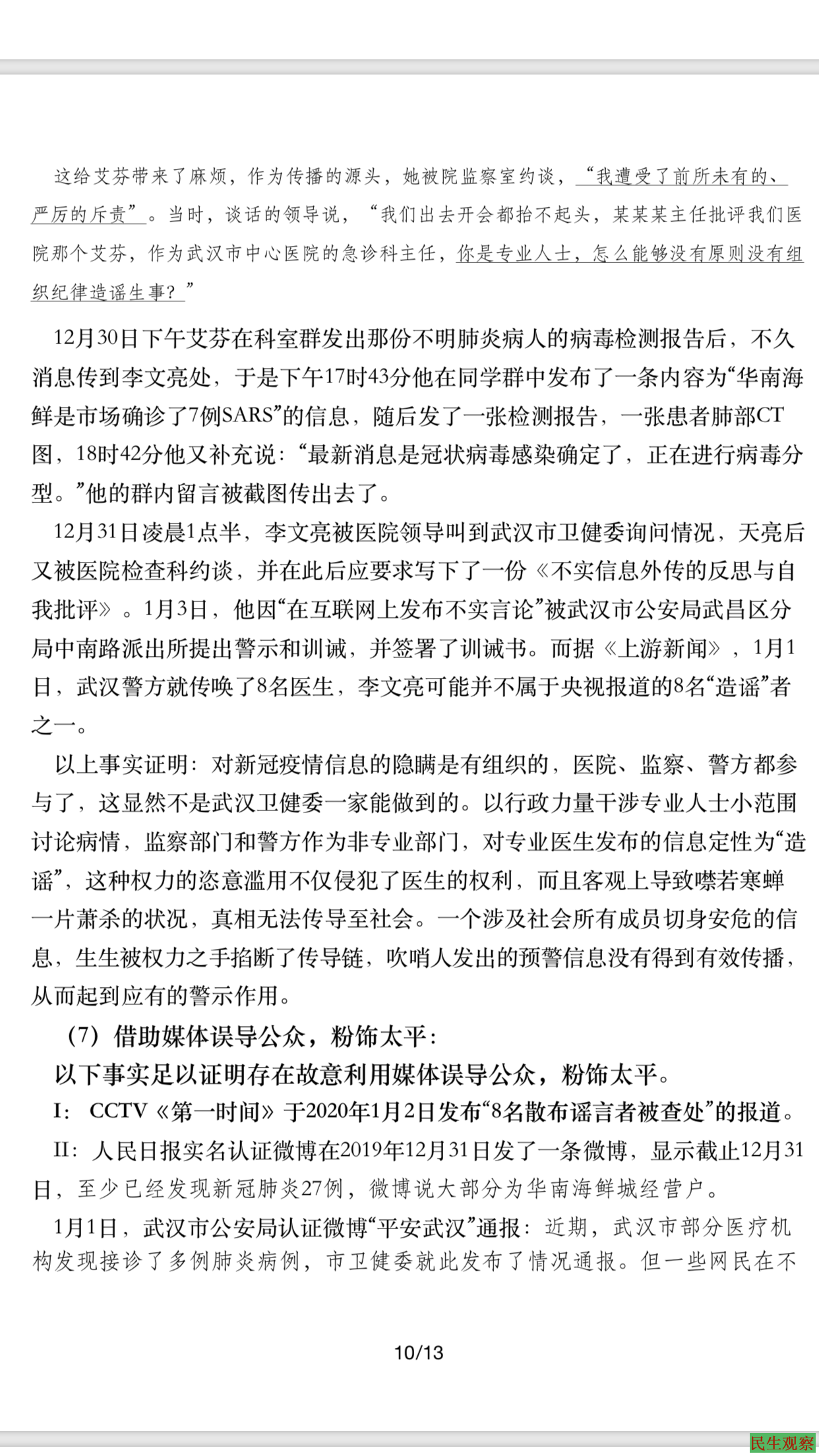
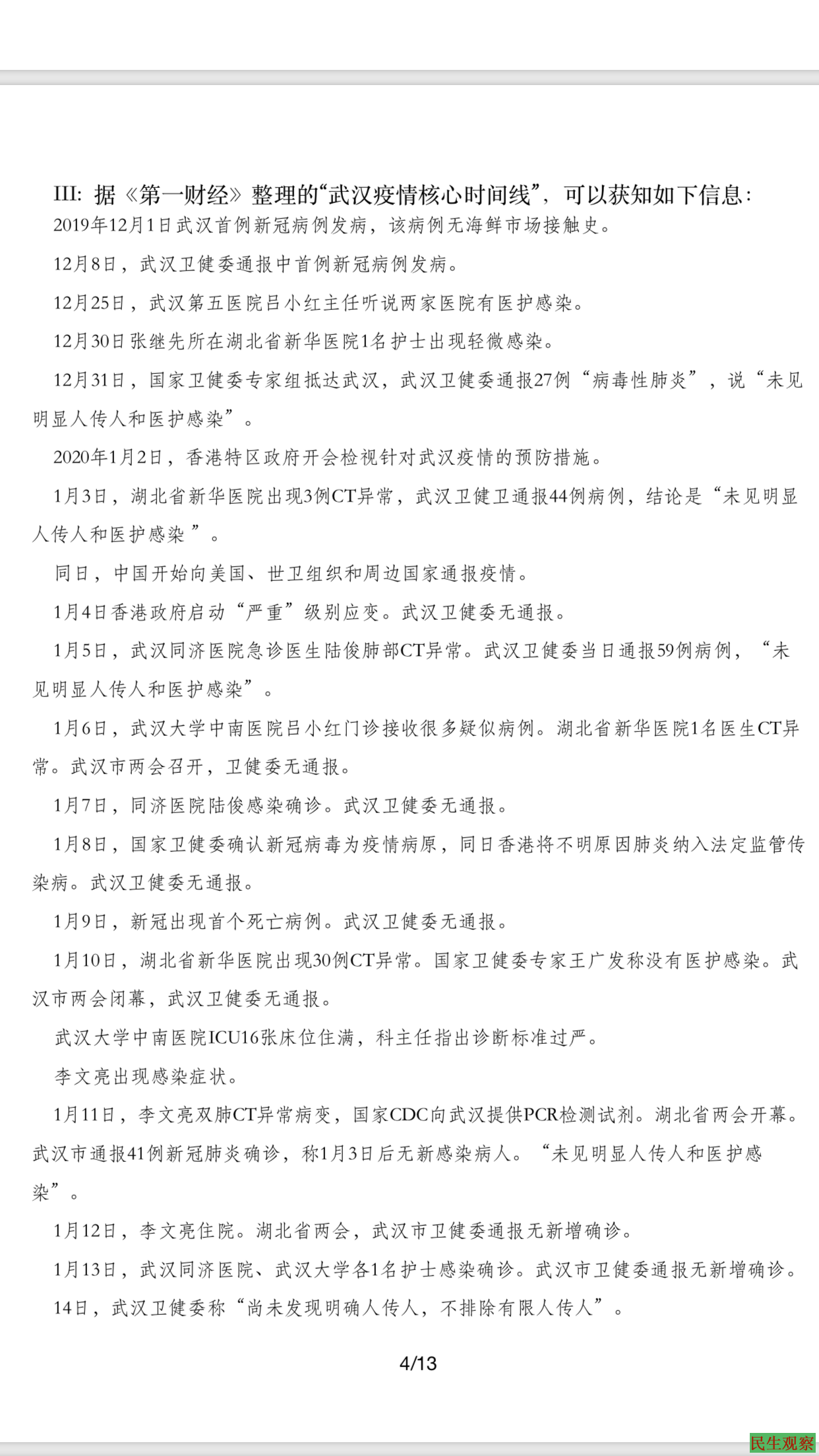
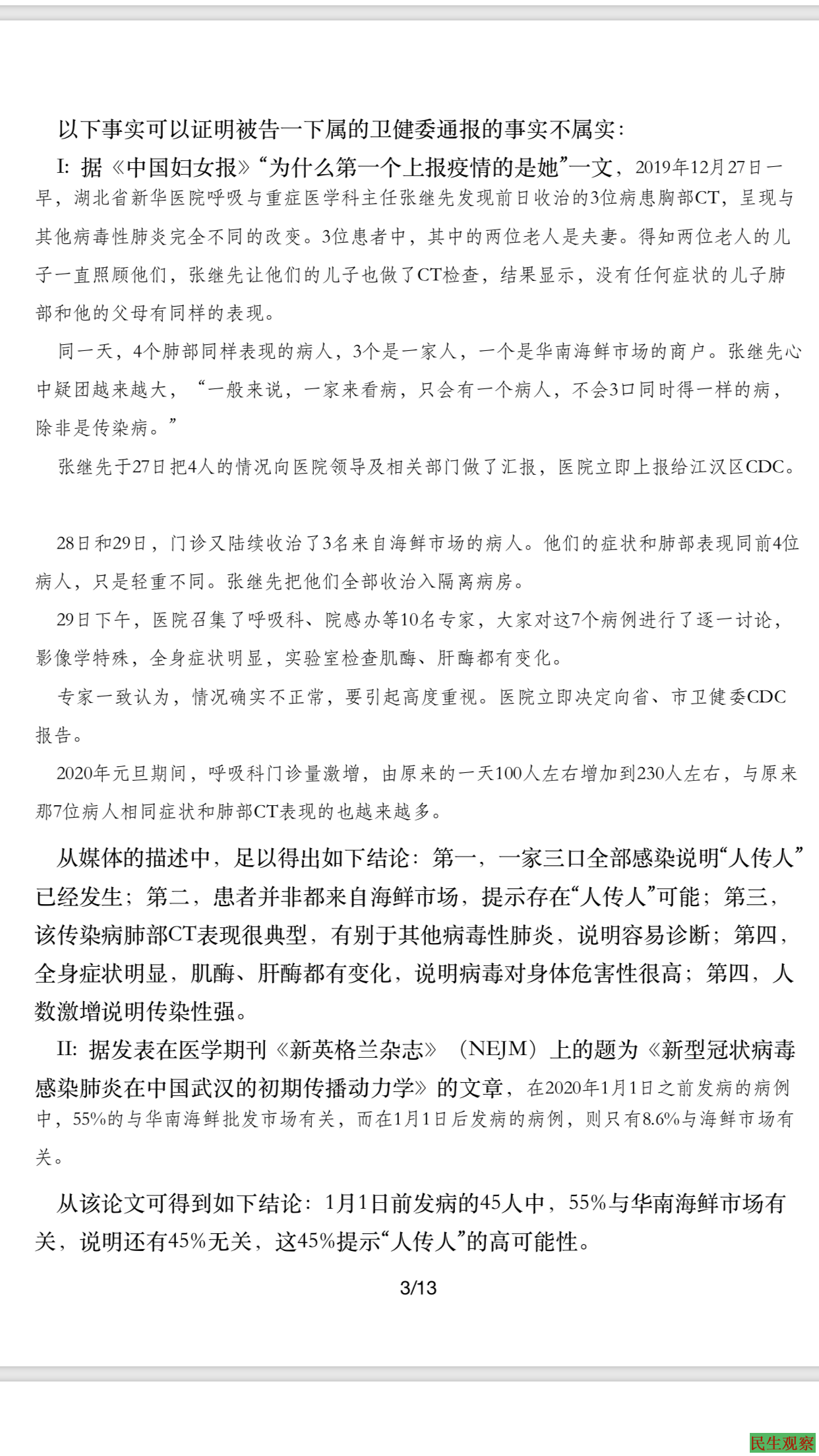
【民生观察2020年6月11日消息】今天上午11点,新冠病毒受害者家属张海将四份起诉状通过邮政快递寄往武汉市中级人民法院(邮政快递单见附件2)。在起诉状中(见附件1),张海作为原告将武汉市人民政府、湖北省人民政府、武汉市中部战区总医院列为共同被告,并请法院责令武汉市人民政府、湖北省人民政府及其下属职能部门卫健委就其隐瞒疫情信息的行为向原告登报道歉并要求三被告承担近200万元的赔偿。该诉讼应该是中国国内第一起新冠病毒受害者家属索赔案。
武汉封城前载父到武汉做手术却感染病毒而死
张海的父亲是多年来为中国核武器项目的工作的解放军老兵,2020年1月15日在深圳因摔伤导致骨折,需要住院治疗。1月16日张海电话其父亲的单位武汉市商业服务学院。其父亲单位说在深圳住院治疗只能自费,要想公费医疗需回武汉。其父亲的单位也没有提及武汉发生新冠肺炎疫情的信息。
1月16日,张海自驾车送父亲回武汉,17日中午到武汉后直接去了武汉市中部战区总医院,医院在给其父亲做了必要检查后就将其父亲收治到骨科住院治疗。1月20日,其父亲被全麻做了手术,第三天醒来,医生告知骨折手术很成功。其父亲前期恢复的较好,住院后期出现发烧症状,而且越来越严重。医生怀疑是新冠肺炎,1月29日给其父做了新冠病毒检测,1月30日医生告知张海,其父亲检测结果为阳性,确诊为新冠肺炎。当时,张海父亲已经处于昏迷状态,医生告知张海,其父已经脑死亡,瞳孔扩散。2月1日17点28分,张海父亲去世。
张海认为,医院在收治其父亲后,没有对其父亲尽到妥善的防疫保护,致使其父亲在住院期间感染新冠病毒,最终因新冠肺炎死亡。
张海说,医院在收治其父亲之前,已经在收治新冠肺炎病人了,在收治其父亲时也没告知该信息,导致他和他父亲都没做任何防护。“中部战区总医院设有收治新冠病人区,我父亲去世前几小时由骨科转入到这个新冠病毒感染的患者病区,我也进到这个病区,一直呆到医生宣布说家父去世及各种手续办完,殡仪馆来车接走家父。”张海说。
寻求顾问团帮助起诉至法院追责索赔
张海自从得知父亲感染新冠病毒后就非常后悔又非常气愤,他一直通过微博为其父亲讨说法,希望政府和医院能够听到他的呼声,主动为隐瞒疫情行为而道歉、赔偿。他认为,若不是政府及其下属职能部门卫健委故意向公众隐瞒疫情真实讯息,释放假讯息,他根本不会在武汉封城前带着父亲进入疫情正在蔓延的武汉,还让他不解的是,医院在收治其父亲之前,已经在收治新冠肺炎病人了,但在收治他父亲时也没向告知这些信息,让其父亲做好自我防护。
张海的微博发声不仅没有得来政府和医院的道歉和赔偿,反而遭到居住地深圳警方的多次上门骚扰,张海的微博内容也多次被屏蔽,张海决定通过法律诉讼来追责和索赔。“本想对方能将心比心,明白我父亲无辜感染又病逝的不幸,能够为他们的过错承担责任,但现在只能通过法律途径维权了。”张海说。
在张海求助“新冠肺炎索赔法律顾问团”(以下简称“顾问团”)后,顾问团一位不愿署名的律师根据张海的诉求,免费为其撰写了起诉状,将武汉市人民政府、湖北省人民政府、武汉市中部战区总医院分别列为被告一、被告二、被告三,在起诉状中提出8项诉讼请求,分别是:
(1)请求法院依法确认被告一和被告二及其下属职能部门卫健委向公众隐瞒疫情信息的行为违法;
(2)请求法院依法判决三被告就原告父亲死亡承担连带赔偿责任;
(3)请求法院依法判决三被告就原告父亲死亡承担死亡赔偿金和丧葬费共计1810020元;
(4)请求法院依法判决三被告就原告父亲的死亡给付精神损害抚慰金10万;
(5)请求法院依法判决被告一、被告二承担原告父亲的营养费、护理费、交通费共计8000元;
(6)请求法院依法判决本案诉讼费由被告一和被告二连带承担;
(7)请求法院责令被告一和被告二及其下属职能部门卫健委就其隐瞒疫情信息的行为向原告登报道歉;
(8)请求法院依法向有关国家机关提出司法建议,对隶属于被告一、被告二的国家工作人员滥用职权和渎职行为进行立案调查。
在起诉理由部分,通过列举事实证明了被告一和被告二及其下属的卫健委故意向公众隐瞒疫情讯息,在法律责任分析部分指出三被告的行为,共同导致了原告父亲的感染和死亡。应当依法承担连带侵权责任,并列出了所依据的《国家赔偿法》、《侵权责任法》具体条款。
张海将起诉状打印签名后通过邮政快递向武汉市中级人民法院寄出。
顾问团的成员之一陈建刚律师认为,按现有的中国司法现状,法院立案的可能性几乎没有。对于行政诉讼案件,中国法院以前的做法是是习惯于“讲政治”,收到材料后无限期拖延,不了了之,不予立案,或者是直接表示不予受理,甚至连立案材料都拒绝接收。但对于今天因为武汉肺炎引发的行政诉讼、国家赔偿案件,立案的可能性几乎不存在。这是由大的政治环境决定的。一旦有立案,就意味着有媒体关注,就意味着有后起者继续起诉,还意味着对中共各级政府在疫情防控中滥权、渎职的各种审视,意味著许许多多被掩盖的真相讲再次被摆到舆论面前……今日的中共政府决不能接受这一步结果。疫情爆发以来,中共政府采取的种种作为显示,对中共各级政府在防疫中作为的评价,已经完全超出了法律层面,而成为政治问题,既然是政治问题,中国人只能是喊万岁,跟党走,不允许存在任何质疑。对于因为武汉肺炎发动的行政诉讼,陈建刚律师表示“法院受理、连的可能性几乎是零。以前行政诉讼可能让当事人成为敏感人员,今天如果要发动因为武汉肺炎的行政诉讼、国家赔偿,死者家属会一步到位成为中共的政治敌人。“”陈建刚律师说。
顾问团的合作伙伴,也是主要参与协调律师和受害者咨询的公益机构长沙富能发起人杨占青介绍,目前来咨询的受害者集中在武汉地区,已有二十多个受害者家属咨询求助,最初有五六个打算起诉,后来由于各种原因仍没有提交诉状,目前这些家属大部分在和社区街道或受害者生前所在的单位交涉,他们很多人不相信司法公正,只希望通过协商能拿到一部分抚恤金和丧葬费。“我理解那些家属,但对于受害者来说,通过司法维权也是为数不多的维权途径之一,只有穷尽办法尝试才可能有希望突破,维护到自身权益,给逝去的家属一个交代。”杨占青说。
附:起诉状
附:邮寄起诉状的快递单
(责任编辑:民生编辑)
文章录入:民生编辑 责任编辑:民生编辑
上一篇:
山东临沂村民举报村官遭殴打
下一篇:
四川数十访民公安厅集访
【
发表评论
】【
加入收藏
】【
告诉好友
】【
打印此文
】【
关闭窗口
】
网友评论:
(只显示最新10条。评论内容只代表网友观点,与本站立场无关!)
友情链接
·
开放
·
民主中国
·
独立中文笔会
·
争鸣动向
·
大纪元
·
中国人权双周刊
·
北京之春
·
中央社
·
自由新闻
·
台湾中央广播电台
·
权利运动
·
无国界记者
·
参与
·
BBC
·
法国国际广播电台
·
新世纪新闻网
·
德国之声
·
自由亚洲电台
·
美国之音
·
维权网
·
博讯
|
设为首页
|
加入收藏
|
联系民生
|
友情链接
|
关于民生
|
Copyright © 2002-2013 民生观察工作室 版权所有
网址:www.aaa.aetdhfjgk.cf