|
|
|
玫瑰团队江苏公民黄根宝到法院申诉 |
|
| 作者:民生编辑1 文章来源:本站原创 更新时间:2022-06-15 22:32 |
| |
【民生观察2022年6月15日消息】2022年6月13日上午江苏徐州公民黄根宝去了是徐州市中级人民法院,不受理,让黄根宝去鼓楼区法院。向对黄根宝进行一审的刘法官交申诉,有意思。有谁自己打自己的脸呢?这是什么逻辑。还有,网上和原审法院的“档案查询中心”,竟然都查不到黄根宝的判决书,还是刘法官把判决书给了黄根宝邪门吧?
中国人权观察玫瑰观察团队创始人秦永敏发起人权观察。中国人权观察玫瑰团队成员江苏徐州黄根宝,原是央企中铁十局江苏徐州桥梁厂副总工程师,因加入玫瑰团队,在玫瑰团队,中国玫瑰网站任编辑信息员义工,在玫瑰中国网站发文《和平转型一一中国最大之公约数》、《写给腐败的先富们一一腐败是个好东西》、回光返照论等,并发推、发脸书等,遭到江苏徐州秘密抓捕,以构陷判寻衅滋事罪入狱。
黄根宝江苏徐州人,高级工程师,参加中国玫瑰团队后多次受到当局的威胁并要求退出玫瑰团队,要求黄根宝退出玫瑰团队网站编辑工作,但是黄根宝顶住各种压力一直坚持自己的理念没有退出玫瑰团队网站编辑义工。
黄根宝在2019年5月31日被徐州当局秘密抓捕,入狱原因是因为在推特发帖,因言获罪以寻衅滋事判刑一年四个月,于2020年9月30号刑满释放回家。
黄根宝回家后找了一家私企打工,忙于工作生活中,前几个月家里遭强拆,黄根宝奔波各部门提出强拆违法要求合理依法补偿等问题,并给住建部部长写公开信要求依法合理解决问题,
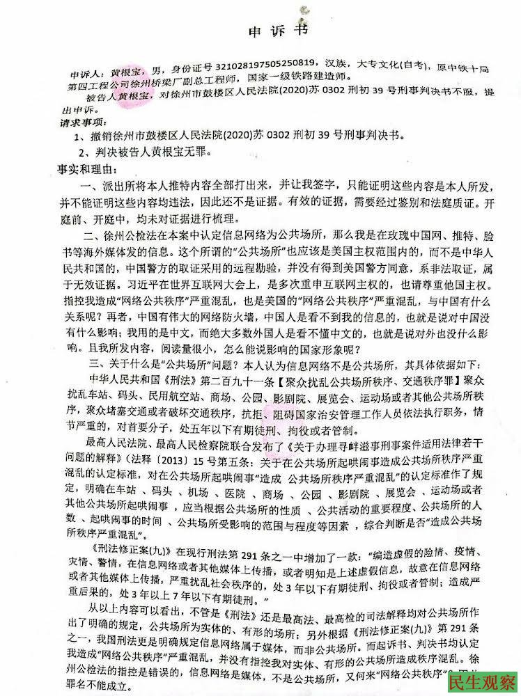
黄根宝被江苏当局构陷寻衅滋事罪入狱,入狱后在失去自由公平公正的情况下,认罪认罚被判刑一年四个月,出入后忙于生计养家糊口,一时没有提出申诉,当局构陷入狱完全是莫须有的罪名,属于冤假错案,黄根宝在2022年6月13号到法院提出了申诉,并递交了申诉材料等相关手续,到江苏徐州中级人民法院不受理,要求黄根宝去鼓楼一审法院申诉,相关法院法官接待了黄根宝并办理了相关手续。一下是黄根宝的申诉书。
黄根宝联系电话:1381328228



(责任编辑:民生编辑)
|
|
|
|
|
|
|
|
|
|