网站首页
民生简介
民生动态
新闻稿
维权经历
个人文集
民生观察在推特
民生观察维权动态
站内搜索:
检索标题
智能模糊
搜索
热门标签:
709
律师
暴力
酷刑
虐待
秋雨教会
您当前所在的位置:
网站主页
>
公民维权
> 正文
相 关 文 章
湖南新宁重大火灾事故受害
山西临汾政府强制没收居民
北京清理“低端人口”引发
深圳国红服装厂火灾 遭欠薪
厦门氨气泄漏引发环境污染
上海法官聚众嫖娼引发上百
上海法官聚众嫖娼引发上百
幼儿园老板奸淫幼女 相关部
“我爸是李刚“引发网络声
贵州乌江构皮滩水电站征地
最 新 热 门
在北京的各地访民继续声援
大批访民昨至国家信访总局
访民景山议政倡议三中全会
在京访民听圣经声援南乐教
重庆袁影关于北京朝阳拘留
上海六旬老人遭名誉侵权
四大银行下岗职工北京维权
湖北武汉众访民集会纪念“
今明两天我们一起聚焦泉城
访民举牌要求代表访民参加
随 机 推 荐
上海政府欲建嘉闵高架 沿线
云南冤民撒义琼维权遭打压
深圳公民王明德被扯烂衣服
北大学生集体抗议校方硬隔
七名马三家教养院受害者集
《重庆晚报》:网络神兽古
广州大学城环卫工持续罢工
退伍老兵呼吁集体游行维权
上海湖北山东多地人士受监
卜永柱“因言获罪”申请行
乌鲁木齐火灾引发民众抗议浪潮
荐
★★★
乌鲁木齐火灾引发民众抗议浪潮
作者:民生编辑1 文章来源:本站原创 更新时间:2022-11-28 22:36
【民生观察2022年11月28日消息】11月24日晚,新疆乌鲁木齐天山区吉祥苑小区发生重大火灾,官方通报事件造成10人死亡,但是目前外界普遍认为死亡人数在20人以上,这是一起因疫情封控造成的人为灾难。一夜间,新疆大火迅速“蔓延”,全国都动起来了。26日晚,全国数十所高校在悼念乌鲁木齐火灾遇难者,学校开始流行“自由、民主”等标语,学生们开始苏醒。上海抗议者在乌鲁木齐路悼念11.24的死难者,并喊出“习近平下台,共产党下台”的口号,现场与警察发生冲突,多人被带走。北京、兰州、广州、南京、成都、武汉民众抗议封控自发解封。抖音上接近550万粉丝的财经博主大蓝,公开批评习近平的动态清零政策,呼吁放开!
北京:
北京大学,北大同学与保卫处对峙,高唱国际歌。学生们提出诉求:不处分写字的学生,要求正常的核酸检测和出入校。
中央戏剧学院,中戏老师站出来反对转运学生,否则立即辞职。
北京师范大学学生们喊出了:“打倒习近平!打倒官僚主义!”
2022年11月26日14时42分,北京通州区新建村小区二期,居民下楼高喊:“不要核酸要自由!”与此同时,北京驼房营居民正在抗议游行。
北京一位阿姨在街头演讲,号召大家能不戴口罩就不戴口罩,最后号召大家一起唱国际歌。目前这条视频已经在国内平台被转发了数十万次。
上海:
11月26日晚上,上海民众聚集乌鲁木齐中路悼念乌鲁木齐火灾死难者,面对大批警察,民众齐声高喊:“习近平下台”“共产党下台”“要自由”。马路对面的警察并未阻止。随后警察问:这个活动是谁组织的?现场所有人回答:中国人组织的!之后警察开始围堵,民众大声质问警察。据现场网友消息,警察大概抓了两车人。
11月26日晚上,上海丝庐花语小区居民集体抗暴,要求解封。
新疆:
11月24日晚,乌鲁木齐天山区吉祥苑小区发生重大火灾,官方通报事件造成10人死亡。但是目前外界普遍认为死亡人数在20人以上。投稿人表示烧了半个多小时,消防车没有来,来了以后进不去小区。火势还小的时候门被封着下不去楼,导致人全部躲到天台去了。
面对一百多天的封锁后,依然出现如此惨剧,不仅乌市,全国都非常愤慨,事件在互联网上发生了非常激烈的讨论。社媒不停删,网民不断发。
11月25日,被封控数月的乌鲁木齐老百姓终于爆发了,举着国旗从不同的方向涌向市政府,密密麻麻的人群一起高喊口号要求解封。市委书记出来承诺明天中午两点半给百姓答复。至26日凌晨时分,武警集结与民众对峙,民众高举国旗高唱国歌。有民众对警察喊话:“人民警察为人民,你们在镇压人民”。“你们是谁的孩子,又是谁的爸爸,你们的良心不疼吗?今天死了多少人?”
11月25日,新疆乌鲁木齐104兵团连兴社区发生包户打人事件,群众们到公安局讨说法,随后冲进大楼要求把打人的人交出来。后来因为领导打电话不接,愤怒的人群又聚集在社区服务中心,并高喊解封与门口的大白发生争执。
目前新疆民众抗议解封,已经蔓延到库尔勒、和田、北屯阿尔勒,整个南北疆。11月26日下午,新疆库尔勒民众挥舞国旗走上街头,聚集在政府大门口要求解封,警察放弃阻拦。
新疆乌鲁木齐方舱的几位医生护士在朋友圈实名宣布,拒绝诊治自治区所有的政府人员,消防武警公安及其家属,并放弃政府提供的服务保障,直至本轮疫情结束。
广东:
广州美术学院,白天有传计划晚上共同在广美天桥举白纸,计划小范围在学生群中流通,下午学校已经知晓并向公安备案,晚6:50左右,校书记出现在天桥附近,桥上已出现保安巡逻。八点:学校宿舍很多老师在天桥守着,辅导员在宿舍楼守着,学校超市有保安巡逻,生活区内停了警车,生活区上方有无人机巡逻。
江苏:
南京传媒学院同学们一起点亮灯光,齐声高喊:人民万岁!逝者安息!校长到场,对学生们说:“你们总有一天要为你们今天所做的一切付出代价!”执行校长曹国胜表示,只要大家现在离开,今天的事情等于没有发生,所有人都不会计较。目前学生们已经平安回到了宿舍,有学生在事发地钟楼上留下了涂鸦。
南京传媒学院,一位女生举白纸被校方收走;一名女生表达不做核酸的诉求。校领导称:“马上给她父母打电话”。遭到学生们的强烈反对。
陕西:
11月26日,西北政法大学核酸现场,一名同学背后挂着“大巴车翻车的是我,生病拒诊的是我,徒步百里的是我,崩溃跳楼的是我,火灾被困的是我。如果这些不是我,那么接下来就是我。”字样的纸板。随后,刚走到检测台,被学工部带走,被严重警告处分6个月。
西安美术学院,同学们越聚越多,要求解封。有老师想抓学生,被其他学生阻拦并痛骂。
榆林市三中高一学生,被封控在寝室向外发出求助信息。
湖北:
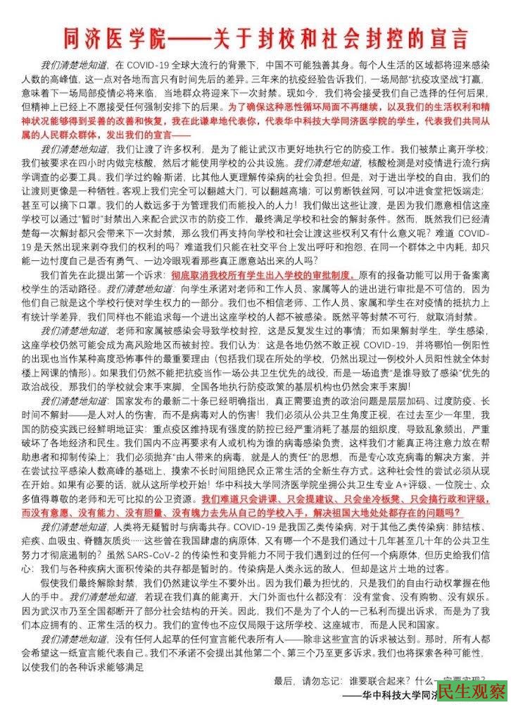
武汉华中科技大学同济医学院学生发表《关于封校和社会封控的宣言》。
武汉理工大学学生们纪念乌鲁木齐火灾逝世者,遭到校方阻拦!
湖南:
湖南大学,一名白衣学生被抓,警察从他身上搜到几张白纸。
甘肃:
兰州也出现抗议,但是规模和激烈程度远低于其他新疆地区。视频显示,兰州民众要求解封,掀翻核酸大棚。
四川:
四川外国语大学,学生抗议,大家聚在一起高唱国际歌。
重庆:
重庆已经发生两起围殴群殴警察事件,人们开始拒绝做核酸,阻止大白进入社区,拦截防疫救护车进入小区,围攻警察禁止抓人隔离。目前,经过重庆人几天的抗争和努力。11月26日下午,重庆政府会议通告,决定取消核酸检测。有可能影响到全国。
重庆沙坪坝美丽阳光家园,自己动手解除封控。
(责任编辑:民生编辑)
文章录入:民生编辑 责任编辑:民生编辑
上一篇:
律师因弹窗无法进京起诉政府职能部门
下一篇:
多名表达者被抓律师愿提供法律分享
【
发表评论
】【
加入收藏
】【
告诉好友
】【
打印此文
】【
关闭窗口
】
网友评论:
(只显示最新10条。评论内容只代表网友观点,与本站立场无关!)
友情链接
·
开放
·
民主中国
·
独立中文笔会
·
争鸣动向
·
大纪元
·
中国人权双周刊
·
北京之春
·
中央社
·
自由新闻
·
台湾中央广播电台
·
权利运动
·
无国界记者
·
参与
·
BBC
·
法国国际广播电台
·
新世纪新闻网
·
德国之声
·
自由亚洲电台
·
美国之音
·
维权网
·
博讯
|
设为首页
|
加入收藏
|
联系民生
|
友情链接
|
关于民生
|
Copyright © 2002-2013 民生观察工作室 版权所有
网址:www.aaa.aetdhfjgk.cf