网站首页
民生简介
民生动态
新闻稿
维权经历
个人文集
民生观察在推特
民生观察维权动态
站内搜索:
检索标题
智能模糊
搜索
热门标签:
709
律师
暴力
酷刑
虐待
秋雨教会
您当前所在的位置:
网站主页
>
公民维权
> 正文
相 关 文 章
沈阳城建学院虚假招生学生
秦荣高和平举报检察院被拒
河南村镇银行储户被打压维
多名表达者被抓律师愿提供
被强制打新冠疫苗受害者维
王永红举牌抗议强征被拘留
黄根宝提取住房公积金被拒
林品镯羁押期间死亡曾申请
四川赵元秀财产被抢维权险
新冠疫苗受害者维权被刑拘
最 新 热 门
在北京的各地访民继续声援
大批访民昨至国家信访总局
访民景山议政倡议三中全会
在京访民听圣经声援南乐教
重庆袁影关于北京朝阳拘留
上海六旬老人遭名誉侵权
四大银行下岗职工北京维权
湖北武汉众访民集会纪念“
今明两天我们一起聚焦泉城
访民举牌要求代表访民参加
随 机 推 荐
北京300多城建下岗职工高喊
湖北潜江“两会”召开 访民
江苏顾桂华高院信访被拘留
传“乔家大院”被政府私自
秦荣高和平举报检察院被拒
母亲节 百余疫苗受害家长呼
湖北肖敬满被害死 21年无法
李文足等709家属向最高法检
苏昌兰即将出狱家人期待尽
快讯:圣观法师“煽颠案”
于凯因文章被删除发函给司法局和律协
荐
★★★
于凯因文章被删除发函给司法局和律协
作者:民生编辑1 文章来源:本站原创 更新时间:2023-07-11 22:11
【民生观察2023年7月11日消息】2023年7月9日,山东青岛的于凯律师,因文章被青岛司法局和律协联合腾讯公司删掉,现发律师函给司法局和律协,要求恢复该公众号文章,保障自己的言论自由。
于凯是山东晓临律师事务所的一名律师。2023年7月7日,于凯律师在公众号“刑辩组”发布了《杨晖律师起诉司法部,已立案》一文,该文章的内容是,杨晖律师不服司法部的行政复议决定进而起诉司法部的起诉状全文,以及法院发给杨晖律师的立案通知的短信截图。
7月8日晚上8点多,崂山区司法局王副局长(在青岛市司法局律管处杨电科处长的安排下)、青岛市律师协会常务副会长王宇(青岛律协没有会长,在青岛市律师行业党委副书记马新河的安排下)给于律打电话,要求删除上述这篇文章。
于律问二人为什么要求删除;二人只是说“上面”要求把这篇文章删除,并没有说这篇文章有违法违规的情形。于律回复二人:既然文章没有违法违规,不删除。
当天晚上11点左右,这篇文章被强制删除,消失的无影无踪。
“刑辩组”公众号后台显示:该文章仅运营者可见(即“仅自己可见”)。如果文章因违规被删除,一般会显示“此内容因违规无法查看。如有异议,可发起申诉”等提示;但这篇文章被删除后并没有显示这样的内容。也就是说,该文章没有违规。而目前由于微信公众号没有给该文章设置申诉渠道,于律甚至连申诉的机会都没有。
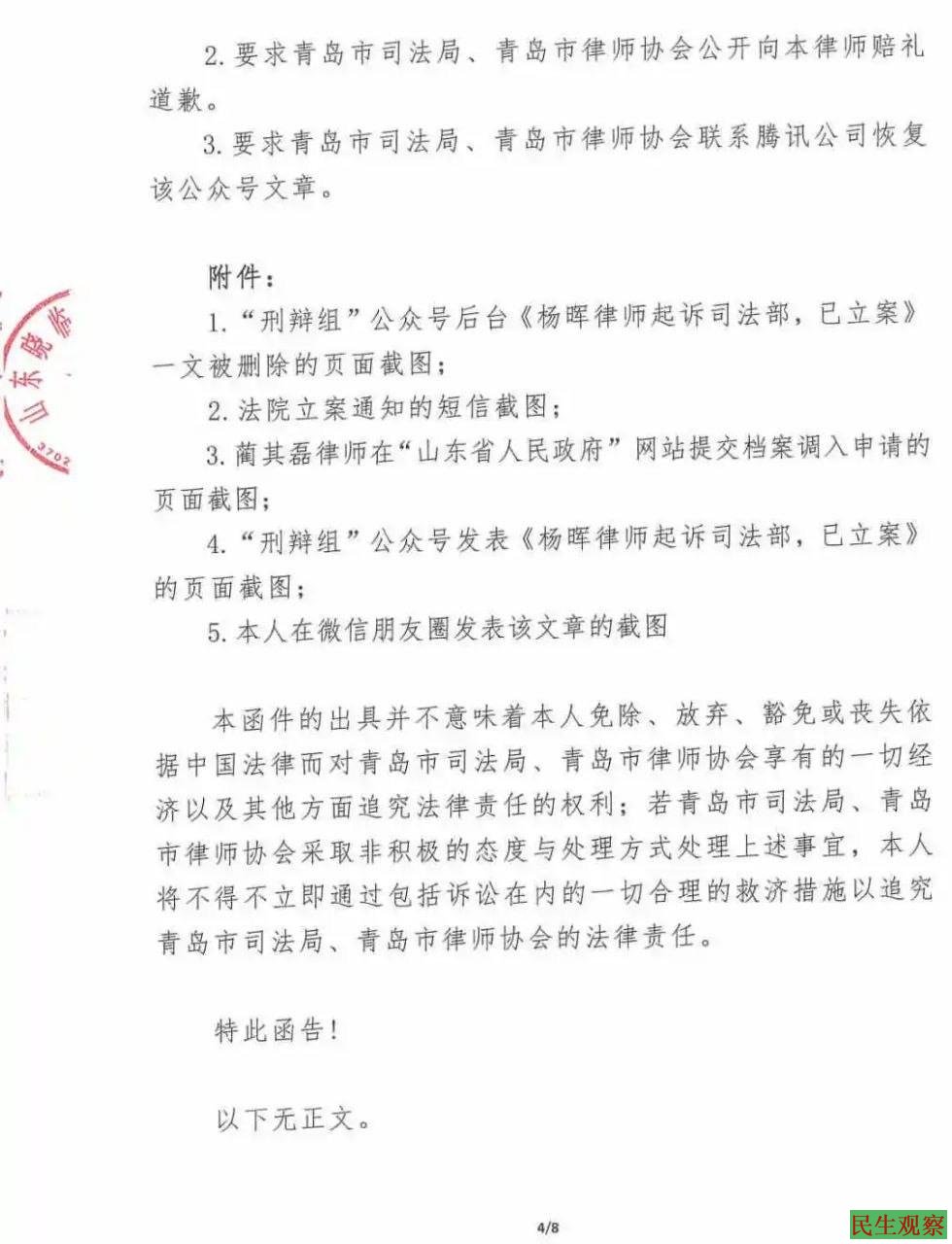
7月9日,于律就公众号“刑辩组”发表的《杨晖律师起诉司法部,已立案》一文,被青岛司法局、青岛律协联合腾讯公司删除一事,特向青岛市司法局、青岛市律师协会郑重发出律师函。
于律认为,该文章不存在违法违规,删除公众号文章没有法律依据;青岛市司法局、青岛市律师协会强制删除文章,侵犯了他的言论自由。
于律要求青岛市司法局、青岛市律师协会公开承诺依法行政,保障律师的言论自由,并公开向他赔礼道歉。同时要求青岛市司法局、青岛市律师协会联系腾讯公司恢复该公众号文章。
于律表示,前几年被吊销、注销律师执业证书的梁小军、卢思位、杨斌、蔺其磊等律师都曾起诉过司法部,法院当时根本不给立案。杨晖起诉司法部的案件能被北京市第三中级人民法院受理立案,也算是体现了法治的进步。
于律称,今年3月份,他所在的山东晓临律师事务律所欲聘用“长发已披肩”的蔺其磊律师,在该律所、山东省各级司法行政机关都同意接收的情况下,却未能顺利聘用。原因是,在3月15日,青岛市两级司法机关找到他说:“安全部门今天要来青岛,事关蔺其磊,绝对不能让其调入。”如果蔺其磊涉嫌违法犯罪,早就被相关部门控制起来了。但据他所知,其现在仍可以自由出差、会友。
另外,于律还透露,该律所公众号“晓临法律微观”曾发表的《汕头一犯罪嫌疑人遗体在冻库保存一年后突然“失踪”,警方:已立案》、《强烈呼吁绵阳公安:对陈思宇取保候审一一曾建斌涉黑案折射出的法治之光与人性之光》两篇文章,在没有任何违规的情况下,被青岛市司法局要求删除。该公众号当时一共发布了三篇原创文章,被要求删除了两篇!
(责任编辑:民生编辑)
文章录入:民生编辑 责任编辑:民生编辑
上一篇:
上海访民丁德元在北京信访记事
下一篇:
青海藏民阿亚桑扎案件申诉情况
【
发表评论
】【
加入收藏
】【
告诉好友
】【
打印此文
】【
关闭窗口
】
网友评论:
(只显示最新10条。评论内容只代表网友观点,与本站立场无关!)
友情链接
·
开放
·
民主中国
·
独立中文笔会
·
争鸣动向
·
大纪元
·
中国人权双周刊
·
北京之春
·
中央社
·
自由新闻
·
台湾中央广播电台
·
权利运动
·
无国界记者
·
参与
·
BBC
·
法国国际广播电台
·
新世纪新闻网
·
德国之声
·
自由亚洲电台
·
美国之音
·
维权网
·
博讯
|
设为首页
|
加入收藏
|
联系民生
|
友情链接
|
关于民生
|
Copyright © 2002-2013 民生观察工作室 版权所有
网址:www.aaa.aetdhfjgk.cf