|
|
厦大学子抗议学校禁止外卖骑手进校及电动车管制举措
|
荐 ★★★ |
|
|
|
厦大学子抗议学校禁止外卖骑手进校及电动车管制举措 |
|
| 作者:民生编辑1 文章来源:本站原创 更新时间:2024-04-13 23:09 |
| |
【民生观察2024年4月13日消息】2024年4月10日,厦门大学出台了关于禁止外卖骑手进入校园及校内电动车管制等举措。为反对该举措,4月11日,厦门大学学生在网上发出维权倡议,号召全校共同维护学生利益。文中表示,想要真正维护学生们的利益,让学校取消不合理的政策,是不能靠祈求得来的,学生们必须积极行动起来,对不合理政策说“不”,让领导们意识到伤害学生群体的利益也是有代价的,如此才有可能推动真正利于学生的政策。只要人人都作出一份贡献,哪怕只是对其他人抗议的声音和行动点赞,转发,都能推进学生对自身权益的维护。
2024年4月10日,厦门大学发布通知称,为进一步加强文明校园、平安校园建设,有效维护校园秩序,全力保障师生生命安全,根据《关于推进思明校区电动自行车综合治理工作的通知》(厦大综(2023)43号)要求,拟开展违规行为专项整治工作。
整治时间:自2024年4月15日起。
整治范围:
1.已被处置注销校园通、未办理校园通;
2.违规使用(违规骑行、违规停放等)的;
3.利用电动自行车从事营利性客运行为或者外卖餐饮运送业务的。
主要措施:
1.禁止未办理校园通行证的电动自行车进入校园;
2.通过电子监测和移动拍照等,对违规行为进行记录和取证;
3.校园内违规使用的电动自行车将被移至海韵学生公寓教学楼广场
整治过程中发现的涉违规违纪行为,学校将依规依纪严肃处理。
2024年4月11日,厦大学子车炮丙(匿名)发出倡议书,号召厦大学子共同维护自身权益。
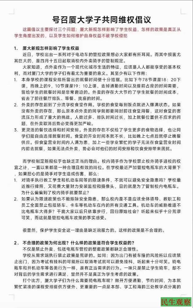
文中称,这篇倡议主要探讨三个问题:厦大新规怎样影响了学生权益,怎样的政策是真正从学生角度出发的,以及学生如何维护自身权益不被学校侵犯。
一.厦大新规怎样影响了学生权益
近日,学校出台一系列对于电动车的管控政策想必大家都有所耳闻。而其中损害尤其巨大的,是四月十五日起取消校内外卖骑手的管制规定。
大家知道,点外卖作为一个现代化城市生活的特征,应该是人人都能享受的基本权利,而对厦门大学的学子们有着尤为重要的意义。其至少有以下作用:
1.本身学校的课程安排所留出的就餐时间便十分拮据。比如下午7、8节课是18:20下课,而晚上的9、10节课是19:10上课,去掉通勒时间以及提前占座的时间需要,留给学生的就餐时间是非常窘迫的。外卖的存在大大节约了学生就餐的时间成本,省去了前往餐厅排队、等餐、找座的时间。
2.外卖的存在起到了分流学校食堂作用。学校的食堂每到饭点就进入爆满状态。如果没有外卖的存在,那么原本点外卖的同学就都要同时前往食堂用餐,这对食堂的客流压力形成了重大的挑战。人数过多、排队时间过长,加上就餐位置供不应求的问题,在外卖取消后势必变得更加严峻。
3.更灵活的餐饮选择和时间安排。外卖的存在不仅给了学生更多的食物选择,也让同学们能自由选择就餐时间。食堂的开业时间本就不长,比如晚上七点后就停止晚餐供应。但食堂营业时间内人满为患,加上一些学业繁忙的学子无法在食堂营业时间内前去就餐,如果无法点外卖,势必会对他们的时间安排和饮食安排带来困扰。
而学校制定新规似乎也缺乏正当的理由。校内骑手作为学校禁止校外骑手进校的权宜之计,一直以来都是一种合理且有效的岗位。在学校最近严加管控电瓶车的大背景下,如果担心的是骑手对学生造成伤害,那么:
1.对骑手执行教工学生和机动车同等的限速条件,不就可以避免安全隐患吗?学校最近推行牌照,又花费大量财力安装监控和摄像头,目的就是为了管制校内电瓶车,为什么偏偏到了校内骑手就要禁止?
2.如果认为限速政策也不能排除安全隐患,那么校内是不是应该全体领导、教职工和员工全面禁止包括轿车、卡车等机动车在内的所有交通工具。机动车的威胁难道不比电瓶车大得多?干脆大家以后只依靠步行,回归原始社会?听起来似乎十分荒谬可笑,而这就是管控电瓶车政策的事实感受。
很显然,保护学生安全这一理由是缺乏说服力的。这样的政策是不合理的。
3.不合理的政策为何出现?什么样的政策是符合学生权益的?
不仅是禁止外卖,包括电瓶车管控的整套政策都缺乏合理性。学校从需求端执行禁止政策是荒谬的。如同:因为出门有被车撞的风险所以应该禁止出门,因为老试有挂科的可能所以取消考试就可以避免挂科,听起来十分可笑。骑电瓶车和开机动车等各类行为一样,是有正当需求的行为。一味只是禁止学生骑车,却不对背后的学生需求进行满足,显然并不是真正为学生考虑的政策。
打个比方,厦大学子们为什么需要骑电瓶车呢?抛开方便通勤,节约时间,为本就繁忙紧凑的课程安排握供方便外,更重要的一点是本部、学工和海韵三处教学点分离的情况。学生需要在紧凑的半小时下误时间内,于不同的、间隔遥远的教学点之间来回穿梭,电瓶车是最方便的代步工具。试问,禁止电瓶车,学生如何及时在这些教学点间通勤?有些同学可以打车,然而如果大家都去打车,那么就都打不到车,同理公交车也会爆满。而徒步在时间上过于紧迫,非常容易迟到,路上仓促也会带来安全隐患。电瓶车自然而然是学生的最优选。
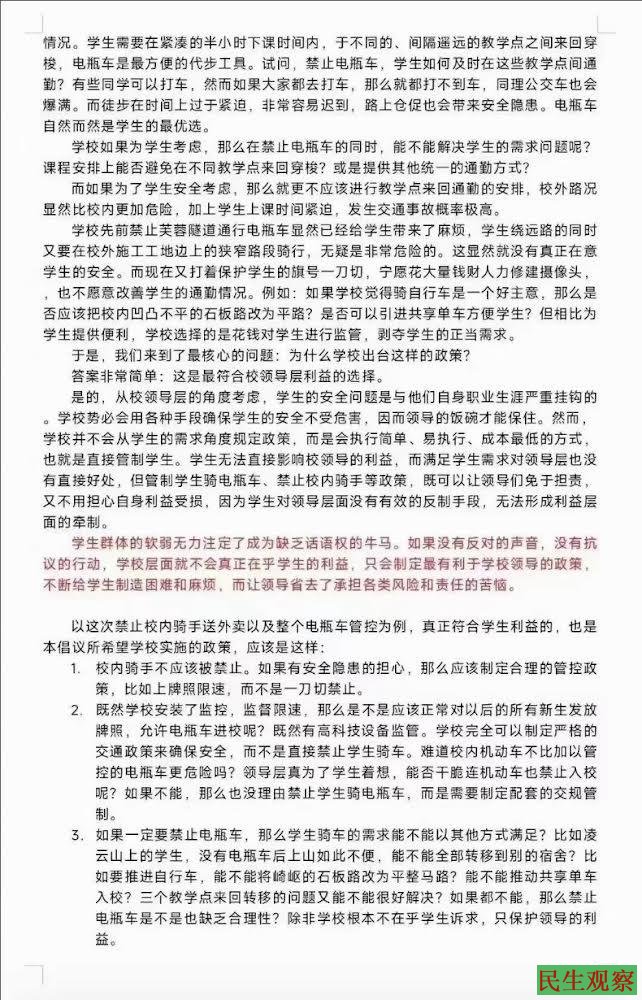
二、学校如果为学生考虑,那么在禁止电瓶车的同时,能不能解决学生的需求问题呢?课程安排上能否避免在不同教学点来回穿梭?或是提供其他统一的通勤方式?
而如果为了学生安全考虑,那么就更不应该进行教学点来回通勤的安排,校外路况显然比校内更加危险,加上学生上课时间紧迫,发生交通事故概率极高。
学校先前禁止芙蓉隧道通行电瓶车显然已经给学生带来了麻烦,学生绕远路的同时又要在校外施工工地边上的狭窄路段骑行,无疑是非常危险的。这显然就没有真正在意学生的安全。而现在又打着保护学生的旗号一刀切,宁愿花大量钱财人力修建摄像头,,也不愿意改善学生的通勤情况。例如:如果学校觉得骑自行车是一个好主意,那么是否应该把校内凹凸不平的石板路改为平路?是否可以引进共享单车方便学生?但相比为学生提供便利,学校选择的是花钱对学生进行监管,剥夺学生的正当需求。于是,我们来到了最核心的问题:为什么学校出台这样的政策?答案非常简单:这是最符合校领导层利益的选择。
是的,从校领导层的角度孝虑,学生的安全问题是与他们自身职业生涯严重挂钩的。学校势必会用各种手段确保学生的安全不受危害,因而领导的饭碗才能保住。然而学校并不会从学生的需求角度规定政策,而是会执行简单、易执行、成本最低的方式,也就是直接管制学生。
学生无法直接影响校领导的利益,而满足学生需求对领导层也没有直接好处,但管制学生骑电瓶车、禁止校內骑手等政策,既可以让领导们免于担责又不用担心自身利益受损,因为学生对领导层面没有有效的反制手段,无法形成利益层面的牵制。
学生群体的软弱无力注定了成为缺乏话语权的牛马。如果没有反对的声音,没有抗议的行动,学校层面就不会真正在乎学生的利益,只会制定最有利于学校领导的政策,不断给学生制造困难和麻烦,而让领导省去了承担各类风险和责任的苦恼。
以这次禁止校内骑手送外卖以及整个电瓶车管控为例,真正符合学生利益的,也是本倡议所希望学校实施的政策,应该是这样:
1.校内骑手不应该被禁止。如果有安全隐患的担心,那么应该制定合理的管控政策,比如上牌照限速,而不是一刀切禁止。
2.既然学校安装了监控,监督限速,那么是不是应该正常对以后的所有新生发放牌照,允许电瓶车进校呢?既然有高科技设备监管。学校完全可以制定严格的交通政策來确保安全,而不是直接禁止学生骑车。难道校内机动车不比加以管控的电瓶车更危险吗?领导层真为了学生着想,能否干脆连机动车也禁止入校呢?如果不能,那么也没理由禁止学生骑电瓶车,而是需要制定配套的交规管制。
3.如果一定要禁止电瓶车,那么学生骑车的需求能不能以其他方式满足?比如凌云山上的学生,没有电瓶车后上山如此不便,能不能全部转移到别的宿舍?比如要推进自行车,能不能将峙岖的石板路改为平整马路?能不能推动共享单车入校?三个教学点来回转移的问题又能不能很好解决?如果都不能,那么禁止电瓶车是不是也缺乏合理性?除非学校根本不在乎学生诉求,只保护领导的利益。
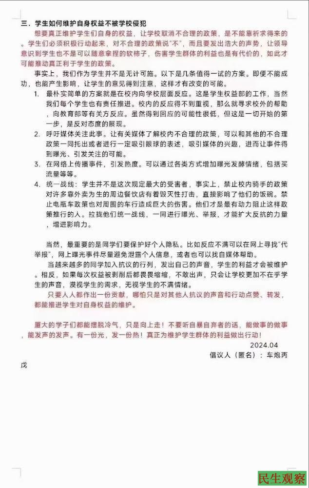
三.学生如何维护自身权益不被学校侵犯
想要真正维护学生们自身的权益,让学校取消不合理的政策,是不能靠祈求得来的。学生们必须积极行动起来,对不合理的政策说“不”,而且要发出浩大的声势,让领导意识到学生也不是可以随意拿捏的软柿子,伤害学生群体的利益也是有代价的,如此才可能推动真正利于学生的政策。
事实上,我们作为学生并不是无计可施。以下是几条值得一试的方案。即便不能成功,也能产生影响,让学生的意见得到注意,这样才有改变的可能。
1.最朴实简单的方案就是在校内向学校层面反应。这是学生权益部的工作,当然我们每个学生也有责任推进。校内的反应得不到重视,那么就寻求校外的帮助,向教育部等有关方反应。虽然得到回应的可能性很低,但这是一切开始的第一步,是反对态度的展现。
2.呼吁媒体关注此事。让有关媒体了解校内不合理的政策,可以和其他的不合理政策一同托出或者进行一定吸引眼球的表述,吸引媒体的兴趣,进而让事件得到曝光、引发关注的可能。
3.在网络上传播事件,引发热度。可以通过各类方式增加曝光发酵情绪,包括买流量等等。
4.统一战线:学生并不是这次规定最大的受害者,事实上,禁止校内骑手的政策对许多靠外卖为生的周边餐饮店有着毁灭性打击,直接影响了他们的饭碗。禁止电瓶车政策也对周围的车行造成巨大的伤害。他们才是最有动力阻止这样政策推行的人。拉拢他们统一战线,一同进行曝光、举报,才能扩大反抗的力量增进影响力。
当然,最重要的是同学们要保护好个人隐私。比如反应不满可以在网上寻找“代举报”,网上曝光事件尽量避免泄露个人信息,或者也可以找自媒体帮助。
当越来越多的同学加入抗议的行列,发出自己的声音,学生的利益才会被维护。相反,如果每次权益被剥削后都畏畏缩缩,不敢出声,只会让学校更加不在乎学生的声音,漠视学生的需求,无视学生的不满情绪。
只要人人都作出一份贡献,哪怕只是对其他人抗议的声音和行动点赞、转发都能推进学生对自身权益的维护。
厦大的学子们都能摆脱冷气,只是向上走!不要听自暴自弃者的话,能做事的做事能发声的发声。有一份光,发一份热!真正为维护学生群体的利益做出行动!




(责任编辑:民生编辑)
|
|
|
|
|
|
|
|
|
|