|
|
袁立新浪微博被永封张凯接受委托发出律师函
|
荐 ★★★ |
|
|
|
袁立新浪微博被永封张凯接受委托发出律师函 |
|
| 作者:民生编辑1 文章来源:本站原创 更新时间:2026-01-01 23:41 |
| |
【民生观察2026年1月1日消息】2020年3月,演员袁立拥有1469万粉丝的新浪微博被无预警永封,导致其长期运营的尘肺病农民工救助项目公示中断,后续造成公众对其的误解与质疑,对袁立名誉造成侵权行为。北京凯门律师事务所张凯律师接受袁立委托,于近日致函新浪微博,严正抗议其账号被非法永久封禁。
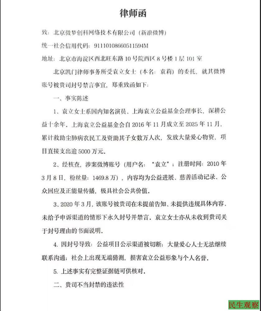
张凯律师受袁立女士(本名:袁莉)的委托,就其微博账号被北京微梦创科网络技术有限公司(新浪微博)封号禁言事宜,于2025年12月29日郑重致函如下:
一、事实陈述
1、袁立女士系国内知名演员、上海袁立公益基金会理事长,深耕公益十余年。上海袁立公益基金会自2016年11月成立至2025年11月,累计救助尘肺病农民工及资助其子女数万人次,发放大量爱心物资,项目直接支出逾5000万元。
2、经核查,涉案微博账号(用户名:“袁立”;注册时间:2010年3月8日,粉丝量:1469.8万),内容均为公益进展,慈善活动记录,公众回应及正能量传播,极具社会公共价值。
3、2020年3月,该账号被贵司在未提前告知,未提供违规具体内容,未给予申诉渠道的情形下永久封号并禁言。袁立女士亦从未收到贵司关于封号理由的书面说明。
4、因封号导致:公益项目公示渠道被切断;大量爱心人士无法继续联系沟通;社会上出现无端猜测,损害袁立公益形象与个人名誉。
5、上述事实有完整证据链可供核对。
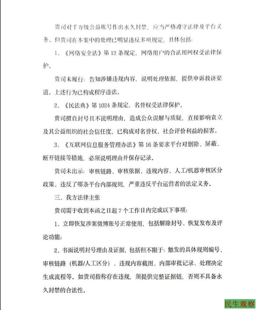
二、贵司不当封禁的违法性。
贵司对千万级公益账号作出永久封禁,应当严格遵守法律及平台义务,但贵司在本案中的处理已明显违反多项规定,具休包括:
1.《网络安全法》第12条规定,网络用户的合法用网权受法律保护。
贵司未履行:告知涉嫌违规内容,说明处理依据,提供申诉救济渠道.上述行为已构成程序违法。
2.《民法典》第1024条规定,名誉权受法律保护.
贵司擅自封号且不说明理由,造成公众误解与质疑,直接影响袁立及其公益组织的社会信任度,已构成对名誉权、社会评价利益的损害.
3、《互联网信息服务管理办法》第16条要求平台对删除、屏蔽、断开链接等措施,必须说明理由并保存记录。
贵司未出示:审核链路、审核依据、违规内容、人工/机器审核区分政策,违反了哪条平台内部规则,严重违反平台运营者的法定义务。
三、我方法律主张
贵司需于收到本函之日起7个工作日内完成以下事项:
1、立即恢复涉案微博账号正常使用,包括解除封号、恢复发布及评论功能;
2、书面说明封号理由及证据,包括但不限于:触发的具体规则编号、审核链路(机器/人工区分)、违规内容截图、内部审批记录、处理决定生成流程等.如贵司指称存在违规,须提供完整证据链,否则不具备永久封禁的合法性.
3.在微博平台显著位置发布经本律所审核确认的声明,澄清情况以消除社会误解。
四、法律后果警示
若贵司未按期履行,本律所将依袁立女士授权,采取以下法律行动:
1、向国家互联网信息办公室投诉贵司的违规行为;
2、提起侵权诉讼,要求贵司承担恢复账号、赔礼道歉、赔偿损失(含公益项目停滞的直接损失及名损害)等法律责任;
3、通过媒体公开贵司的违规行为,维护袁立女士的公益形象与公众知情权。
请贵司慎重对待本函,切勿因内部疏漏导致争议升级。
特此函告!




(责任编辑:民生编辑)
|
|
|
|
|
|
|
|
|
|