|
|
|
侯帅因举报官员贪腐被警察上门带走传唤 |
|
| 作者:民生编辑1 文章来源:本站原创 更新时间:2026-03-12 23:10 |
| |
【民生观察2026年3月12日消息】两会期间,河南荥阳豫龙镇维权村民代表侯帅,因举报豫龙镇官员贪污腐败、干扰选举,被警察上门带走传唤,在做完询问笔录后,还被警告两会期间不得进京。
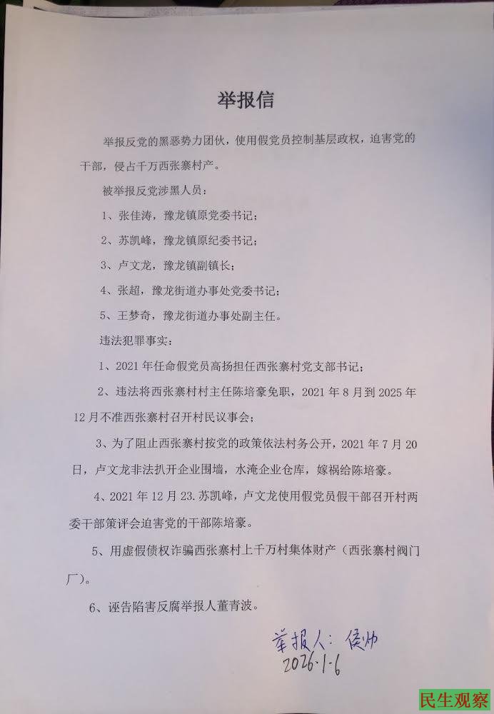
2026年1月6日,侯帅向荥阳市政法委员会举报黑恶势力,反党涉黑人员豫龙镇原党委书记张佳涛、豫龙镇原纪委书记苏凯峰、豫龙镇副镇长卢文龙、豫龙街道办事处党委书记张超、以及豫龙街道办事处副主任王梦奇等人,使用假党员控制基层政权,迫害党的干部,滥用职权侵占西张寨村上千万村集体财产等违法乱纪问题。
2026年3月5日,3名警察上门以“诽谤”的理由带走侯帅进行传唤,到了派出所后作了相关笔录。最后警察对侯帅说,两会期间不允许他去北京。
3月11日,侯帅表示:“传唤当天,警察带着传唤证上门,我多次向他们索要传唤证,各种推脱敷衍就是不给。其中一名警察还扬言:‘传唤证就不会给你’。到了所里后,警察作了询问笔录,主要内容是围绕我举报豫龙镇那些官员干的一些违法乱纪的事情,说我这是诽谤。我所举报的都是事实,如果有假,公安机关可以去进行调查取证”。
据悉,侯帅,1981年10月25日出生,北京市东城区人,地区人大代表独立参选人,民主维权人士,“民间平坟团”成员,中国曾押政治犯。
曾因举报污染企业而被当局构陷入狱2年;出狱后,近年来又积极参与环保活动和大力帮助弱势维权人士等进行维权,尤其是自2013年始,曾积极声援“南周事件”,参与“民间平坟团”,进行“卢展工走你”行为艺术表演,参加“同城饭醉”,声援“叶县教案被抢劫事件”并向平顶山市叶县公安局发出控告信,声援“南乐教案被困事件”,解救被警方非法拘押的访民等等。
2014年2月2日,因到场出席在赵紫阳故乡河南滑县举行的“六四公祭”活动,引发了中共当局的恐惧和仇视心态,遂于2014年5月26日被河南省洛阳市警方传唤,次日被郑州市警方以“涉嫌聚众扰乱公共场所秩序罪”刑事拘留;2014年7月2日又更换罪名,被以涉嫌“寻衅滋事罪”正式逮捕;2015年2月11日,被取保候审获释。此前曾被羁押于河南省郑州市第三看守所。
近年来,候帅曾多次举报豫龙镇官员的违法犯罪问题,其具体事实如下:
- 2021年任命假党员高扬担任西张寨村党支部书记;
- 违法将西张寨村村主任陈培豪免职,2021年8月到2025年12月不准西张寨村召开村民议事会;
- 为了阻止西张寨村按党的政策依法村务公开,2021年7月20日,卢文龙非法扒开企业围墙,水淹企业仓库,嫁祸给陈培豪。
- 2021年12月23苏凯峰,卢文龙使用假党员假干部召开村两委干部策评会迫害党的干部陈培豪。
- 用虚假债权诈骗西张寨村上千万村集体财产(西张寨村阀门厂)。
- 诬告陷害反腐举报人董青波。



(责任编辑:民生编辑)
|
|
|
|
|
|
|
|
|
|