网站首页
民生简介
民生动态
新闻稿
维权经历
个人文集
民生观察在推特
民生观察维权动态
站内搜索:
检索标题
智能模糊
搜索
热门标签:
709
律师
暴力
酷刑
虐待
秋雨教会
test
您当前所在的位置:
网站主页
>
人权观察
> 正文
相 关 文 章
尹建根因言获罪遭和县公安
阮晓寰已转监居住环境和伙
卢俊菱出门被跟踪盯梢手机
吴孔大狱中被剥夺会见权和
徐琳被南沙看守所剥夺医疗
政府施压房东逼陈云飞和母
李和平被以查酒驾带走传唤
张亚因举报被拦截看守出门
廉长年羁押期间身体和精神
河南失地农民王金煜上访遭
最 新 热 门
快讯:湖北宜昌维权人士刘
北京警察:习近平管不了警
被以“污辱国家领导人”行
湖北访民余甘林被再安监控
张少杰家前仍有监控车辆 女
身份证信息暴露河北访民张
网友渺小(梁海怡)被以煽
苏州访民钱才珍找巡视组反
人权日喝农药被判刑的武汉
最高院批准 刘家财“煽动颠
随 机 推 荐
贾学伟拘留期满获释李英强
美国第一夫人米歇尔今访华
法院院长接待日求接待 武汉
周文明因进京上访被关看守
玫瑰团队创始人秦永敏连续
唐山打人事件后掀起网络举
公民郭春平被证实因转发妇
河南访民张新中自述被乡政
武汉维权人士彭永胜遭黑社
李昱函家属收逮捕通知书 陈
吴其和出门被看守人员追赶摔倒导致骨折
荐
★★★
吴其和出门被看守人员追赶摔倒导致骨折
作者:民生编辑1 文章来源:本站原创 更新时间:2025-10-22 21:47
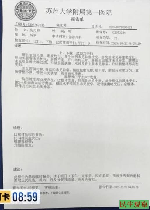
【民生观察2025年10月22日消息】近日,江苏省苏州市姑苏区维权人士吴其和惨遭苏州黑恶公权的迫害。因此前吴其和一直在举报控告当地派出所和街道办滥用职权、伪造公文、构陷罪名、对其打击报复,吴其和家门口长期有政府雇佣人员进行看守,只要吴一出门就被这些人员跟踪盯梢。昨日,吴其和出门照例被这些人跟踪盯梢,因他们追赶吴其和,导致吴摔倒在小区的绿化草坪上,造成腰部骨折。
2025年10月21日早晨6点40几分,苏州市姑苏区吴其和被苏州市姑苏区苏锦街道政法委书记鲍方,长期动用国家财政资金豢养的黑恶势力集团成员追赶导致骨折,目前只能睡在床上休养。
此案已经报了警,根据相关法律规定,相关人员要负刑事责任。
尤其是,苏锦街道政法委书记鲍方还联合城北派出所所长王华等人,领导、指挥黑恶势力集团头目谷文正、卫美萍、卫美霞等人,对吴其和实施绑架、非法拘禁、跟踪、盯梢等,以及城北派出所所长王华等人伪造法律文书及印章,对吴其和实施非法传唤,非法取保、非法搜查、非法刑拘、非法拘留、非法扣押吴其和给国家信访局、中纪委监委、公安部的举报控告信及手机等.
其上述行为明显构成《刑法》第26条第2款、第294条第1款、第3款、第五款、以及《中华人民共和国反有组织犯罪法》第2条、第23条第2款规定的黑恶势力有组织的犯罪行为。
因此,吴其和特请江苏省纪律检查委员会、监察委员会、江苏省公安厅对上述“以权养黑、以黑护权,公职护黑、黑恶逐利”的共生关系,及实施有组织的犯罪行为进行立案调查。
据了解,吴其和此前一直在举报控告苏州姑苏区苏锦街道和苏州市公安局姑苏分局城北派出所超越职权、滥用职权,动用国家财政资金,雇佣社会上的地痞流氓24小时跟踪盯梢,已经有三年多。同时,上述部门还存在捏造事实,城北派出所伪造法律公文、伪造公文印章,构陷罪名,对吴其和打击报复,诬告陷害。每当吴其和出门时,那几个跟踪盯梢的人同样也跟着。
2025年9月30日下午16:23分,吴其和去理发却迟迟没有回家,他的手机也关机了,妻子王灿芬去理发店寻找未果,18:06分便去苏州姑苏分局城北派出所询问,民警李响告知吴其和在该所,让王灿芬回家等通知。王灿芬询问吴其和是传唤还是讯问,民警一问三不知。王灿芬质疑,吴其和被他们带走,为何不能直接告知家属。
据悉,出生于1966年1月7日的吴其和,是江苏省苏州市姑苏区人,维权公民,人权捍卫者,中国曾押维权人士。
曾因拆迁补偿事由不公而被迫维权,后逐渐转变为维权公民,每次苏州、无锡等地有维权事件开庭都予以积极围观或参加庭审旁听。
2013年,曾因长期关注当地强拆事件和反贪反腐,要求政府公开三公消费,并向来苏州祭拜林昭的维权友人义务提供向导和车辆服务,而被警方传唤、抓捕;
2016年9月8日,苏州大抓捕中再被苏州警方以涉嫌“扰乱法庭秩序罪”传唤,后被指定居所监视居住;
2017年3月8日,被苏州警方变更罪名,以涉嫌“寻衅滋事罪”正式逮捕;同年10月8日,又被变更罪名以涉嫌“颠覆国家政权罪”移交至苏州市检察院予以审查起诉,但因事实不清、证据不足被2次退侦,先后延长审查期限3次;
2018年6月4日,其案又被苏州市相城区检察院以涉嫌“寻衅滋事罪”提起公诉,诉至地方法院,控其行为因涉及关注呼吁苏州范木根杀人事件、声援建三江事件等多项内容,属于违法;
2018年8月,其案被苏州市相城区法院正式庭审,但不知何故数次延期未判;
2020年7月22日,终被苏州市相城区法院以“寻衅滋事罪”判刑3年8个月;
2020年8月7日,刑满释放。此前被羁押于苏州市第一看守所。
获释后的吴其和因对姑苏区原平江区信访领导工作小组平信组听(2011)1号信访终结书不服,遂继续进行控告,于2024年3月10日突被苏州市公安局姑苏分局以寻衅滋事罪刑拘5天,3月14日期满释放.
因维权吴其和多次被当地警方传唤。2024年11月27日晚上23点多,吴其和在被苏州公安局姑苏分局城北派出所传唤期间紧急送医,血压飙升201,血糖异常,急诊服药后暂时稳定,后又继续被带至城北派出所非法拘禁。
2025年1月6日,吴其和再次被苏州公安局姑苏分局城北派出所王华所长传唤。其妻王灿芬当日发文说:“吴其和失去自由快24小时了,没有好好休息,身体严重疲劳。”
其最近一次被当地警方传唤时间是今年的9月30日。
爆料人电话:13962192896
(责任编辑:民生编辑)
文章录入:民生编辑 责任编辑:民生编辑
上一篇:
罗显会被从北京截回后关进黑监狱
下一篇:
赵维萍进京上访被截回后关进崇明横沙岛
【
发表评论
】【
加入收藏
】【
告诉好友
】【
打印此文
】【
关闭窗口
】
网友评论:
(只显示最新10条。评论内容只代表网友观点,与本站立场无关!)
友情链接
·
开放
·
民主中国
·
独立中文笔会
·
争鸣动向
·
大纪元
·
中国人权双周刊
·
北京之春
·
中央社
·
自由新闻
·
台湾中央广播电台
·
权利运动
·
无国界记者
·
参与
·
BBC
·
法国国际广播电台
·
新世纪新闻网
·
德国之声
·
自由亚洲电台
·
美国之音
·
维权网
·
博讯
|
设为首页
|
加入收藏
|
联系民生
|
友情链接
|
关于民生
|
Copyright © 2002-2013 民生观察工作室 版权所有
网址:www.aaa.aetdhfjgk.cf