网站首页
民生简介
民生动态
新闻稿
维权经历
个人文集
民生观察在推特
民生观察维权动态
站内搜索:
检索标题
智能模糊
搜索
热门标签:
709
律师
暴力
酷刑
虐待
秋雨教会
您当前所在的位置:
网站主页
>
公民来稿
> 正文
相 关 文 章
湖南农民工集体讨薪
湖南省祁阳县访民黄郁峰被
湖南省邵阳市夏国英控告信
被判刑六年的谢福林家人致
尹卫和:举报湖南省湘乡市
湖南省张家界市慈利县郑坪
戴华明:湖南省新宁县法院
彭新忠:劳教所干警打人案
谢立初:湖南省娄底市公检
最 新 热 门
我的“囚徒”生涯何时了?
彻查张六毛死亡案、异地司
无锡程茂娟程盛在车站被拦
国际酷刑日 齐崇怀亲身经历
郭飞雄:抗疫名人排行榜(
抗疫名人排行榜(第二部分
一个退役女兵的求助信
鲁东大学被开除学生孙健举
广东李宝霖恭贺即将新婚的
吉林省通化市逢凤芹拿维稳
随 机 推 荐
李元龙:我的强烈抗议——
山东莱州上访村主任张玉玺
拒绝强制隔离大闹西安北站
政府不遵守《信访条例》耍
长沙公益仨家属著书控诉中
江西访民李美秀被失踪 上海
福建访民黄贞香揭穿协警骗
刘红霞:中国黑暗信访现状
云南魏宇佳律师自述:我是
宝贝回家志愿者雅可夫给李
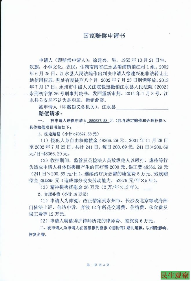
湖南省江永县徐建兴申请国家赔偿的事实和理由
荐
★★★
湖南省江永县徐建兴申请国家赔偿的事实和理由
作者:徐建兴 文章来源:本站原创 更新时间:2014-08-31 22:01
(责任编辑:民生编辑)
文章录入:民生编辑 责任编辑:民生编辑
上一篇:
北京荆洁生称连日遭人跟踪拍照
下一篇:
江苏省连云港市镇东村朱晓琳对村支书的投诉书
【
发表评论
】【
加入收藏
】【
告诉好友
】【
打印此文
】【
关闭窗口
】
网友评论:
(只显示最新10条。评论内容只代表网友观点,与本站立场无关!)
友情链接
·
开放
·
民主中国
·
独立中文笔会
·
争鸣动向
·
大纪元
·
中国人权双周刊
·
北京之春
·
中央社
·
自由新闻
·
台湾中央广播电台
·
权利运动
·
无国界记者
·
参与
·
BBC
·
法国国际广播电台
·
新世纪新闻网
·
德国之声
·
自由亚洲电台
·
美国之音
·
维权网
·
博讯
|
设为首页
|
加入收藏
|
联系民生
|
友情链接
|
关于民生
|
Copyright © 2002-2013 民生观察工作室 版权所有
网址:www.aaa.aetdhfjgk.cf