网站首页
民生简介
民生动态
新闻稿
维权经历
个人文集
民生观察在推特
民生观察维权动态
站内搜索:
检索标题
智能模糊
搜索
热门标签:
您当前所在的位置:
网站主页
>
中国精神健康与人权月刊
>
第五十一期
> 正文
相 关 文 章
江苏许金华状告军分区医院
上海访民丁建勇被政府绑架
上访少女被劳教关精神病院
上海公民宋嘉鸿被误诊为反
上海访民丁建勇被关精神病
河南“同性恋被精神病”案
男子殴打亲生儿子 青阳县首
父母不堪长期受打骂将精神
湖南临澧:一精神病患者持
河南精神病汉当街挥舞匕首
最 新 热 门
美国法院怎么判?历史上著
上访少女被劳教关精神病院
8岁女童因高烧后打人 被家人
精神病杀人真的不用负刑事
父母不堪长期受打骂将精神
《中国精神健康与人权》月
男子殴打亲生儿子 青阳县首
河南精神病汉当街挥舞匕首
炮灰们的悲哀!揭秘中共志
北海回应精神病院患者被“
随 机 推 荐
辽宁孟宪奎被强迫送精神病
湖北一妈妈囚禁4个孩子1年多
北海回应精神病院患者被“
渥太华精神病人袭击、绑架
郭海平:精神病人是我们欲
丈夫出轨 华裔女子被当成了
河南“同性恋被精神病”案
上海访民丁建勇被关精神病
同性恋被关精神病院,真正
上海公民宋嘉鸿被误诊为反
辽宁孟宪奎被强迫送精神病院 判刑惩罚
荐
★★★
辽宁孟宪奎被强迫送精神病院 判刑惩罚
作者:薛芳 文章来源:本刊原创 更新时间:2016-10-13 07:05
孟宪奎,曾用户名梦莹,女,今年59岁,辽宁省本溪满族自治县人,家住小市镇张家堡街四中巷5号。 2010年4月24日,她的儿子于洋被城管殴打,致于洋精神病发作,城管部门拒不承担其医疗费用而上访被拘留,在拘留期间,被本溪满族自治县观音阁派出所瞒着家人关进了恒仁满族自治县精神病医院(以下简称恒仁精神病院),城管部门这次却异常慷慨,一次性缴纳了3年的住院费。
孟宪奎说:“这里关的大部分人都是上访的,副院长告诉我,“城建局一次交了3年的住院费,好好呆着吧”。他们翻我包的时候发现了我的病例,知道我病的严重,给派出所打电话,“病得这么重你们给送来,出了问题谁负责 ”。派出所说,“实在不行全运会结束在接回来”(编者按:第十二届全国运动会8月31日在辽宁沈阳召开9月12日闭幕)。
几天后的一个晚上12点钟,几个护士把我绑在床上打了一针,3、4分钟后我嗓子就像火烧一样难受,特别干。一个实习的小护士给我喝了杯水,说,要不喝水就会成哑巴。以后每次给我打针都是别人睡了之后把我绑上,一共打了4次,还吃药。一个关在里边4年的人给我说“老打针会死在里边的”。
后来我家附近的一个精神病人家属看见我,刚要给我打招呼,我摆了摆手,让他别说话,比了一个打电话的手势。他领会了我的意思,回去找到我丈夫,给他说了我在精神病院的事。他听说我在精神病院后赶紧到医院找我,那天是2013年9月23日,医院联系观音阁派出所后才让我走的。我是2013年8月28日进去的”。
孟宪奎的材料记载,她儿子于洋是个精神二级残疾人,在镇南市场摊位卖各种小菜。2010年4月24日,本溪满族自治县城管执法大队王永带队闯到镇南市场,见她家的三轮车停放垃圾桶旁边的停车位上,不听她解释就往他们城管执法车上抬。于洋过去阻止,被以王永为首的城管队员殴打,随后,10几个人动手把于洋推进警车里。于洋受了刺激,精神失控,见人就打,王永见势不妙才带人走了。
孟宪奎报警后,警察以平级执法单位,他们没有管理权限为由推脱不管。随后她到本溪满族自治县城乡建设规划局(以下简称城建局)要三轮车和打伤于洋的医疗费,结果钱没要来还被打骂,说“爱去哪告去哪告,告到北京也不给你一分钱”。
在无计可施的情况下孟宪奎到法院要求立案,法院工作人员说:“派出所没立案我们也不能立案”,孟宪奎逐级上访,政府才以救助和赞助的形式给了点医疗费。2012年5月,因为政府不交医疗费,医院把于洋赶了出来。
2012年7月8日上午,为了压制孟宪奎上访,王永雇佣几个农村无业人员闯到她家里,围着于洋打,被邻居拉开。当天下午,这几个黑恶分子骑着摩托车撞击她家大门,于洋从院子里拿起一节暖气管就朝他们打过去,把一个叫侯玉明的黑恶分子打伤,孟宪奎承担了住院费用。2012年7月18日,公安局强制给于洋作了精神司法鉴定,精神结果为:“偏执型精神分裂症,作案时具备责任能力。”
之后孟宪奎多次进京上访要求城管部门承担于洋的医疗费,被劫访人员多次毒打,上访人制止也遭到毒打。但他们仍不解恨,迁怒于于洋。2013年3月4日,正直两会时期,于洋被查出患了肺炎连续高烧6天,孟宪奎打算坐车到亲属家去借钱给于洋看病,被警察发现拽下车。这么一折腾孟宪奎心脏病发作,警方用救护车把她送到拘留所,在没通知家属也没检查身体的情况下拘留她14天。
释放后她才知道于洋3月4日也被抓到了看守所刑拘,因为于洋精神病严重发作,警方把他强制送到恒仁精神病院治疗。同年的5月23日,本溪满族自治县人民法院以故意伤害罪一审判处于洋有期徒刑3年。但所有这些都没有通知家属,9月28日在亲属的帮助下才拿到了判决书的复印件。
孟宪奎再次进京上访住进马家楼接济服务中心后,于2013年8月19日,被戴上手铐强制押回,把昏迷中的孟宪奎抬到拘留所,等她醒来发现身上全是青紫瘀伤。
8月21日,观音阁派出所副所长带人把她押送到辽宁省精神卫生中心做精神司法鉴定,一同去的还有信访局和城建局的人。8月28日,派出所张永海和几个民警捆住她手脚把她抬到恒仁精神病院的车上,就这样在没有通知家人也没有家属签字的情况下把她关到封闭病房。期间她多次冠心病发作,在拘留所还能吃个止疼片,在精神病院却得不到治疗,疼痛难忍,感觉度日如年。
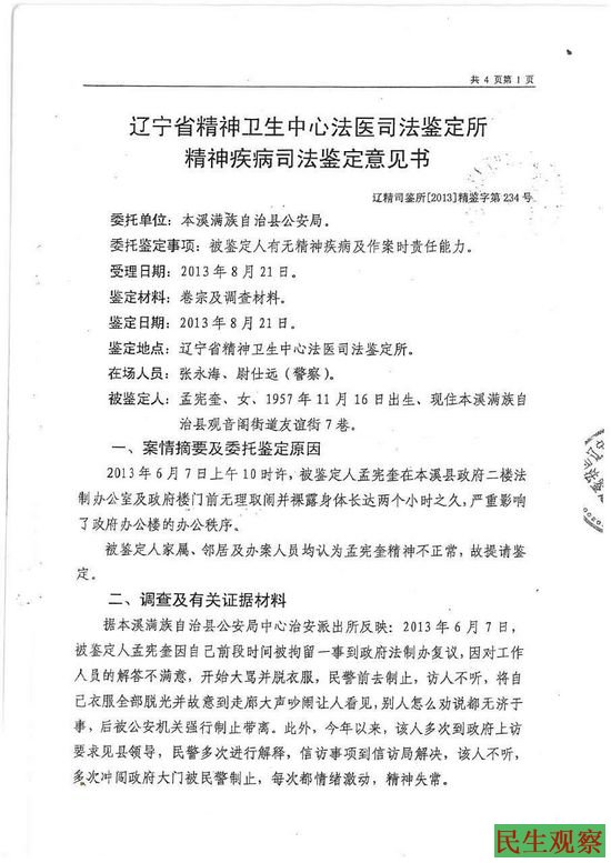
从精神病院出来后她电话质问派出所的人,他们说是上边指派没办法。她费尽周折拿到了辽宁省精神卫生中心出具的精神司法鉴定书,鉴定结论为:情感障碍,躁狂发作,作案时有责任能力。但里边的证明都是假的,精神病院不给她复印病历也不给诊断证明。
孟宪奎说:“我让他们折磨的得了高血压、冠心病。他们为了掩盖罪恶多次限制我的人身自由,明知我病重,故意毒害我,输着氧气也要送进拘留所,送精神病院的手段更加歹毒。”
2014年9月20日,孟宪奎因为到中南海等敏感地带上访,累计被北京警方训诫45次,罪行叠加被以寻衅滋事罪刑事拘留,2014年11月28日辽宁本溪满族自治县人民法院判处其有期徒刑1年半。这期间她因病重不能自理,在监狱拒收的情况下,法院和政府逼迫她的家人写下了息诉罢访保证书,否则不放人。2015年6月30日,她家人交出保证书,法院和政府却违背承诺于7月7日把她送到了辽宁省女子监狱,2016年3月19日刑满释放。就在她出狱的前一个月,她丈夫惨死在家中,女儿跪求信访局领导,要求让她回家和丈夫见一面都不被允许。
孟宪奎现状
孟宪奎身份证
孟宪奎的司法鉴定书
孟宪奎谈被迫害历程
回目录
(责任编辑:民生编辑)
文章录入:民生编辑 责任编辑:民生编辑
上一篇:
上访少女被劳教关精神病院 陕西唐志会的苦难人生
下一篇:
上海访民丁建勇被政府绑架至精神病院强制住院治疗
【
发表评论
】【
加入收藏
】【
告诉好友
】【
打印此文
】【
关闭窗口
】
网友评论:
(只显示最新10条。评论内容只代表网友观点,与本站立场无关!)
友情链接
·
开放
·
民主中国
·
独立中文笔会
·
争鸣动向
·
大纪元
·
中国人权双周刊
·
北京之春
·
中央社
·
自由新闻
·
台湾中央广播电台
·
权利运动
·
无国界记者
·
参与
·
BBC
·
法国国际广播电台
·
新世纪新闻网
·
德国之声
·
自由亚洲电台
·
美国之音
·
维权网
·
博讯
|
设为首页
|
加入收藏
|
联系民生
|
友情链接
|
关于民生
|
Copyright © 2002-2013 民生观察工作室 版权所有
网址:www.aaa.aetdhfjgk.cf
Power by DedeCms