站内搜索: 热门标签:709 律师 暴力 酷刑 虐待 秋雨教会
您当前所在的位置:网站主页 > 公民维权 > 正文
相 关 文 章
最 新 热 门
随 机 推 荐
重庆陈明玉前往北京遭拦截         ★★★
重庆陈明玉前往北京遭拦截
作者:民生编辑1 文章来源:本站原创 更新时间:2019-10-21 19:38
【民生观察2019年10月21日消息】2019年10月20日15点左右,重庆维权人士陈明玉在重庆北站北广场候车厅等车期间,突然被一男一女强行拖拽出该厅,后被共六七个人强行拖拽带走。据悉,陈明玉当天准备乘坐Z4次列车前往北京市第一中级人民法院办理登记立案等手续。

重庆维权人士何艳在得知此消息后,于2019年10月20日15点20分左右,拨打了重庆市110报警,重庆铁路公安处重庆北车站派出所(警号:112799)的警察出警,但对报警人拒不出具报警回执。

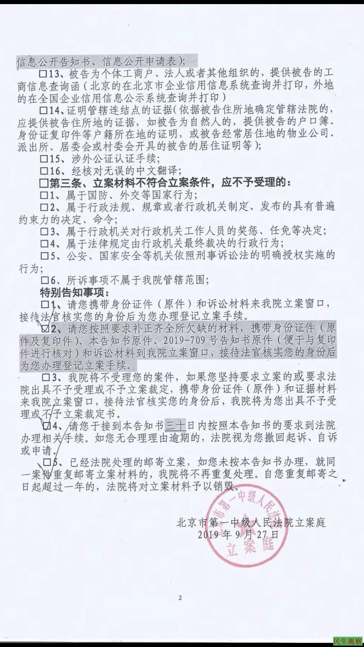
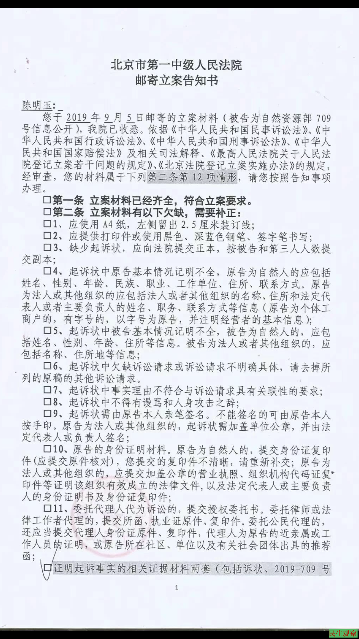
今天下午本网联系上陈明玉,她说,2019年9月5日,她向北京市第一中级人民法院邮寄了立案材料,诉自然资源部709号信息公开一案。9月27日,北京市第一中级人民法院书面给予了答复,称该院已收悉,但立案材料有欠缺,需要补正,要求她在收到书面告知书后,于30日内前往该院办理相关手续,逾期法院则视为撤回起诉。

眼看立案日期临近,陈明玉心急如焚。陈明玉表示,之前她在微信上多次与双龙湖街道办书记沟通,要求前往北京补交立案材料,但该书记的答复磨砺两可,既没同意也没不同意。于是,她购买了10月20日3点28分的火车票,欲前往北京第一中级人民法院补交材料办理立案登记。但是,就在昨天下午,她在重庆北站候车厅等待期间,突然被双龙湖街道办6、7个人团团围住并控制人身自由,这些人说领导不让她去北京,无论她怎么解释,都无济于事,最后被这些人在众目睽睽之下,连拖带拽的强行带走。

之后陈明玉被带到双龙湖街道办公室,身份证被没收,并由三个派出所协警轮流看守。在关押期间,经多次谈判抗争,陈明玉才于当天深夜获得自由回到家中,但家门外始终有协警看守,限制其人身自由。今天下午,陈明玉再次前往双龙湖街道办与书记交涉,要求归还自己的身份证,以及可以派人全程陪同她去北京中院立案等事宜,在此期间,亦都有派出所协警人员全程陪同跟踪。

据了解,陈明玉是重庆市渝北区两路镇花石村村民,其哥哥陈明华是重庆市渝北区两路镇花石村村民,29岁的时候被重庆市渝北区公安分局两路镇派出所民警吴秀峰、苏德怀等人闯入家中乱枪击毙。事情经过:1995年5月18日,陈明华因耕地用牛问题和另一名农民(代祥云)发生冲突,该名农民受了轻伤,因此要求陈明华赔偿,但陈明华拒绝。随后该农民就在夜晚找了两名民警威胁他赔偿,并向陈明华开了10几枪,致使他身中7枪惨死家中。

陈明华死后,渝北区公安分局迅速将其尸体强行火化,且以家属照了尸体照片为由扣留陈明华骨灰至今。陈明华家人向各级公安、检察院、政法委、人大等部门投诉控告直至进京上访,要求依法立案查办代祥云、吴秀峰等凶手,并公开击毙陈明华真相。渝北警方称,陈明华因抗拒传唤在抓捕过程中被击毙,而家属要求公开尸检报告、枪支检验报告、现场照片、归还陈明华骨灰至今无果,各部门均不予立案受理。如今陈明华已含冤屈死24年,尸骨至今无法入土为安!

不幸的是,2014年8月5日,重庆市渝北区双龙湖街道(原渝北区两路镇花石村)主任陈邦友带领政府官员、警察、城管、协勤及社会黑恶势力数十人,在没有出具任何法律文书的情况下,非法强拆了陈明华遗孀张问均和陈明玉的房屋(原陈明华被害现场)。为此,陈明玉又多次逐级上访反映诉求,期间又无数次遭当地维稳人员打压迫害。

陈明玉电话:18983291886






(责任编辑:民生编辑)

文章录入:民生编辑    责任编辑:民生编辑 
  • 上一篇:昌平政府上演千人维权聚集

  • 下一篇:陕西张庆玉财产被抢维权不成反被拘留
  •   网友评论:(只显示最新10条。评论内容只代表网友观点,与本站立场无关!)
    友情链接
    ·开放 ·民主中国 ·独立中文笔会 ·争鸣动向 ·大纪元 ·中国人权双周刊 ·北京之春 ·中央社 ·自由新闻 ·台湾中央广播电台 ·权利运动 ·无国界记者 ·参与 ·BBC ·法国国际广播电台 ·新世纪新闻网 ·德国之声 ·自由亚洲电台 ·美国之音 ·维权网 ·博讯
    | 设为首页 | 加入收藏 | 联系民生 | 友情链接 | 关于民生 |
    Copyright © 2002-2013 民生观察工作室 版权所有
    网址:www.aaa.aetdhfjgk.cf