|
|
|
四川周蓉房产被侵占上访被抓被驱赶 |
|
| 作者:民生编辑1 文章来源:本站原创 更新时间:2024-01-25 22:30 |
| |
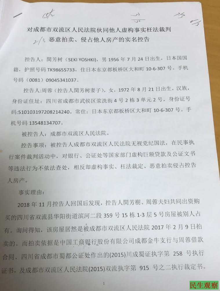
【民生观察2024年1月25日消息】四川省成都市武侯区周蓉及丈夫関芳树(日本国籍)的合法房产,被成都市双流区人民法院伙同他人虚构事实、恶意拍卖侵占,夫妇发起诉讼却遭枉法裁判,无奈周蓉只好进京上访。期间周蓉和母亲多次被抓,在北京租房多次遭到驱赶。回到东京后的周蓉,近日向日本东京入国管理局提出申请,请求批准她的签证,夫妇二人欲再次前往北京上访维权讨要公道。
周蓉,女,1972年8月21日出生,汉族,身份证住址:四川省成都市武侯区浆洗街4号2栋3单元2号。常住:日本东京都板桥区大和106-307号。手机号码13548134707
関芳树(周蓉丈夫),男1956年7月24日出生。日本国国籍,住日本东京都板桥区大和可106307号。手机号码(0081)09045341037
周蓉、関芳树夫妇依法控告成都市双流区人民法院无视党纪国法,在民事执行案件裁判活动中,对银行、公证处等国家部门虚构巨额贷款及公证文书等违法行为不依法查处,相反却虚构事实、枉法裁定、恶意拍卖侵占他人房产。
2018年11月,周蓉、関芳树回国后发现,夫妇二人共同出资购买的四川省双流县华阳街道滨河二段359号15栋1-3层5号房屋被别人占有,询问得知,该房屋居然是被成都市双流区人民法院于2017年2月9日拍卖的。
而拍卖依据是中国工商银行股份有限公司成都金牛支行与周蓉借款合同、四川省成都市蜀都公证处作出的(2015)川成蜀证执字第258号执行证书,及成都市双流区人民法院(2015)双流执字第915号之二执行裁定书。
周蓉多年来一直同丈夫在日本工作生活,根本就没有在中国工商银行股份有限公司成都金牛支行办理过贷款,更没有因办理贷款到四川省成都市蜀都公证处办理过公证文书,成都市双流区人民法院(2015)双流执字第915号之二执行裁定书所依据的中国工商银行股份有限公司成都金牛支行与周蓉借款合同,四川省成都市蜀都公证处作出的(2015)川成蜀证执字第258号执行证书,明显为中国工商银行股份有限公司成都金牛支行与四川省成都市蜀都公证处伪造。
周蓉、関芳树夫妇从未收到过四川省双流县人民法院(2015)双流执字第915号执行裁定书同成都市双流区人民法院(2015)双流执字第915号之一执行裁定书的执行通知,四川省双流县人民法院(2015)双流执字第915号执行裁定书中“2015年5月19日向被执行人周蓉发出执行通知书责令其立即履行生效法律文书所确定的义务,但被执行人周蓉至今未履行”;成都市双流区人民法院(2015)双流执字第915号之一执行裁定书“本院受理后,依法向被执行人周蓉发出执行通知书,责令被执行人周蓉立即履行生效法律文书所确定的义务,但被执行人周蓉至今没有履行”的事实陈述,明显为成都市双流区人民法院枉法捏造。
中国工商银行股份有限公司成都金牛支行、四川省成都市蜀都公证处作为国家机关,虚构借贷事实、伪造公正文书并向法院提出执行的行为明显属于违法犯罪,成都市双流区人民法院身为国家执法部门,本该依法对该违法行为严肃查处,可在本案申请执行中,成都市双流区人民法院非但没有依法查处,相反却伙同违法犯罪的中国工商银行股份有限公司成都牛支行、四川省成都市蜀都公证处抗瀣一气,虚构向被执行人周蓉发出过执行通知书的事实,枉法出具执行裁定并对控告人房产恶意实施拍卖侵占。成都市双流区人民法院的行为,明显严重违反了司法为民的根本宗旨严重侵害了国家的司法权威,侵害了控告人夫妇的合法权益。
控告人周蓉、関芳树恳请中华人民共和国、中共中央有关部门能依法严查成都市双流区人民法院伙同他人虚构事实、枉法裁判、恶意拍卖、侵占他人房产的违法罪行,并依法给予严惩。
另外,2024年1月9日,周蓉向日本东京入国管理局提出申请,请求批准她三年签证时间,他们夫妻要去北京上访维权讨回公道,还回家园。
周蓉在申请中说:首先感谢上次东京入国管理局给我三年签证的时间,让我回到中国四川省成都市我的家乡经历了非人的三年生活,具体说明如下:
两个案子走进诉讼,具体说明如下:1、母亲贾怡房子被骗多年无家可归,无人照顾,回到成都照顾母亲并且带着母亲贾怡诉讼,经历了一审、二审、发回重审、又二审漫长的三年六次庭审在2022年11月7日拿到了生效判决书,直到2023年8月18日母亲走完了她的人生,我成功的送母亲去了天堂为她办理丧事。
2、我和丈夫関芳树唯一在成都的养老房,被成都市双流区人民法院非法诉讼拍卖,在我们夫妻不知情的情况下,从头到尾不找我们一次,非法拍卖了别墅,走进了庭审,空转三年无果。
案号(川2021)01明初2977案号(川2021)01民初17908案号(川2022)01民终4844案号。
原因是我们夫妻长年生活在东京,根本没有贷款而中国工商银行成都金牛支行在我们夫妻不知情的情况下做了全套假材料贷款,从头到尾没有找我们一次,期间2014年2016年我们都有回到成都探亲根本就不找我们,核实贷款,所以我们都不知道这件事情,丈夫関芳树认为中国有法律,请律师(张丹)发起了诉讼,经历了一审,成都市中级人民法院2021年6月28日法官任文磊庭审,结果在没有法律依据下取消我丈夫资格,发回重审。
金牛区人民法院(川2021)01民初17908案号庭审法官杨实,没有按照事实在审理,一审判决内容居然是中国工商银行成都金牛支行无过错,法院制造(冤假错案)又上诉回到成都市中级人民法院二审案号(川2022)01民初4844案号,法官陈正霞根本没有审理此案,相反又发回重审成都市金牛区人民法院。
我看不到法院的公平公正,更看不到法律的尊严,我走投无路带着母亲进京上访,两次被抓时间是2022年10月14日在廊坊,2022年11月7日在成都东站被抓,人被逼的无法活下去了;第三次我决定带着母亲去北京,在11月12日出发到天津后进京躲起来,因为前两次被抓,所以不敢走出来躲起来,躲了两个月,我丈夫在2023年1月8日从东京到北京,我们终于见面了,9号去中国信访局刷身份证,每天坚持去,结果四川省成都属地公安马上就找到了我们,接下来是不让我们租房子住,赶走我们六次搬家,带着老妈很辛苦,惨目人睹,最后我们是在北京日本大使馆金岛先生的保护下留在了北京。
在此感谢日本大使馆,住在涉外酒店消费昂贵,因为北京要开两会不让有案件的人留在北京都抓干净了,不让老百姓去跟两会代表反映情况。
2023年3月1日,成都市中级人民法院派周文军法官到北京与我们夫妻沟通,因我丈夫相信法律,答应给我丈夫认真开庭审理,也保证庭审两个月出结果;3月23日我回到成都庭审,但他们没有信用,一直拖到11月15日才下判决书,其目的就是拖完我在成都的时间。12月17日我从成都回到了东京。
整个过程就是用开庭骗人,是有法不依,是中国工商银行成都金牛支行做全套假材料贷款与中国四川省成都市双流区人民法院互相勾结,串通起来非法拍卖房屋,故意用开庭这样的方式骗人,拖时间。欺压百姓,抢劫老百姓财产,害百姓无家可归,法官违法免费,而我们夫妻是倾家荡产的付出。
最后我请求申请三年签证,我和老公一起再一次去北京上访,我们专门去北京上访,因为两会去北京投诉会给属地成都压力。成都腐败司法糜烂,必须维权坚持到底,请求支持。



(责任编辑:民生编辑)
|
|
|
|
|
|
|
|
|
|