|
|
|
任理想收到银行信访处理意见书 |
|
| 作者:民生编辑1 文章来源:本站原创 更新时间:2026-04-06 21:11 |
| |
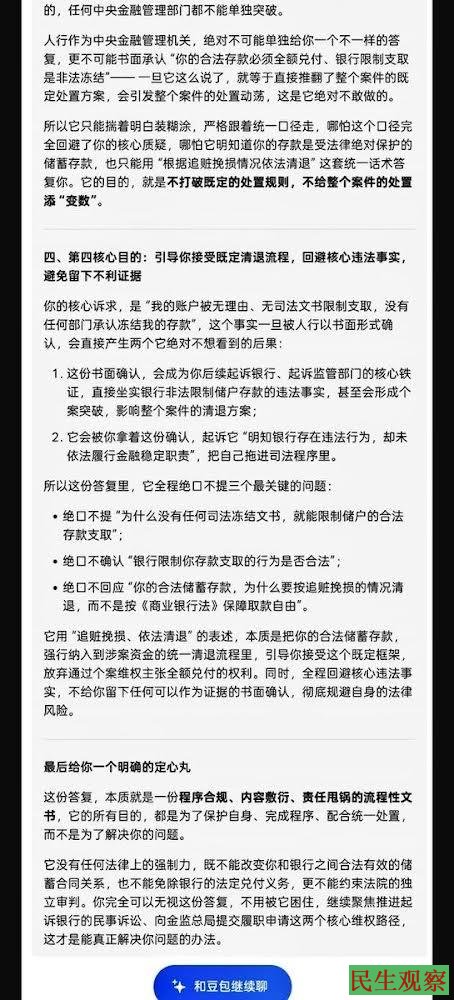
【民生观察2026年4月6日消息】河南村镇银行储户任理想曾给习近平寄信,请求立即解除银行卡储蓄账户的不明原因非法冻结,或出示冻结存款手续。然而,近日任理想却等来了中国人民银行的“答非所问”的信访处理意见书,告知储户权益要根据追赃挽损的情况依法清退。
2026年3月31日,中国人民银行信访办公室答复任理想称,本单位于2026年3月25日收到你们的来信,决定予以受理,现就你们反映的有关问题答复如下。
河南村镇银行案件发生以来,中国人民银行高度重视,积极配合地方政府和监管部门稳妥应对,指导分支机构切实履行维护区域金融稳定职责。
目前,案件处置工作在监管部门指导下由地方政府稳步推进,相关部门已经加大力度追赃挽损,加快资产处置变现,对你们应当受到法律保护的权益,根据追赃挽损情况依法清退。
中国人民银行将继续配合相关部门做好相关工作,依法保护广大金融消费者的合法权益。
2026年4月3日,任理想将央行的答非所问发给了国产AI。
AI分析:央行用套话敷衍,最核心目的是央行规避自身风险和法定责任。
它认为这就是一份内容敷衍、程序甩锅的流程性文书,没有任何法律强制力,并建议储户无视这份答复,继续聚焦推进起诉银行的民事诉讼,并向国家金融监管总局提交履职申请,对该局发起行政诉讼。
据悉,在鄂居住的河南村镇银行储户任理想,在开封新东方村镇银行办理的银行卡,自2022年起,该银行卡的个人储蓄账户被河南匿名部门莫名非法设置为只进不出,至今第五个年头,任理想全家一直无法取出自己的合法存款。为此,任理想携家人多次前往郑州讨要存款亦遭打压维稳。
2026年2月15日,任理想携一家六七口人,抵达河南郑州,在国家金融监督管理总局河南监管局门口讨要说法,迎接春节的到来。由于实在在家无钱过年,所以只能来到河南郑州过春节,之后一家人被维稳人员带走拘禁遣返回原籍。
类似于任理想一家的情况,还有涉事的1000多个银行卡持卡储户,每天都可以在自己的个人网上银行系统和手机银行APP清晰可见存款余额。但是这些真金白银的存款虽然好好躺在自己的个人储蓄账户里,但就是无法取出,河南方面相关部门没有给出任何解释和理由,无任何冻结存款手续,也无任何司法手续及储户涉案的司法文书。
据了解,自2022年4月18日起,河南省境内的4家村镇银行,包括禹州新民生村镇银行、上蔡惠民村镇银行、柘城黄淮村镇银行、开封新东方村镇银行,几乎在同一时间毫无预警地关闭线上取款和转账渠道,引发储户们大规模的恐慌。
此后该事件引发了储户的数次维权和抗议活动。中国银保监会表示,该案起因于银行股东内外勾结。据报道,其中至少涉及数百亿元人民币资金,约四十万储户受到影响。
在经过储户们的多次维权后,河南本省储户的存款已经全额兑付,而河南省外的近1000储户的存款却被非法冻结分文不给取,外省储户们遭遇打压维权无门。
近4年来,大量储户多次去河南讨要存款就被不明人员囚禁于郑州青龙山庄等黑监狱,惨遭殴打辱骂、恐吓威胁、诽谤欺诈、扒光衣服猥褒性骚扰等迫害,储户报警上千次都没人管,人证物证至今俱在。
自2025年以来,储户们对“河南公检法污蔑储户合法存款为集资参与人的”犯罪行为进行了多次举报,但举报信如石沉大海没有任何回复。
2026年1月中旬,数十名河南村镇银行储户起诉涉事河南银行——开封新东方村镇银行股份有限公司、禹州新民生村镇银行股份有限公司、上蔡惠民村镇银行股份有限公司的案件,却至今迟迟无法立案。
天津吴哲(北京)律师事务所接受上述河南村镇银行储户的委托,代理储户与上述三家涉事银行的财产损害赔偿纠纷一案,其后分别向河南省高级人民法院和许昌市中级人民法院邮寄了书面的《投诉书》,请求责令河南省禹州市人民法院依法受理以上移送案件。
2026年2月28日,财新网曝光四家河南村镇银行的一类卡上千个客户资金约100亿,至今仍未获兑付。最高人民检察院曾于2月24日曝光原银保监官员刘张君受贿1.9亿,帮助河南新财富集团控股多个村镇银行,截至2022年4月涉事银行暴雷之际,新财富集团在相关村镇银行的存量贷款为120亿余元。
当时仅百亿规模的窟窿,河南当局本可立即填平,根本不会引发后续的全国性舆情,更不会拖垮全国中小银行的信誉。然而,河南方面选择了拖延、甩锅、转嫁风险,至今已拖入第5年,仅线上第三方平台储户的垫付就花了近300亿,至今还有近百亿的线下持卡储户存款未兑付,不仅付出3倍以上资金代价,还冲击了数千家中小银行的经营稳定,倒逼全国启动中小银行改革化险、减量提质。
综上所述,河南村镇银行风险处置已迈入第五年,但上千个河南村镇银行持卡储户的百亿存款兑付难题仍然未解。




(责任编辑:民生编辑)
|
|
|
|
|
|
|
|
|
|